文丨猎云网 韩文静
“绝不向这类不法之徒低头”。
上市逾20年的老牌芯片公司华微电子,面对前高层的“诬告”和“中伤”,表明了自己的强硬态度。
近日,华微电子与其原副董事王宇峰持续多年的纠纷,被曝光在大众视野。华微电子表示,王宇峰不断向监管机构诬告、抹黑上市公司,意图蒙蔽监管机构,并给上市公司的正常生产经营以及未来发展制造阻碍。
然而值得注意的是,上市公司对于王宇峰的指控尚未有明确的司法判定,截至发稿前,王宇峰方面未就华微电子的控诉作出回应。
被曝敲诈勒索、财务造假等“四大恶行”
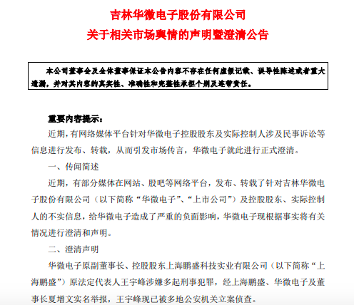
3月24日晚,华微电子发布公告称,华微电子原副董事长、控股股东上海鹏盛原法定代表人王宇峰涉嫌多起刑事犯罪,经实名举报,已被多地公安机关立案侦查。

来源:企业公告
公告中控诉了王宇峰的“四大恶行”,表示其采取多种手段破坏华微电子正常生产经营,企图打击报复举报人、并逃避刑事责任。这其中包括对上海鹏盛进行敲诈勒索、利用网络媒体传播虚假信息、捏造上市公司财务造假,以及威胁上市公司的历任和现任董事。
公告中提到,2015 年以来王宇峰除在持续栽赃捏造上市公司财务造假的事实外,还不断地以短信、信件、电话等方式对历任和现任的上市公司独立董事、董事、审计机构的会计师进行恐吓、威胁、骚扰,使上市公司正常经营管理秩序遭受了严重破坏。
因相关信息的发布,华微电子引起了多方关注,监管部门对华微电子展开检查和约谈,并对华微电子发出监管措施函、问询函等函件。
目前,吉林警方对王宇峰涉嫌职务侵占犯罪案件立案侦查,王宇峰及其团伙的涉案人员,被上海、江西等地公安机关立案侦查。因涉案金额巨大,公安机关已依法查封冻结了王宇峰大量涉案财产、采取限制出境等强制措施。
值得注意的是,华微电子在指控王宇峰的同时,其自身4亿负债未披露的事件,也引发了市场的关注。
在今年1月4日,华微电子就曾发布公告称,因信披违规,公司收到证监会吉林监管局出具的《关于对吉林华微电子股份有限公司采取责令改正措施的决定》。主要原因就是因为上述4亿元负债未披露。
华微电子表示,公司董事会、管理层和相关人员高度重视《责令改正措施》提出的问题,将按照吉林证监局的要求进行有效整改。
涉及股权纠纷,频遭监管问询
作为此次被举报对象,王宇峰与华微电子渊源颇深。
根据公告,王宇峰2005年6月至2014年11月担任上海鹏盛法定代表人、董事长,于2006年6月至2014年10月担任华微电子副董事长。王宇峰于2014年10月辞去华微电子一切职务(因个人原因)、同年11月辞去上海鹏盛一切职务。
除了华微电子,参与实名举报王宇峰的还有华微电子董事长夏增文及上海鹏盛。值得注意的是,王宇峰与华微电子的股权纠纷,可谓是旷日之久。
在2014年11月29日前,王宇峰持有上海鹏盛24.53%股权,后者系华微电子控股股东。2014年11月29日,王宇峰与曾涛签订《股权转让协议》,王宇峰将其持有的上海鹏盛24.53%股权转让给曾涛。
经过一系列股权转移后,华微电子的实际控制人变更为曾涛。
天眼查数据显示,自2018年3月至2021年12月,夏增文、曾涛、上海鹏盛、天津华汉亿兴科技发展有限公司(以下简称“天津华汉”)为被告,王宇峰、陈祖芳为原告,共进行了数次开庭,案由均为股权转让纠纷。
2018年,中国裁判文书网发表了王宇峰与华微电子的股权转让纠纷民事一审裁定书。
原告王宇峰、陈祖芳诉称,王宇峰原系天津华汉公司的实际股东,实际股东权益对应天津华汉公司出资额为人民币3300万元,股权比例为33%,该股权由王宇峰委托陈祖芳代为持有。天津华汉公司原系上海鹏盛公司的控股股东,持有该公司56.14%的股权。
裁定书中王宇峰称,2014年11月,曾涛代表夏增文与王宇峰达成口头的股权转让协议,以一揽子交易的方式,约定王宇峰将其直接和间接持有的天津华汉、上海鹏盛的股权全部转让给曾涛,曾涛系为夏增文代持王宇峰转让的股权。
王宇峰表示,曾涛、夏增文并未向王宇峰支付前述按现状交接冲抵后剩余的股权转让价款,甚至在取得王宇峰的股权之后,违背诚信原则,否定了之前双方按现状交接的约定。
如王宇峰名下上海杰柯信息科技有限公司曾为上海鹏盛公司对外贷款1300万元,该贷款本息应由上海鹏盛公司负责偿还,但曾涛、夏增文在控制上海鹏盛公司后拒绝承担该清偿义务,王王宇峰不得不自行垫资偿还。
此外王宇峰方面还表示,对于上海鹏盛公司拖欠的员工借款7525657.69元及相应利息(年度利率10%),曾涛、夏增文在控制上海鹏盛公司后亦拒绝偿还,王宇峰出于维护老员工权益的考虑亦不得不自行垫资代偿。
值得一提的是,在民事裁定书中,对于王宇峰的控诉,曾涛、夏增文并没有就事件本身作出回应,而是就案件的管辖权提出异议。其答辩意见为,关于天津华汉公司、上海鹏盛公司被告是否适格问题,不属于管辖异议的事由。
裁判结果显示,天津市高级人民法院将王宇峰因转让上海鹏盛科技实业有限公司24.53%股权而形成的股权转让纠纷案,移送至上海市第一中级人民法院管辖。
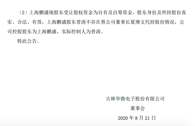
此外,对于王宇峰在诉讼中提到的夏增文代持曾涛股权一事,上市公司予以否认。
2020年8月,在华微电子首次就股权纠纷回复问询函中提到,上海鹏盛现股东受让股权资金为自有及自筹资金,上海鹏盛股东曾涛不存在替公司董事长夏增文代持股份情况,公司控股股东为上海鹏盛,实际控制人为曾涛。

来源:企业公告
频繁的股权纠纷也引发了监管层的关注,上交所向华微电子下发了监管工作函。华微电子称,经公司自查,公司与控股股东、实际控制人及其关联方不存在业务、资金往来情况,不存在股东方资金占用或向关联方输送利益的情形。
股价震荡,过去一年净利润翻倍
原高管与上市公司针锋相对的情况并不罕见,这种情况长期存在一定程度上会影响上市公司名誉,甚至会波及业绩。
在业绩方面,2019年、2020年,华微电子实现归属净利润以及扣非后归属净利润均处于同比下滑状态。
不过在过去的2021年,华微电子在报告期内实现营收、净利双增。
根据华微电子的业绩快报,2021年度,华微电子营业总收入为22.1亿元,同比增长28.60%;归属于上市公司股东的净利润为1.1亿元,同比增长222.17%。
对于业绩变动原因,华微电子表示在报告期内,主营业务市场需求旺盛,公司优化产品结构及客户结构,销售收入上涨毛利额增加,归属于上市公司股东的净利润较上年同期上升。
作为A股上市的老牌企业,华微电子在2001年登陆资本市场,为国内分立器件行业首家上市公司,主要从事功率半导体器件的设计研发、芯片制造、封装测试、销售等业务。
华微电子表示,目前公司生产经营一切正常,公司产品市场需求旺盛,发展势头良好。未来,华微电子将持续努力,做好经营管理,增强华微电子的市场竞争力,持续提升上市公司业绩。
国家出台的《中共中央关于制定国民经济和社会发展第十四个五年规划和二〇三五年远景目标的建议》,再次从国家战略高度将半导体产业确立为国家重点支持产业,并制定了详细的政策措施。随着全球缺芯现象愈演愈烈,涉及芯片板块的华微电子无疑站在了利好期。

来源:东方财富网截图
二级市场上,近些年来华微电子的股价表现并不突出,处于震荡的状态。从2021年底最高的11.08元每股到现在,跌去了近三成。截至发稿前,华微电子股价报7.28元/股,总市值为69.91亿元。


评论