记者|赵阳戈
一直以来,投资者们都在期待着汇源通信(000586.SZ)大股东承诺的落地。最新的情况则是,承诺或将被豁免,上市公司也将迎来新的东家:第二大股东北京鼎耘科技发展有限公司(下称鼎耘科技)。
业绩不温不火
汇源通信2021年的年报显得不温不火。公司2021年实现营业收入4.5亿元,同比下滑7.31%;净利润2614.14万元,同比增长7.28%;基本每股收益0.1351元;扣非净利润达到2276.89万元,同比增幅达到了43.84%;经营活动产生的现金流量净额为-637.06万元。
汇源通信主要业务为通信光纤和电力光缆、在线监测、塑料光纤、通信工程施工和高速机电工程。据悉,光纤、光缆及相关产品业务主要包括研发生产销售ADSS、OPGW特种光缆、预制光缆、气吹微缆、非金属光缆、在线监测产品及配套附件、金具、塑料光纤、跳线及相关配套设备等。
数据上,汇源通信光纤光缆及相关产品业务营业收入4.3亿元,占营业收入95.68%,与上年同期相比上升24.13%;而通信工程及系统集成业务营业收入1942.82万元,占营业收入的4.32%,与上年同期相比下降85.97%,主要原因系2020年第四季度公司出售了主营通信工程及系统集成业务的控股子公司四川汇源吉迅数码科技有限公司。

董事有话说
值得注意的是,汇源通信目前正处于易主过程中。
2021年9月15日起,汇源通信因控股股东广州蕙富骐骥投资合伙企业(有限合伙)(下称蕙富骐骥)和公司第二大股东鼎耘科技筹划重大事项,涉及上市公司定向增发股票、控股股东及实际控制人发生变更等重大事项而停牌。停牌前的9月14日股价提前涨停,汇源通信一度陷入质疑。
2021年9月24日,汇源通信的定增方案出炉,即公司以6.74元/股(现价8.36元)的价格向鼎耘科技发行5500万股,募资3.707亿元,而鼎耘科技将成为公司的控股股东。因为鼎耘科技是二股东,该交易还是关联交易。
到了2022年2月15日,事件的推进有些异样。
在2022年2月15日召开第十一届董事会第二十八次会议上,汇源通信审议通过了关于非公开发行A股股票事项聘请中介机构,并将该议案提交股东大会审议的议案。但董事刘中一对该事项却持反对态度,并投出了反对票,刘中一表示,前次非公开发行预案中未就历史重组承诺作出妥善安排,截止目前,各方还未就此达成一致。鉴于此情况,不宜急于聘请中介机构,故投反对票。
资料显示,刘中一为公司董事、副总经理,主管会计工作的负责人,为成都一诚投资管理有限公司的董事长,四川一诚农业有限责任公司为成都一诚投资管理有限公司控股子公司。同时刘中一为四川光恒通信技术有限公司董事,四川飞普科技有限公司系四川光恒通信技术有限公司全资子公司。
不过,聘请中介机构一事,最终在3月9日召开的2022年第一次临时股东大会上获得通过。
豁免未最终落地
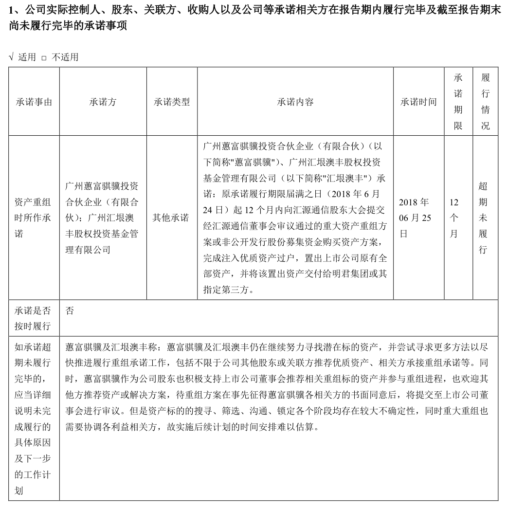
原来,蕙富骐骥在2015年11月,通过协议方式收购汇源通信股权并成为控股股东。当时,蕙富骐骥及其执行事务合伙人汇垠澳丰还出具《关于资产注入的承诺函》公开承诺:自协议收购股份过户完成之日(即2015年12月24日)起12个月内完成注入优质资产,置出上市公司原有全部资产,并将该置出资产交付给相关方。
承诺倒是响亮,不过1年期限很快就到,蕙富骐骥及汇垠澳丰又两次获准延期履行承诺至2019年6月24日。2019年6月24日,蕙富骐骥及汇垠澳丰想再次申请延期24个月履行承诺未获通过。截至目前,蕙富骐骥及汇垠澳丰历史重组承诺尚未按期履行。
在2021年年报中,蕙富骐骥及汇垠澳丰将之归咎于“资产标的的搜寻、筛选、沟通、锁定各个阶段均存在较大不确定性,同时重大重组也需要协调各利益相关方”。而这个相关方,根据公告,正是刘中一。
实际上,有关事宜甚至惹来仲裁。2021年12月21日公告显示,正是根据2015年11月签订的相关协议,被申请人蕙富骐骥构成违约。根据成都仲裁委员会终局裁决为,蕙富骐骥向申请人明君集团支付 6357.44万及其利息,支付违约金,支付保全保险费6.36万元和财产保全费5000元,以及分担仲裁费。
至于这份承诺,在2021年9月23日,汇源通信召开了第十一届董事会第二十五次会议,关联董事对该议案回避表决,审议通过了《关于豁免股东广州蕙富骐骥投资合伙企业(有限合伙)重组承诺的议案》。
相关方给出的理由是:“由于历史原因,蕙富骐骥及汇垠澳丰作出的历史重组承诺未能按期履行,且至今仍无法完成重组承诺。由于汇源通信重组陷入僵局,加之股东层面在公司发展问题上无法形成合力,导致汇源通信发展方向不明确,主营业务发展缓慢,如不能尽快改变现状,上市公司将面临较大的经营压力,并最终损害公司广大投资者的利益。截止目前,汇源通信亟需新的控股股东改变目前上市公司重组及治理的僵局。”显然这个新的控股股东,正是指的鼎耘科技。
独立董事则表示,同意该议案内容,同意将该议案提交公司股东大会审议。上市公司方面回应表示,目前相关股东大会尚未召开。
鼎耘科技已潜伏多年
那么,鼎耘科技这个即将掌舵的股东又如何呢?
天眼查显示,鼎耘科技成立于2018年1月29日,法定代表人李红星,注册资本7亿元,实缴资本2.7亿元,参保人数4人。鼎耘科技有3位股东,嘉华东方控股(集团)有限公司持有57.14%的股份,家家悦控股集团股份有限公司持股38.57%,李红星持有4.29%。家家悦控股集团股份有限公司旗下还有家家悦(603708.SH)这个上市公司平台,而嘉华东方控股(集团)有限公司也是万通发展(600246.SH)的控股股东。
据公开信息,早在2018年半年报中,鼎耘科技就出现在汇源通信十大股东名单中。2019年首次举牌,2020年第二次举牌。如今的鼎耘科技持股汇源通信14.1%。
在更早的2017年,汇源通信曾公告,当时蕙富骐骥的合伙份额有转让出去的计划,受让者为北京鸿晓投资管理有限公司(下称北京鸿晓)。当时,北京鸿晓的实际控制人也是李红星。如果此转让完成,那么,上市公司的实际控制人也将变更为李红星。不过,此计划,在当时并未有成行。
进一步看,鼎耘科技旗下持有9.26%的北京显芯科技有限公司,该公司完成B+轮融资。官方网站显示,北京显芯科技有限公司成立于2017年,是一家专注于提供前沿面板驱动方案的IC设计公司,致力于向客户提供新型显示技术AM OLED, AM Mini LED, AM Micro LED等产品的驱动解决方案和算法的开发。2018年成功自主研发国内首款AM OLED车载和手机驱动芯片并在国内实现小批量供货。
基于产品开发实绩和团队在显示和半导体领域深耕多年的经验,2020年北京显芯科技有限公司进入超高清大尺寸HDR LCD的技术和产品开发,2020年8月开发完成首款AM Mini LED背光芯片,目前已得到主流厂商验证。从而实现了在未来新型显示技术Mini LED/Micro LED Driver的全面布局,进一步扩大了Display-Semi conductor领域上的占有率和影响力,产品运用方向包括电视、显示器、笔记本电脑、手机、车载屏幕等。



评论