记者|梁怡
港股上市公司翼辰实业(01596.HK)冲刺A股,却以失败告终。
3月22日晚,翼辰实业发布公告称,公司已决定撤销A股上市申请。预期撤销A股上市申请不会对本公司的业务营运或财务状况造成任何重大不利影响。
3月25日,深交所终止对河北翼辰实业集团股份有限公司首次公开发行股票并在创业板上市审核的决定。
翼辰实业的主营业务为铁路扣件系统产品、药芯焊丝产品以及轨枕产品。其中铁路扣件系统产品是最主要的收入和利润来源,2018年-2021上半年该类产品占主营业务收入比例分别为84.93%、78.17%、74.12%以及77.58%。
招股书显示,翼辰实业前身为成立于2001年的河北翼辰实业集团有限公司,由股东张海军、张冠军、张锁群、张小更等出资登记设立。截至招股书签署日,张海军家族(包括张海军、张军霞、张小锁、张小更、张立刚、吴金玉、张超、张力杰、张力峰、张艳峰、张力斌、张力欢、张宁、张宏、张瑞秋等15名自然人)合计持有及共同控制公司63.80%的股份,为公司的控股股东、共同实际控制人。

根据《一致行动协议》,张海军之外的其他控股股东、实际控制人成员在公司生产经营和公司治理中的所有重大事项上,决策及意见均与张海军保持一致。
但值得注意的是,张海军其他家族成员张庆华、马海录、马利、张利强、张锁群均持有翼辰实业股份但未被认定为共同实际控制人。截至一轮问询回复出具之日,张庆华、马海录、马利、赵利强、张锁群持有公司股份的比例分别为0.21%、0.53%、0.26%、0.35%、2.85%。
在上述背景下,监管层对于翼辰实业的同业竞争与关联交易情况尤为关注,一轮问询中就关联方与关联方交易提出11个问题。
另外,翼辰实业曾经持有的威廉基金系涉黑犯罪集团的金融产品。
2019年3月9日,翼辰实业以资产加现金方式收购河北明炬持有的邢台炬能87.5%的股权,作价1.4亿元,其中公司以持有的深圳市威廉金融控股有限公司(以下简称“威廉金控”)管理的基金份额作价1.295亿元和0.105亿元的现金作为本次交易的支付对价,此外基金合同约定的8%计算的预期投资收益也将由河北明炬享有。
据悉,威廉基金的股东为中科创金融控股集团有限公司(以下简称“中科创金控”),实际控制人张伟持有中科创金控94%的股权。
2019年1月,禾盛新材(原中科新材,股票代码:002290)发布公告,禾盛新材的实际控制人张伟配合相关部门协助调查。
2019年4月10日,深圳市公安机关扫黑办发布通报,深圳公安局打掉了以深圳中科创金融控股集团有限公司法人张伟为首的涉黑犯罪集团”。深圳警方称,经检察机关批准,张伟、韩作纪、王栋等44名犯罪嫌疑人分别以组织、领导、参加黑社会性质组织罪,以及非法拘禁罪、寻衅滋事罪、敲诈勒索罪、虚假诉讼罪、诈骗罪、非法持有枪支弹药罪等被执行逮捕。
因此,监管层要求翼辰实业说明公司及其主要股东、实际控制人、董事、监事、高级管理人员及其他核心人员与张伟、威廉金控及其关联方是否存在关联关系、委托持股或其他利益安排,是否存在资金、业务往来,发行人在收购邢台炬能时作为对价的基金份额是否已处于司法冻结等权利受限状态,该基金的具体用途及资金流向,是否与张伟所涉犯罪相关,是否被有关机关认定为涉案财产。
在此次收购之前,即2019年1月,在威廉金控的实际控制人张伟配合相关部门协助调查事项公告后,翼辰实业考虑威廉基金可能存在风险,故拟以其持有的基金份额作为收购对价,将基金进行处置。
而河北明炬于2019年3月9日受让威廉基金后,为降低投资风险,向威廉金控申请赎回威廉基金份额,威廉金控提出可由其协助通过再次转让实现变现,威廉金控联系河北国富恒信资产管理有限公司(河北省国有企业,以下简称“国富恒信”)后,国富恒信再与河北明炬接洽。
因此2019年3月22日,河北明炬与国富恒信签署《私募投资基金份额转让协议》,河北明炬将持有的基金份额(本金1.295亿元)以及基金合同约定的8%计算的预期投资收益一并以1.30亿元的价格转让给国富恒信,河北明炬分别于2019年5月14日和2019年5月15日收到全部转让价款1.30亿元。
2021年5月,翼辰实业向公安机关咨询张伟所涉案件是否涉及威廉金控及其管理基金的情况,包括公司在收购邢台炬能时作为对价的基金份额是否已处于司法冻结等权利受限状态、该基金的具体用途及资金流向,是否与张伟所涉犯罪相关,是否被有关机关认定为涉案财产等内容,公安机关表示目前无法向外界披露相关信息。
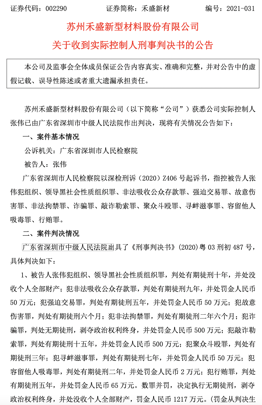
2021年6月1日,禾盛新材发布《关于收到实际控制人刑事判决书的公告》,禾盛新材实际控制人张伟已由广东省深圳市中级人民法院作出判决:数罪并罚,决定执行无期徒刑,剥夺政治权利终身,并处没收个人全部财产,罚金1217万元。
此外,由于2018年末审计机构普华永道对翼辰实业持有的威廉基金审计时未能找到充分的证据对其进行确认、分类和估值,且公司与普华永道未能就上述事宜的解决方法达成共识,因此普华永道同意辞去审计师的工作。
翼辰实业对此表示,截至普华永道2019年4月26日辞任前,威廉基金份额后续由河北明炬转让给国富恒信,河北明炬未能实际变现(实际收到基金转让款为2019年5月),使得普华永道在2018年度审计时了解该基金资产状况受到限制,威廉基金资产有关的经济利益能否很可能流入公司且该资产的价值能否可靠计量存在不确定性,影响公司持有的基金份额在2018年财务报表的资产确认,进而同时影响该资产在财务报表的资产分类列报和估值计量。
根据中瑞世联资产评估(北京)有限公司于2019年7月30日出具的中瑞评报字[2019]第 001195号资产评估报告,将翼辰实业持有的威廉基金分类为交易性金融资产,确定该基金于2018年年末的公允价值为12877万元。



评论