文|化妆品观察
3月30日,国家药监局综合司发布了公开征求《化妆品生产质量管理规范检查要点及判定原则(征求意见稿)》意见的公告,检查要点共计106条,明确了化妆品生产质量管理规范检查要点适用范围、检查分类及判定原则等内容。

公告指出,此举是为贯彻落实《化妆品监督管理条例》《化妆品生产经营监督管理办法》《化妆品生产质量管理规范》。公开征求意见的时间为2022年3月30日—4月20日。
该征求意见稿发布后,立即在行业引发热议。有业内人士指出,“这是以前《化妆品生产许可检查要点》(即化妆品105条)的升级版。”还有人直言,该意见稿首次对委托方提出要求,“估计又有一批企业要转行了”。
首次对委托方提出要求
征求意见稿指出,检查要点适用范围包括两类,一是从事化妆品生产活动的化妆品注册人、备案人、受托生产企业;二是委托生产的化妆品注册人、备案人。由此划分出实际生产版和委托生产版两个版本的化妆品生产质量管理规范检查要点。

如果是既从事化妆品生产活动又委托生产的化妆品注册人、备案人,则依据两份文件分别开展检查。

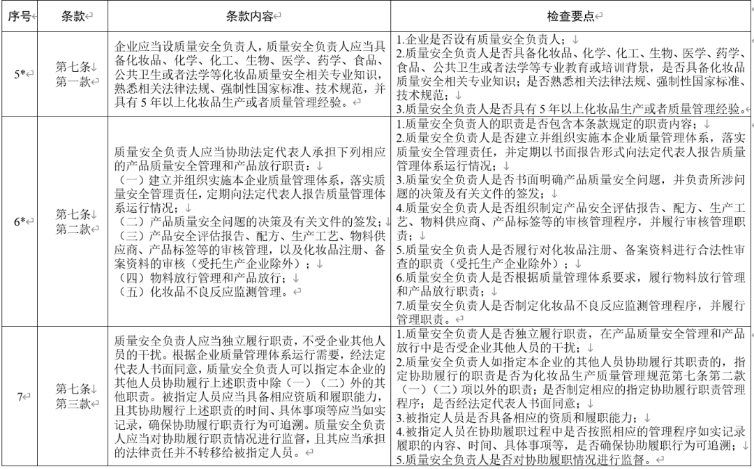
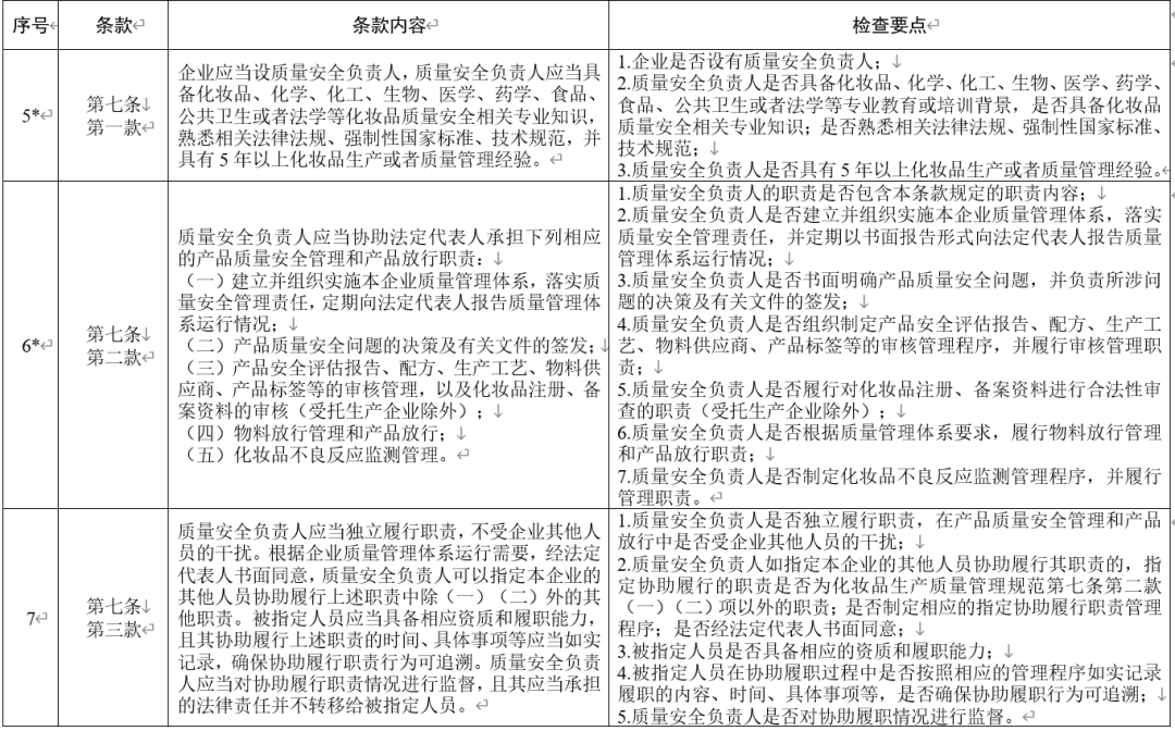
截自《化妆品生产质量管理规范检查要点及判定原则(征求意见稿)》
“这是以前化妆品生产许可检查要点的升级版,但是相较更严苛了。”广州市胜蔻生物科技有限公司研发工程师潘广乐表示,该征求意见稿中,行业首次对委托方提出了明确要求。
化妆品观察看到,化妆品生产质量管理规范检查要点(委托生产版)中,共有检查项目24项,其中重点项目9项(包括关键项目2项,其他重点项目7项),一般项目15项。
其中,第4点作为重点项目,提出要查委托方是否设有质量安全负责人,以及质量安全负责人是否符合新条例中的相关要求。第9点则提到要检查委托方是否建立受托生产企业生产活动的监督制度,还重点强调了“生产眼部护肤类化妆品、儿童护肤类化妆品、牙膏的,是否确保受托生产企业具备相应生产条件;是否形成监督记录”。
第11点提及,要检查委托方是否建立并执行相应的质量管理制度、注册备案产品档案等, 以满足产品追溯管理。第23点则指出要检查“委托方是否建立并实施化妆品不良反应监测和评价体系”。
“上述几点对委托方的影响都很大。”潘广乐直言,检查要点中的要求大部分委托方都可能达不到。
荃智美肤生物科技研究院研发总监张太军也认为,“由于委托方通常没有管理基础,每一条都很具有挑战性”。
质量安全负责人是检查核心
在化妆品生产质量管理规范检查要点(实际生产版)中,共有检查项目82项,其中重点项目29项(重点项目包括关键项目5项,其他重点项目24项),一般项目53项。
张太军表示,相对于委托方而言,这份征求意见稿对于生产企业的影响会相对小一点,但对比105条来说,相关要求也更高了。
比如,征求意见稿第5-7条,大篇幅强调了要检查企业是否设立质量安全负责人,以及质量安全负责人的背景、经验、职责范围是否符合新规内的相关要求,第8、第9条则强调检查企业是否设有质量管理部门负责人、生产部门负责人以及是否满足其他相关要求。

截自《化妆品生产质量管理规范检查要点及判定原则(征求意见稿)》
据化妆品观察此前报道(详见《大限到!有关备案》),由于符合相关要求的质量安全负责人一将难求,很多委托生产的备案人都没有配备质量安全负责人,“缺口可能有数万人”。这也意味着,大量的生产方将不满足这项检查要求。
除此之外,企业是否每年对化妆品生产质量管理规范的执行情况进行自查,是否建立并执行记录管理制度、检验管理制度、留样管理制度、物料进货查验记录制度、标签管理制度、产品销售记录制度;是否建立与生产的化妆品品种、数量和生产许可项目等相适应的实验室、生产场地和设施设备,是否建立合格物料供应商名录、工艺验证管理规程,是否建立并实施化妆品不良反应监测和评价体系等,都将成为检查中的重点项目。
针对以往行业处罚中的重灾区,比如企业使用禁用原料、未经注册或备案的新原料或超出使用范围、限制条件使用限用原料;以及擅自更改产品销售包装上标注的使用期限等,也会受到严格的检查。
“一条关键项不符合,就直接吊证”
“监管处罚好严格”,是化妆品行业从业者对这份征求意见稿的共识。
意见稿指出,负责药品监督管理的部门应当依据化妆品生产质量管理规范检查要点(实际生产版),对化妆品生产许可申请人开展生产许可现场核查。如果存在3类情形之一的,就会被判定为“不符合化妆品生产许可条件”。
这3类情形包括:存在1项(含)以上关键项目不符合规定的;存在关键项目瑕疵数与其他重点项目不符合规定数总和大于6项(含)的;重点项目不符合规定数、重点项目瑕疵数、一般项目不符合规定数总和大于16项(含)的。

截自《化妆品生产质量管理规范检查要点及判定原则(征求意见稿)》
按照要求,监管部门在其向化妆品生产许可延续申请人换发新化妆品生产许可证之日起6个月内,应对该企业开展现场核查。核查结果为上述“不符合化妆品生产许可条件”三种情形之一的,应当依法撤销化妆品生产许可。
而以往的105条,则是存在以下3种情形之一的判定“不通过”,包括如果拒绝检查或者拒绝提供检查所需要的资料,隐匿、销毁或提供虚假资料的(包括计算机系统资料);严重缺陷项目(关键项目不符合要求者)达到5项以上(含5项);所有缺陷项目之和达到20项以上(含20项)。

截自《化妆品生产许可工作规范》
另外,105条中对于申请换发生产许可证的企业,检查中发现的缺陷项目能够立即改正的,应立即改正或提供整改计划。再次审核达到要求的,即可获得通过。
相较之下,此次的“升级版”监管力度明显拉大,“一条关键项目不符合规定,便直接吊销生产许可证”,也没有了整改的机会。
此外,不同于105条,征求意见稿对于日常监督检查也提出了判定标准。
对从事化妆品生产活动的化妆品注册人、备案人、受托生产企业监督检查时,发现符合上述生产许可现场核查结果为“不符合化妆品生产许可条件”3种情形之一的,应当判定符合《化妆品监督管理条例》第六十条第(三)项规定的“未按照化妆品生产质量管理规范的要求组织生产”的情形。
针对委托生产的化妆品注册人、备案人,意见稿也指出,发现存在以下3类情形之一的,也应当判定符合“未按照化妆品生产质量管理规范的要求组织生产”的情形:存在1项(含)以上关键项目不符合规定的;存在关键项目瑕疵数和其他重点项目不符合规定数总和大于4项(含)的;重点不符合规定数、重点项目瑕疵数、一般项目不符合规定数总和大于8项(含)的。

截自《化妆品监督管理条例》
而依据新条例,符合第六十条第(三)项规定的,轻则处以罚款,重则停产停业、吊销许可证,严重的则对相关负责人禁业10年,甚至追究刑事责任。
新规“大杀器”
某头部品牌资深法规人士表示,意见稿意义重大,“规范生产企业,可操作性强,指导监督执法”。但在不少业内人士看来,门槛提高,微小企业处境更难了。
例如,化妆品生产质量管理规范检查要点(委托生产版)第14点要求,“委托方是否在受托生产企业完成产品出厂放行的基础上,确保产品经检验合格且相关生产和质量活动记录经审核批准后上市放行”。
潘广乐直言,”以前品牌方都不会检查的,这个执行起来也很有难度,品牌方要派个人驻厂才行,还要检查对应记录,大部分品牌方都没这个基础的”。
“仅这一条就会影响很多工厂。”上海康美国际生化有限公司副总经理王淀华也表示,“以后委托方不能再催着工厂出货了,要让工厂把资料全部整理完再出货”。
此外,处罚力度的加强也将带来重大影响。“以前换证若审核不合格,最多是停产整顿,现在一条关键项不符合就直接吊证,这将难倒大批工厂。”潘广乐感慨道。
在他看来,意见稿落地后,目前行业内的很多乱象都将浮出水面。譬如,不按备案配方生产;应检验合格出厂,但大部分都是取样了就出货了;“按工艺生产这个更是一不小心就踩坑,因为很多备案资料工艺是备案员自己弄上去的”。
“这是新规里面的大杀器。”王淀华认为,接下来很大一部分小企业都无法满足相关要求条件,将淘汰出局。不过他也指出,“乐观点看,以后化妆品制造将会成为一个高大上的企业”。
还需要注意的是,据化妆品观察此前报道(详见《“换证”难倒了工厂》),新条例落地后,行业掀起了一波集体换证潮。比如,按照新规,具备儿童护肤类、眼部护肤类化妆品生产条件但未在许可证上特别标注的,应当于今年7月1日前更换新版许可证,2022年1月1日前从事配制化妆品内容物的企业,则应当于2023年1月1日前取得化妆品生产许可证。也因此,今年被行业视为“换证年”。
这意味着,如若本检查要点及判定原则(征求意见稿)正式通过并于2022年7月1日起施行,留给新换证的企业整改的时间也不多了。



评论