文|投资界PEdaily
平均每天赚1.5亿元,这是九安医疗的疯狂故事。
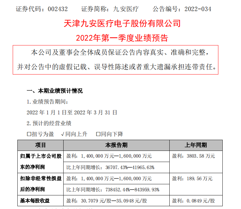
本周,“妖王之王”九安医疗发布了业绩预告,数字令人看呆了:今年一季度净利润预计达到140亿元—160亿元;归属于上市公司股东的净利润同比增长36707%—41966%。换言之,公司利润同比增长400倍!消息一出,九安医疗连续3个交易日涨停,目前最新市值390亿元。

九安医疗创始人刘毅,一位毕业于天津大学的安徽人。1995年,刘毅和几个研究生同学创立九安医疗,靠着一款电子血压计站稳脚跟,深耕家用医疗健康电子产品,比如为小米生产的额温计。此次业绩暴涨的原因很简单——九安医疗美公司iHealth新冠抗原检测试剂盒产品在美国卖爆了,一举拿下了100多亿的订单。靠着一款售价6.99美元/人份的新冠抗原家用自测试剂盒,九安医疗股价从去年11月开始了暴涨之路,至今已经涨了15倍。
疫情之下,核酸检测行业火爆不已——从检测设备、试剂生产商,再到检测服务商和承接了爆满需求的第三方检测机构,业绩都出现了前所未有的上升。这不,又一个核酸检测IPO来了——艾迪康再次向港交所递表,原本一家濒临破产的公司,疫情后迅速转型提供核酸检测服务,过去两年仅靠核酸检测就进账20亿。这会是一门长期的生意吗?
新冠试剂盒在美国卖爆,日均赚超1.5亿,股价翻了15倍
九安医疗有多魔幻?
本周公告显示,九安医疗预计一季度净利润为140亿元~160亿元,同比增长367倍~419倍。算下来,公司每天赚超1.5亿,妥妥的印钞机。
过去一年,九安医疗席卷资本市场。这一切要从去年11月说起——彼时,九安医疗发布公告,美国子公司iHealth Labs Inc.(简称:iHealth美国)的产品新型冠状病毒抗原家用自测OTC试剂盒获得FDA(美国食品药品监督管理局)应急使用授权(EUA)。这意味着,九安医疗也成为继艾康生物后,第2家具备该资质的中国IVD企业。自此,iHealth美国开始走入人们的视野。
靠着一款新冠抗原家用自测试剂盒,九安医疗旗下的iHealth美国火了。成立于2010年11月,iHealth美国主要负责美国地区iHealth系列产品的研发和销售。公告显示,Health美国销售的试剂盒主要用于体外快速、定性检测人体前鼻拭子样本中的病毒,可由个人自行采集操作,15分钟出结果。

官网显示,九安医疗抗原检测试剂销售价格为6.99美元/人份(约合人民币44.3元/人份)。而据iHealth香港官网显示,九安医疗新冠抗原快速测试套装(2只/盒)售价为140港元(折合人民币约113元),单人份价格为56.5元。
正是这一款试剂盒,在美国卖火了。去年,九安医疗曾在投资者互动平台上表示,公司的新冠抗原家用自测OTC试剂盒产品已经开始规模生产,产品在美国在当地出现热销状况,公司的月产能为1亿人份,计划估算到2022年初,产能增至每月2亿人份。
百亿订单浮出水面。今年1月14日,九安医疗公告,美国子公司和美国ACC签订了《采购合同》,向其销售iHealth试剂盒产品,合同价税合计金额为12.75亿美元(含运费),约合人民币81.02亿元。1月26日,双方就该《采购合同》签署《变更合同》,在原合同2.5亿人份iHealth试剂盒产品的采购基础上,再追加采购iHealth试剂盒产品1.04亿人份,总合同金额从12.75亿美元增加至17.75亿美元(约合人民币113亿元)。
截至4月1日,美国ACC已经累计向公司iHealth美国支付货款11亿美元,约合人民币70.47亿元,上述货款已全部到账。
这些消息,直接点燃了九安医疗的股价。如果从2021年11月10日收盘价6.39元算,到2022年4月15日,公司股价中间创出历史最高价99.12元,5个多月的时间,涨幅超15倍。Wind数据显示,近30日内,九安医疗龙虎榜上榜次数达到了9次,“妖王之王”名副其实。期间,九安医疗频频被质疑“炒作股价”,公司也多次收到深交所下发的关注函。
55岁安徽老乡,毕业于天津大学,靠电子血压计发家
追溯九安医疗的诞生,要从一位安徽人说起——刘毅。
刘毅1967年出生于安徽,今年55岁。1985年参加高考,进入天津大学分析仪器专业学习。大学期间,刘毅当过班长、系学生会主席,还曾赢过一台电视机。大三那年,精仪系为三年级学生组织了一个班,可以辅修管理双学位,让学生兼具工科和管理的素质,这一段经历为日后刘毅创业奠定了基础。
九安医疗成立于1995年。这里有一个小插曲:当时,刘毅在一次同学聚会上了解了“电子血压计”,随后找到几个研究生同学一起,经过半年的努力,第一台合格的九安电子血压计诞生,上市第一个月卖出去1000多台。

2002年,九安公司开始开拓海外市场。2005年,九安公司靠推出的差异化产品“音电子血压计”一举打开了德国市场,公司的出货量挺进世界前三,占领国产电子血压计市场份额第一。
2010年,刘毅团队研制出了全世界第一台可以用iPhone、iPad来测血压、管理血压的工具,得到了苹果公司的响应和大力支持。他们最终拿到了iHealth商标,在硅谷设立了自己的公司。
同年6月,九安医疗在深交所上市,成为国内血压计行业首家上市公司。上市后很长一段时间内,九安医疗业绩平平。数据显示,2013年至2019年,九安医疗扣非净利润连续7年亏损。
2015年,刘毅的母校天津大学120周年华诞,他曾给学校捐款6000万元人民币。据悉,这是天津大学近年来最大金额的单笔捐款。
深挖九安医疗,可以发现这家公司与小米颇有渊源。官网显示,九安医疗曾获得小米2500万美元战略投资,成为小米生态链合作伙伴。2017年9月,由小米公司发布了九安(iHealth)额温计产品,称之为“为发烧而生”。
时至今日,九安医疗是一家专注于健康类电子产品和智能硬件研发生产的企业,产品涵盖血压、血糖、血氧、心电、心率、体重、体脂、睡眠、运动等领域的个人健康类可穿戴设备。

若没有新冠疫情,或许九安医疗会在家用医疗健康电子产品领域一直扎根。2020年,九安医疗终于迎来转机,疫情之下额温计、血氧仪等防疫产品需求的飙升,九安医疗也借此实现了业绩的大幅增长,当年扭亏为盈。
这一年,九安医疗的营收为20.08亿元,大涨18436%;归母净利润2.42亿元,大涨264.68%。2020年报显示,其国内国外业务比例分别是44%和59%。
更具戏剧性的是,靠着新冠检测测试盒,九安医疗在美国拿下了100多亿的大订单,一举填补了过去7年的亏损。
从股权结构来看,石河子三和股权投资合伙企业(有限合伙)持有九安医疗最多股份,达到27.49%,而这家公司的法定代表人/单位负责人正是九安医疗的董事长刘毅,刘毅本人也是九安医疗的实控人。
核酸检测,是一门怎样的生意,价格已经断崖式下降
疫情之下,让核酸检测服务行业站上了风口。
我们先从上市公司说起,凡是和新冠概念股沾边的企业,像艾德生物、华大基因、圣湘生物、凯普生物、达安基因、明德生物等均成为大赢家。其中,圣湘生物在2020年业绩暴增,当年实现营业收入约47.63亿元,同比增长1203.53%;归属于上市公司股东的净利润约26.17亿元,同比增长6527.9%。
而凯普生物旗下已正式运营的18家医学实验室,承担起新冠核酸检测业务。2021年,凯普生物归属于上市公司股东的净利润为8亿至8.6亿元,同比增长120.59%-137.14%。
如今,核酸检测正撑起了一个个IPO。不久前,艾迪康再次向港交所递表。2004年,毕业于浙江大学医学院的林继迅和林锋两兄弟在杭州联手创立了艾迪康,进军在中国尚处懵懂的ICL(独立医学检测实验室)市场。
但现实很残酷,度过初创期后,公司内部管理层出现内讧,多位高管出走,在生死攸关的时刻,2018年,美国PE巨头凯雷入局,成为第一大控股股东。而突如其来的新冠疫情,让两兄弟嗅到了机会,公司迅速转型,三年累计赚走78.5亿元。值得一提的是,光核酸检测这项业务就赚了21.57亿元。
核酸检测,成为了火爆的医疗细分赛道。据投资界不完全统计,2021年以来超10家公司先后获得融资,分别是博奥晶典、奇天基因、百康芯、臻熙医学检验、艾码生物、耐德生物、晶睿生物、佑嘉生物、艾科诺、济凡生物等企业,背后集结了红杉中国、鼎晖VGC基金、君联资本、启明创投、元生创投、招商健康等知名VC/PE机构。
那么,核酸检测究竟是一门怎样的生意?
从国内市场来看,大范围的全员检测需求已经大幅下降,目前核酸检测的主要需求集中在局部疫情反弹地区,因此2022年核酸检测带来的业绩还可能存在。但从更长期的角度来看,随着新冠疫苗、创新药的推出,新冠核酸检测服务带来的收入很有可能出现下滑。
事实上,仅依靠生产新冠核酸检测试剂盒或仪器,并不能支撑企业的长久发展。新冠检测相关企业的订单体量一直呈现高速增长态势,也带来了生产成本的下降。2021年11月,随着第三轮核酸检测价格全国联动调整启动,核酸检测价格已经断崖式下降。全国所有公立医院核酸检测价格都降到了40元或者更低的价格,多人混检每人不高于10元。
新冠疫情这个黑天鹅事件,在某些程度上让一些企业起死回生,甚至赚得盆满钵满。但一位不愿具名的投资人提醒,核酸检测只是特殊时期下爆发的短期需求,在行业上下游已经相对成熟的情况下,除了重大创新突破和资质门槛是关键之外,这究竟是不是一门长期生意的呢?我们拭目以待。


评论