文|化妆品观察
日前,上海市崇明区市监局公布了一则化妆品因宣传“芳香疗法”被罚的典型案例。
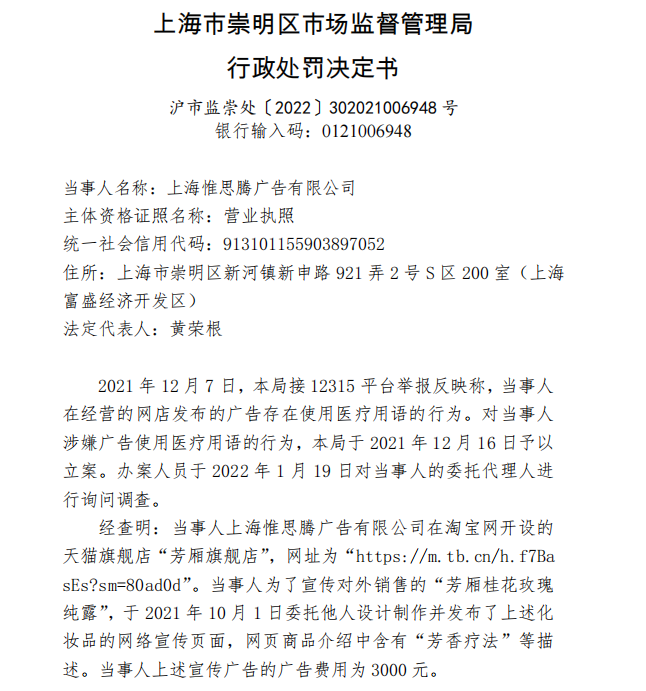
据披露,上海惟思腾广告有限公司(以下简称“惟思腾”)在淘宝网开设的天猫旗舰店内,对外销售的“桂花玫瑰纯露”商品介绍中含有“芳香疗法”等描述,构成广告使用医疗用语的行为,被罚款6000元。

值得注意的是,化妆品观察调查发现,目前市场上宣称“芳疗”的化妆品品牌和产品比比皆是,天猫更是设置了“芳疗护肤店铺榜”。如今该公司被罚,无疑给这类产品敲响了警钟。
宣称“芳香疗法”,罚两倍广告费
据行政处罚决定书,惟思腾在淘宝网开设了天猫旗舰店“芳厢旗舰店”,为了宣传对外销售的“芳厢桂花玫瑰纯露”,于2021年10月1日委托他人设计制作并发布了上述化妆品的网络宣传页面,网页商品介绍中含有“芳香疗法”等描述。经查明,当事人上述宣传广告的广告费用为3000元。

《中华人民共和国广告法》第十七条明确指出,“除医疗、药品、医疗器械广告外,禁止其他任何广告涉及疾病治疗功能,并不得使用医疗用语或者易使推销的商品与药品、医疗器械相混淆的用语”。上海市崇明区市监局认为,惟思腾发布的广告涉嫌违反了该规定,构成了违法发布医疗广告的行为。
根据第五十八条,违反上述规定的,“由市场监督管理部门责令停止发布广告,责令广告主在相应范围内消除影响,处广告费用一倍以上三倍以下的罚款,”情节严重的,还将吊销营业执照,并由广告审查机关撤销广告审查批准文件、一年内不受理其广告审查申请。
经查明,惟思腾已于2022年1月19日向崇明区市监局提供整改报告一份、整改后的店铺截图一份,上述宣传内容已完成整改。
综合考虑以上因素,上海市崇明区市监局最终作出如下处罚决定:责令当事人改正上述违法行为,并罚款6000元整。
化妆品观察搜索发现,目前,在天猫平台已无法搜索到“芳厢旗舰店”。不过,在淘宝网不少企业店铺内,“芳厢桂花玫瑰纯露”产品仍有售,产品详情页中“芳香”表述也仍在,但“疗法”的相关描述则已删除。
700亿市场,宣传乱象成灾
据CBNData发布的《2021芳疗消费趋势白皮书》,2019年—2021年,芳疗品类的消费人数增长是美容护肤品类整体的1.4倍,“疗愈风”刮进愈来愈多的消费者心中。2021年,“芳香疗法”的搜索结果数量突破1280万,是10年前的12.8倍;芳疗市场年增速为20%-30%,即将突破700亿。
在这一背景下,逐本、阿芙精油、雏菊的天空等各品牌纷纷入局芳疗赛道,以植物油、精油、纯露产品为主,主打天然植物应用,以滋润养肤、调理修护的功效突破消费者心智。
化妆品观察搜索发现,目前小红书上,以“芳疗”为关键词的笔记有6万+篇,“芳香疗法”相关笔记也超过2万篇。在天猫上搜索“芳疗”,则出现了22617件相关商品。京东、拼多多、抖音、快手等各大电商平台上,“芳疗”产品也呈“泛滥”之势。

从价格上看,芳疗相关产品售价在几十元到几百元不等,最高月销超1万+。从宣传用语上看,不少产品在功效宣称上或有夸大嫌疑,不仅宣称可解决各种皮肤问题,还宣称具备调理亚健康、缓解失眠压力等疗效。
譬如,“BioFanAge博藩芳疗”淘宝店中,其新品“小球藻祛痘&抗敏精华”宣称是一款专“为敏痘红而生的修颜精华”,产品宣传页中“抗炎、愈红、抚敏”等字眼赫然在列;“TEYATA芳疗级有机纯露精油”店铺中,其单品“栩梦安眠复方精油”,宣称具备“抗压抗郁、安抚入眠、缓解疲劳”等功效。

截自“BioFanAge博藩芳疗”淘宝店
值得一提的是,“淘宝神店榜”还特别设置了“芳疗护肤店铺榜”。其中,“BioFanAge博藩芳疗”位居“芳疗护肤店铺榜·回头客榜”TOP1;“许诺言植物芳疗店”则跻身“芳疗护肤店铺榜·热卖榜”榜首。

不过化妆品观察发现,截至发稿,上述两家店铺内的部分产品已无详情介绍,后者甚至直接在产品页声明“根据新广告法规定,芳香疗法产品的大部分功效无法列出,详尽的功效及用法请咨询店铺客服”。
“芳疗”一词还能用吗?
需要注意的是,化妆品观察了解到,当前市场上对于“芳疗护肤”宣称是否违规尚存在争议。
一行业人士指出,如果“芳疗”产品本身没有宣传具备治疗具体病症的功效,只是有“芳疗”二字,应该不会有多大问题,“芳疗是由国外翻译而来,国内这类可以在文案里加备注,说明‘芳疗’只是音译而已”。
“芳疗护肤本质是一门关乎‘香气’的学问,以独特的芳香为消费者带来沉浸式的护肤体验,我相信在某些心理医学上是有作用的,比如舒缓心情,减缓压力。”某品牌负责人也认为,“芳疗”只是一个品类而已。
不过他也强调道,“芳疗产品的宗旨与功能设定,只能局限于‘调理皮肤’的范围,不可涉及医疗宣传。只要宣传中不出现‘调理’‘疤痕’‘消炎’‘杀菌’等字眼,就不构成违法。”
但也有更多从业者认为,“芳疗”二字本身就有涉医问题。
“如果芳疗护肤真有疗效,那药品还有存在的意义吗?”另一资深人士直言,打着疗愈功效的名义推销产品,“长此以往,将扰乱市场,也伤害了消费者的安全,必须零容忍”。
某行业人士也表示,虽然芳疗产品在国外某些地区被消费者和法规认可,但根据国内法规,这类宣称则有涉医嫌疑,“宣传提高免疫力、抗抑郁、安眠等功效,都属于打‘擦边球’的行为,因此化妆品成品不能宣称芳香疗法”。
一工程师透露,“目前芳疗一词是否涉医的判定,主要看当地监管层的理解”。这意味着,当前国内对于“芳疗”产品还存在监管不一的问题。通过上文梳理也可以看出,虽然已有产品因为此类宣称被罚,但还有大量的芳疗产品仍在市面上流通。
面对此乱象,上述资深人士分析指出,“我国芳疗市场起步较晚,缺乏芳香疗法行业标准和监管标准,才导致市场混乱不堪”。上述品牌负责人也认为,“目前国内芳疗市场亟待规范,还有很长一段路要走”。
不过,此次处罚或为近700亿规模的芳疗市场敲响了警钟。
上文提及的工程师表示,这次案例说明,在国内现行法规下,即便产品本身没有宣传治疗功效,“芳疗”二字也存在风险。因此他建议,“谨慎起见,可以改叫芳香护肤、精油护肤”。
化妆品观察调查发现,靠精油芳疗发家的某品牌,如今其天猫旗舰店内,“芳香疗法”“芳疗”等字眼已不见踪影,也无相关描述内容。其月销2万+的明星单品“补水修护面膜”,宣传主打“以油养肤”“植物精粹润养、进阶修护”。


评论