文|推医汇
肥胖是一种大流行的慢性疾病,可导致许多代谢性疾病,如2型糖尿病(T2DM)、心血管疾病和癌症。抗肥胖方法,如热量限制、有氧运动、药物治疗或减肥手术,可使肥胖症患者的体重减轻并减少疾病风险。卡路里限制(CR)和禁食是减轻体重的常用方法,但在恢复饮食后很难维持。同时,与能量收集相关的肠道微生物组会随着营养剥夺而发生巨大变化。
近日,上海交通大学附属第六人民医院转化医学中心暨上海市糖尿病重点实验室的研究人员们在Nat Commun上发表了一篇题为“Gut microbiota-bile acid crosstalk contributes to the rebound weight gain after calorie restriction in mice”的研究性论文,对卡路里限制饮食后体重恢复的机制进行了研究。
在本研究中,研究人员利用小鼠试验研究了禁食或CR饮食后体重恢复的风险。研究发现,禁食和CR后恢复周饮食或HFD导致体重迅速增加和致肥胖代谢表型。
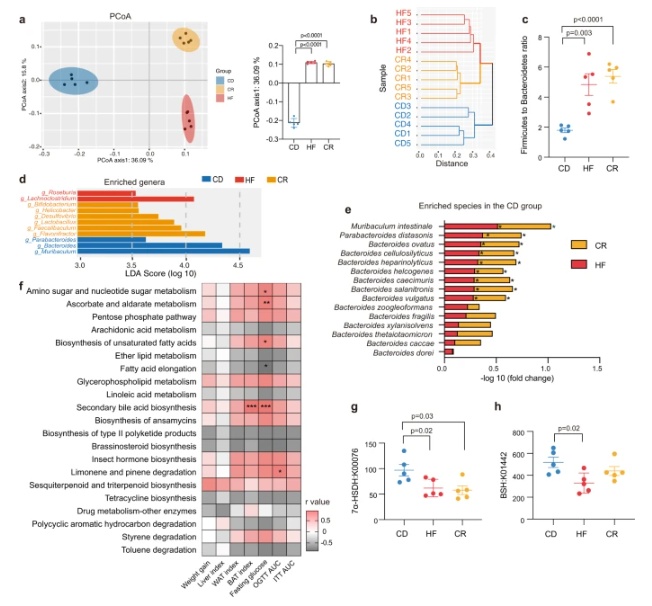
为了研究CR饮食是否通过调控肠道微生物影响体重变化,研究人员从高脂肪饮食、常规饮食和CR组中的小鼠中收集盲肠内容物,并使用Illumina平台进行宏基因组测序。物种水平的主坐标分析(PCoA)表明,3组微生物群组成显著不同。CR和高脂肪饮食(HFD)都重塑了具有相似微生物组成的肠道微生物群,副拟杆菌在CR或HFD之后下降最显著。
他们发现,CR通过产生更高的厚壁菌与拟杆菌的比例来重塑肠道微生物生态系统,这种微生物群组成的变化类似于暴露于高脂肪饮食(HFD)的小鼠中观察到的变化。特别是,在宿主暴露于CR或HFD后,副拟杆菌二异构体显着减少。
CR改变了微生物群并重新编程了代谢,导致独特的血清胆汁酸谱,其特征在于消耗非12α-羟基化胆汁酸,熊去氧胆酸和石胆酸的比例。在体重反弹小鼠中观察到棕色脂肪组织中解偶联蛋白1(UCP1)表达的下调和血清胰高血糖素样肽-1(GLP-1)的降低。
在恢复食物摄入后,用于有效能量收集的细菌丰度和用于有效脂肪吸收的12α-羟基化胆汁酸的丰度显着增加,导致体重反弹。此外,用副拟杆菌二塔索尼或非12α-羟基化胆汁酸治疗通过增加产热来改善体重恢复。

图 CR或HFD下肠道微生物群的重塑
总之,该项研究强调了肠道微生物群-胆汁酸串联在反弹体重增加中的作用,并强调副杆菌二脱菌是一种潜在的益生菌,可以防止CR后体重快速增加。
参考文献:Li, M., Wang, S., Li, Y. et al. Gut microbiota-bile acid crosstalk contributes to the rebound weight gain after calorie restriction in mice. Nat Commun 13, 2060 (2022). https://doi.org/10.1038/s41467-022-29589-7


评论