记者 |
编辑 | 牙韩翔
近日,冷冻烘焙品牌“恩喜村 (EVIRTH)”拿下B轮融资,参与投资的是绝味旗下的伍壹柒基金、麦星投资、嘉御基金和申夏金融。根据食品饮料媒体“Foodtalks”信息,预估绝味投资恩喜村的规模不会低于1亿元。就在2021年11月,这家公司刚获得了食品巨头亿滋的1.05亿元人民币的战略融资,估值达到21亿元人民币。
 恩喜村成立于2018年,是一家冷冻烘焙规模化及自动化生产企业,主要为会员制商店、零售、连锁餐饮等渠道提供冷冻烘焙产品,主要产品包括千层蛋糕、瑞士卷、慕斯蛋糕、泡芙、曲奇、冰皮月饼等。根据其官网显示,恩喜村在深圳、上海和东莞都有制造工厂。
恩喜村成立于2018年,是一家冷冻烘焙规模化及自动化生产企业,主要为会员制商店、零售、连锁餐饮等渠道提供冷冻烘焙产品,主要产品包括千层蛋糕、瑞士卷、慕斯蛋糕、泡芙、曲奇、冰皮月饼等。根据其官网显示,恩喜村在深圳、上海和东莞都有制造工厂。
 
作为消费者,你可能对这个品牌并不熟悉,主要是因为它的产品主要面向B端——而这也是冷冻烘焙市场的主要特征。无论是山姆会员店热卖的麻薯、榴莲千层蛋糕,还是奈雪的茶店里的欧包和烘焙点心,都来自于产业链上游的冷冻烘焙制造商。冷冻烘焙食品分为成品和半成品两种,成品在解冻后就可以食用,而半成品则需要在解冻后进行简单醒发、烘烤等工序后才能吃。
根据恩喜村的官网信息,它的合作客户包括山姆会员商店、奈雪的茶、OLE、盒马、华润万家、大润发、百果园等等。
通常对于渴望提升运营效率、节约成本同时又能丰富产品种类的门店来说,冷冻烘焙食品正迎合了他们的需求。

根据中泰证券的一份研究报告显示,目前中国冷冻烘焙市场规模约在100亿-200亿元。而冷冻烘焙行业在烘焙门店渠道至少有4倍空间,增速将高于下游烘焙行业,保持在15%-20%的区间。
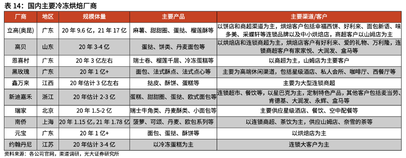
从行业竞争格局来看,冷冻烘焙行业依然较为分散,行业处于快速发展和产能扩张的阶段。立高食品、南侨食品则是这一行业的两家上市公司,先后在2021年上市,除此之外还有新迪佳禾、黑玫瑰等制造商。
从立高食品披露的年度业务快报显示,其2021年全年的营收规模在27.8-28.5亿元之间,预期同比增长53.62%-57.49%,而其冷冻烘焙食品业务已经成为这家公司的战略发展重点,销售占比从2017年的37.95%提升至2020年的52.84%。
而恩喜村与之相比,仍然有一定差距。
根据光大证券的一份报告显示,2020年恩喜村在冷冻烘焙业务上的规模在3-4亿元。从产品角度来说,恩喜村与立高食品有一定差异性,前者主要集中在冷冻蛋糕,而后者多为发酵、起酥类的冷冻烘焙,比如麻薯、蛋挞(挞皮)和甜甜圈。不过对于冷冻烘焙行业来说,这样的产品之间的差异壁垒并不算高。而从渠道客户来说,山姆(沃尔玛)均为二者的大客户。
 
对于拿到新一轮融资的恩喜村来说,提升竞争力的几个主要方面,或许在于根据下游烘焙门店客户的需求将产品进行定制化和差异化,加强产品创新;提升供应链配送和团队的运营效率等等。



评论