文|文化产业新闻 张嘉祎
如果细数近期文旅行业的热词,“沉浸式体验”一定名列前茅,它一度携带着体验感、新鲜感、互动性的特点,将沉浸式旅游之风刮向全国多个景区,重新定义了游客们的感官体验。
当前,疫情使文旅业面临冰冻期,元气大损的他们不得不寻找更多的出圈机会,沉浸式项目似乎成为了那一株救命稻草,惹得众多景区争相采摘。但是,作为文旅“新风口”的沉浸式体验,真的能让文旅业突破重围吗?
沉浸式文旅进入快速发展期
“沉浸式”,通俗来讲,指通过文化IP的挖掘,以AR、VR等技术做支撑,加上虚实结合的空间营造,打造出的沉浸式环境,让人们体验到感官的震撼和思维的认同。
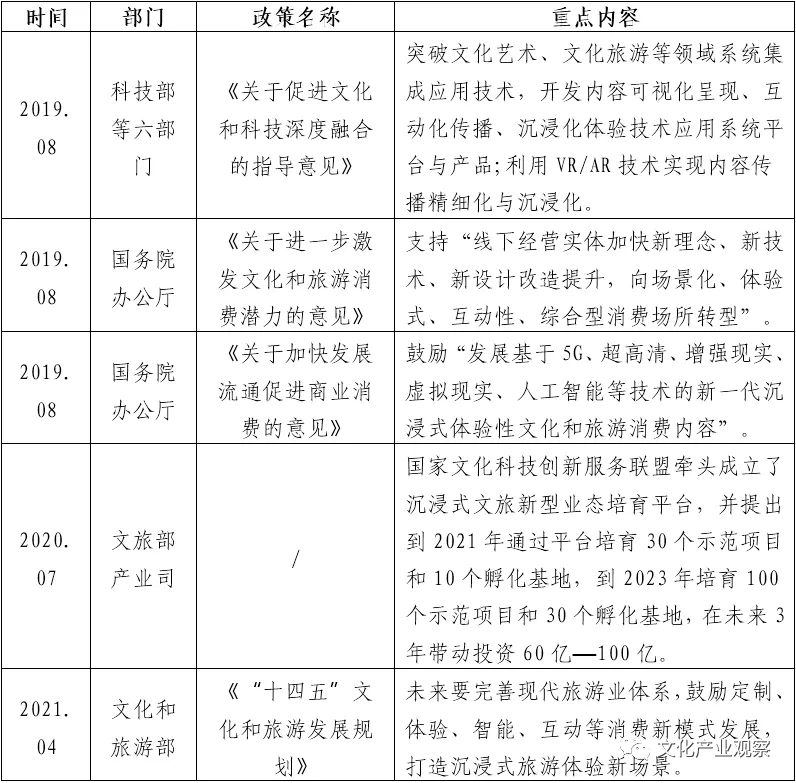
“十四五”期间,完成“100个沉浸式体验项目”的目标,被写进了文化和旅游部公布的发展规划中。从“十三五”几乎没有提及,到“十四五”多次重点划出,可见,沉浸式文旅成为行业新的增长点,离不开政策的支持。

最早可以称得上是沉浸式体验的,是1955年将童话照进现实的迪士尼主题乐园。我国的沉浸式体验则可以从2013年的沉浸式演艺《又见平遥》算起。

近年来,从类似于平遥古城的实景演艺到科技夜游,再到沉浸式主题的商业化,沉浸式旅游被提升前所未有的热度,成为文化市场拓展的新动力。
根据《幻境·2020中国沉浸产业发展白皮书》数据,2019年全球沉浸产业总产值51.9亿美元,中国的沉浸产业总产值也跃升到48.2亿元,沉浸体验项目数量达到1100项,包括展览展陈、实景娱乐、商业地产、文化旅游等形式。

目前,沉浸式文旅项目繁多,沉浸式博物馆、沉浸式演艺、沉浸式展览、沉浸式农业园区...充分体现了“文化+科技”的魅力,沉浸式主题公园、沉浸式密室、沉浸式夜游...则完美放大了“旅游+科技”的效果。
沉浸式体验以其促进游客深度参与的同时,也极易激发景区的二次消费的优势,成为文旅“新宠”。
那些凭借沉浸式文旅出圈的景区
取一段景,讲一段故事。那些凭借沉浸式项目出圈的景区究竟有多么迷人,请随文化产业观察一起,了解别样的“穿越感”。


图片来源:夜上黄鹤楼官微 《夜上黄鹤楼》
去年国庆假期,武汉市地标黄鹤楼正式开放夜间体验。《夜上黄鹤楼》以“光影+演艺”的“沉浸式”故事演绎的形式亮相。运用激光投影、激光互动、前景纱屏、演员影像互动、3D动画灯、高压水雾等多项光影创新技术,实现光影技术与艺术的完美融合。


图片来源:华谊兄弟电影小镇官微 《华谊兄弟电影小镇》
建业·华谊兄弟电影小镇是全国首个沉浸式电影文旅小镇,它从本土文化出发,从沉浸式电影场景出发,以电影主题演艺为核心,打造集电影互动游乐、电影文化体验、电影主题客栈、民俗和非遗体验等于一体的沉浸式电影潮玩地,深受游客们的喜爱。



图片来源:只有河南·戏剧幻城官微 《只有河南·戏剧幻城》
《只有河南·戏剧幻城》是全景式沉浸戏剧主题公园,开业仅10天就7次登陆央视,是中国最大的戏剧聚落群。以黄河文明为创作根基,以沉浸式戏剧艺术为手法,以独特的“幻城”建筑为载体,用全新的观演模式,讲述关于“土地、粮食、传承”的故事。



图片来源:长春这有山官微 《长春这有山》
《长春这有山》是24小时不闭店夜经济项目,也是首个室内度假景观小镇。它不是传统意义上的商业综合体,它是从建筑业态,商业动线,商业模式等方面,突破了购物中心的束缚,带给人一种全新的立体空间中的沉浸式商业体验。



图片来源:中国大运河沉浸式博物馆官微 《中国大运河沉浸式博物馆》
中国大运河博物馆重塑了大型沉浸式古代场景,让观众回溯千年的历史;设计“知识展示+密室逃脱”的互动体验,让观众在游戏的乐趣中获得个性化的教育体验;打造360°多媒体循环剧场,让观众在多维的空间中全面感知文化生命力。
关于沉浸式文旅的冷思考
沉浸式体验在文旅业中绽放光芒以来,不少人质疑其“技术在山顶,内容在半山腰”。
确实有部分景区困于沉浸式文旅的两大误区之中,一种是流于表面,将沉浸式体验狭隘的理解为技术的驱动,缺乏文化内涵的支撑;另一种是盲目跟风,很多中小景区无力承担沉浸式体验需付出的沉重成本,却打着“沉浸式”的幌子欺骗游客,拉高了游客的期待却无法给予上乘的体验。
从上述两个误区可以看出,景区对于打造沉浸式旅游项目有着迫切的要求。但对于什么是真正的沉浸式文旅认识却有些片面,只致力于表面功夫,无法收获理想效果。
沉浸式体验的核心,是为了打造更加深刻的体验产品,提高游客的体验是重中之重,站在这个出发点,在技术支持下,多些文化内涵的赋予与优质内容的打造,更能得到游客们的认可。
同时,投资成本与回报率不成正比也是当前沉浸式旅游项目的一大问题。据新闻报道显示,《只有河南》总投资近60亿,虽然目前人流量络绎不绝,但是很长一段时间都难以回本,仅从投资回报率的角度来看,《只有河南》并不是一个优质的项目。
从盈利的角度来讲,沉浸式旅游项目要想盈利,是有些困难的。需要在景区的游客量和转化率两个数据做出综合考量。游客量取决于景区的品牌塑造情况,转化率取决于沉浸式体验的设计。
因此,对比之下,符合三种属性的景区更适合去打造沉浸式体验项目:一是文化内涵高,能为让游客有较强的体验感;二是景区范围集中,保证一定的游客量;三是室内场景优先,能够较少受到天气因素的影响。
以洛阳为例,其历史文化悠久、且室内景区多为历史朝代的重建,便于开展沉浸式项目,这是它独有的优势,使它能够致力于打造以剧本杀为主的沉浸式旅游项目,成为剧本杀的全国发源地。
诚然,对于文旅业来说,生存下去是最重要的,但沉浸式项目绝非是仅有的救命稻草。文化产业观察认为,越是在最艰难的时刻,文旅业越是要保持理智,若真的想要涉足沉浸式体验,务必要结合自身情况,量体裁衣,打造能够长远吸粉且出圈的沉浸式项目。
结语
五一假期即将来临,我们期待着文旅业能够积蓄力量、变中求存,更好地迎接“复苏”,也相信疫情终会过去,总有一天,我们能够摘下口罩,在草长莺飞的季节静待花开。
部分资料参考:旅思马记、旅游大厦、人民旅游、张鹏远说文旅


评论