文|文化产业评论 莘奇疾
编辑|时光
编审|时光
十八大后,党中央把脱贫攻坚作为全面建成小康社会的底线任务和标志性指标,组织实施了人类历史上规模最大、力度最强的脱贫攻坚战。2020年11月23日,随着贵州省宣布所有贫困县摘帽,中国已无贫困县;2021年2月25日,源于国务院扶贫开发领导办公室的国家乡村振兴局正式挂牌。
从扶贫共建到乡村振兴,无缝衔接,顺理成章。
在脱贫攻坚时期,充分发挥宣传文化系统媒体资源、文创资源、智力资源等优势,以文化助力脱贫,已经成为一种常态化现象。
不久前,文旅部、教育部、自然资源部、农业农村部、国家乡村振兴局、国家开发银行等六部门联合印发了《关于推动文化产业赋能乡村振兴的意见》(以下简称为《意见》),这标志着在新的发展阶段,将文化产业作为一个完整概念,强调以文化产业来赋能乡村振兴工作,有了正式的指导政策。
乡村振兴与三农领域既是党中央关注的核心工作领域,同时也蕴藏着巨大的产业发展机遇,如何在这个领域顺势而为发挥自身所长实现自我价值,值得文产人关注。

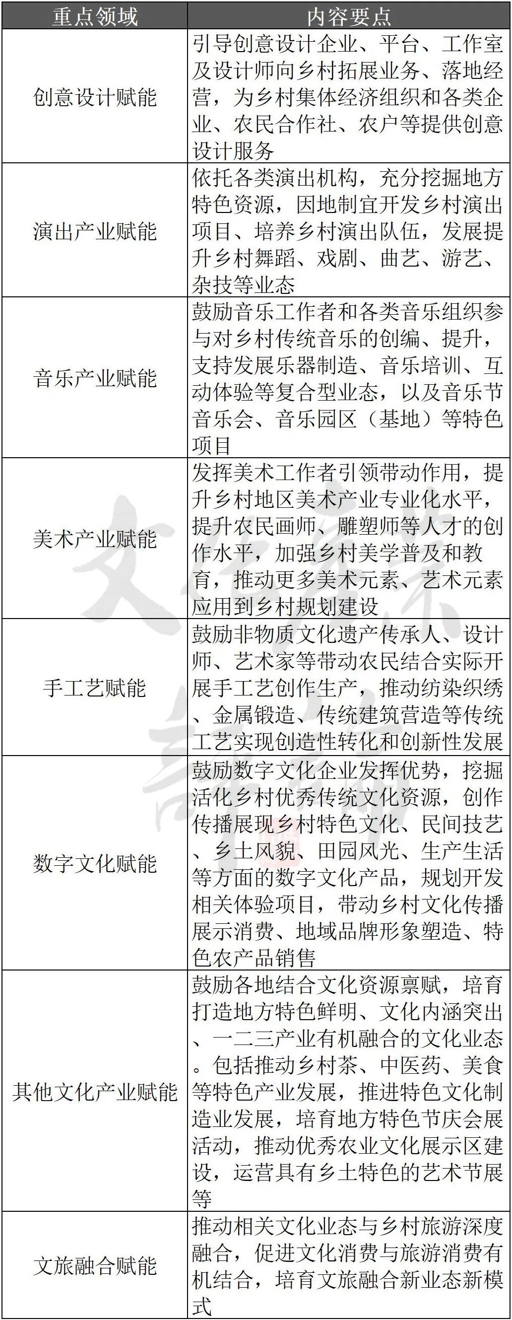
如上表所示,《意见》中提及了文化产业赋能的八大领域,文化产业评论(ID:whcypl)首先来关注 “手工艺赋能”这个领域,探讨一下如何将“指尖技艺”真正地转化为可持续发展的“指尖经济”。
乡村手工艺领域具有非常好的发展潜能
《意见》将“手工艺赋能”列为重点领域之一,非常重要的原因就在于该领域具有较好的发展基础与很好的发展潜能。
乡村手工艺历史悠久且发展基础较好
在我国几千年文明发展史中,自给自足的小农经济模式占据主体地位,也因此造就了分布广泛的手工艺从业者,铁匠铺、木匠铺、裁缝铺等,一直到上世纪七八十年代,还都是我国乡村中常见的元素。
随着工业化进程的加快,很多传统的手工艺行业受到了巨大冲击,逐渐退出历史舞台,但也有不少技艺在不断地传承发展,并被官方的非物质文化遗产代表性项目名录所收录并加以保护。

△国务院先后于2006年、2008年、2011年、2014年和2021公布了五批“国家级非物质文化遗2产代表性项目名录”,共有十大门类计3610个子项。其中“传统技艺”这个门类之下共有629个项目,是项目数量最多的门类。在其他各级非物质文化遗产代表性项目名录里,传统技艺也占据了较大比重
在很多人的心目之中,传统手工艺行业意味着工匠精神与优良品质,这种认知为传统手工艺的振兴与发展打下了良好的基础。

△传统的手工艺从业者往往以专注的匠心去制作每一件产品,用简陋的工具精心雕琢出质量一流的产品,这样的产品近几年愈发受到消费者追捧,章丘铁锅的走红就是例子,“章丘铁锅锻打技艺”也是济南市的非物质文化遗产项目
事实上,大力发展特色传统手工艺品是很多地方政府推动扶贫攻坚与乡村振兴工作的优先选择。

△海南白沙县的黎锦历史悠久,在被列入首批国家级非遗名录后,得到多方面重视,黎锦制作不断传承创新,已经成为带动当地经济发展、吸纳年轻人就业的重要行业。图片源自白沙县文化馆
除了这些传承本地传统的特色手工业之外,还有不少在当地扶贫攻坚与乡村振兴中发挥突出作用的手工艺是在近期才形成规模与优势的,云南大理鹤庆的新华银匠村就是这其中的典型案例。
云南鹤庆在传统上有银器制作的基础,但在历史上并未形成产业。改革开放后大批村民开始走南闯北谋求发展,各地的银器制作行业成了他们的首选。20世纪90年代中后期开始,积累了技艺与资金的手艺人陆续返乡创业,产业规模不断扩大,也涌现出一批代表人物,当地政府因势利导,有意打造特色产业集群,形成了“前店后坊、产供销一条龙”的产业特点,“银匠村”的品牌逐步就传扬开来。如今的银匠村不但自身产业做得风生水起,还入围了云南省的省级夜间文化和旅游消费集聚区,带动了旅游经济的发展。
乡村手工艺的发展潜力
一般认为,严格意义上的手工艺品是特指民间的劳动人民为适应生活需要和审美要求,就地取材,以手工生产为主的一种工艺美术品,不少手工艺品因此兼具文化艺术品与日常生活用品的属性。
宽泛一点来看,手工或者半手工制作的工艺美术品与日用消费品,都属于手工艺品的范畴,如皮具、竹编、草编、手工刺绣、蜡染、手工木雕、泥塑、剪纸、服饰、玩具等。
手工制作工艺在我国有着悠久的制作历史,由于其和老百姓生活密切相关,因此生产和需求都比较旺盛,且流传至今一直没有中断过。今天,人们生活水平与审美眼光日益提高,文化自信深入人心,很多传统手工制作工艺以其独特的艺术吸引力和实用的性能,重新吸引了众多消费者的目光。

△位于广西靖西市的旧州被称为“中国绣球之乡”,生活于此的壮族同胞精于手工制作绣球,2013年壮族绣球制作技艺和壮族抛绣球习俗被列为第四批广西壮族自治区非物质文化遗产代表性项目名录。这里山水秀美,自然风光如诗如画,与充满浓郁人文色彩的旧州古镇相得益彰,手工艺与旅游产业都红红火火。图片源自广西卫视
△贵州以刺绣、蜡染和民族服装服饰为重点,实施妇女特色手工产业锦绣计划,具有浓郁民族特色与文化内涵的手工产品极受消费者喜爱,全国妇联还将锦绣计划写入提交联合国的《新时代妇女扶贫减贫的中国经验》。图片来自天眼新闻
不少手工技艺项目还在不断开发新的产品与新的市场。
据有关研究机构的统计数据,在2020年,我国的手工艺行业市场规模已近万亿,并且还在较快增长。这样大规模的市场容量不容忽视,也有足够的体量容纳更多的加入者。也就是说,在需求端,乡村的手工艺品极具发展潜力。
手工艺赋能的发展现状与难点
手工艺行业属于人员密集行业,从业的入门门槛不高,因此老早就被各级政府寄予厚望,成为扶贫与乡村振兴中的重点领域。
所以,今年这份《意见》的出台并不意味着这个工作是要从今天开始落实,而是对过往工作进行了总结提炼,并呼应了一些重要法规或文件的要求。

需要注意的是,所谓文化产业赋能乡村振兴并不是将属于文化产业范畴的项目引进到乡村之中,而是一种更高级别的融合。赋能更多意味着将先进的理念与经验赋予乡村原有的文化产业——比如我们今天重点提到的手工艺生产,从而推动传统的产业形态升级,并根据乡村的禀赋发展出新的产业形态。
经过多年的磨合,尽管各地的乡村手工艺发展水平各有不同,但从整体来看,都具备了一定基础,也有很多相似之处。
例如,很多地方在党委与政府的支持下,引入专业公司,建立起了“党员+专业公司+合作社+贫困户”的发展模式,制作各种手工艺品、民族服饰以及旅游纪念品,建立研学基地,发展乡村民宿,发展特色旅游业。在这个模式中,党员与合作社的存在保证了项目发展坚持以村民为核心的模式,充分照顾了村民的利益。
再如,在宣传借势方面,很多乡村操作起来一点儿也不含糊,充分享受到各方各面对乡村振兴的支持红利。

△而最近爆红的网络名人“帅农鸟哥”则充分利用短视频平台,塑造了乡村手艺人的崭新形象,收获粉丝无数
相应地,各地的手工艺赋能乡村振兴工作存在的问题也比较近似,例如:
意识问题:村民普遍对政府比较依赖,寄望于政府大包大揽的传统帮扶模式,并不愿、不敢真正面向市场;政府也习惯于深度介入,替群众安排好一切。
人才问题:大多数非遗传承人年龄偏大、创新不足,传承面临风险;人才特点比较单一,以加工技能为主,缺乏产业化所需的其他人才。
产品问题:过于强调传统特色而缺乏时代感,同质化严重,还处于我生产什么就提供什么的阶段,用户意识淡薄。
如何解决这些共性的老大难问题,才是文化产业体现自身价值、彰显赋能水平的关键所在。
手工艺赋能未来突破的关键点
针对目前发展存在的种种问题,《意见》特地提出了四项基本原则,强调在实施文化产业赋能乡村振兴的过程中,在解决问题谋求大发展的道路上,一定要坚持这些原则。

在文化产业评论(ID:whcypl)看来,就手工艺赋能领域而言,以上四项基本原则中,市场化运作或许是最关键的突破点。
市场上,一个成熟的产品在推出之前,首先要搞明白一系列问题:
产品的消费群体是谁?竞争对手有哪些?差异化在哪里?要传达给消费者什么样的文化内涵?如何定价?依托哪些销售渠道?采用什么材质什么生产模式?销量与收益预估如何?仓储物流怎么解决?如何做推广,怎么投放广告?如何根据消费者反馈改进产品?如何保证不侵犯他人权益且建立起自己的品牌保护机制?如何处理消费者投诉?……
这仅仅是市场化生产模式的标准流程,并不是什么高标准。如果以此标准来横量,目前大多数乡村手工艺项目在市场化方面都不达标。
运动式、扶贫式的销售形式不长久,只能算是“输血”,只有真正融入市场才能建立健康的“造血”机制。
对乡村手工业来说,市场化运作是行业繁荣发展的前提,也是解决其他很多相关问题的钥匙。因此引进或组建专业的市场运作团队,将相关各方的利益进行深度绑定,用专业手段解决处理相应问题,将是未来手工艺赋能乡村振兴的唯一途径。
这是一个改造、提升乃至融合的过程,在这个过程中,没有一成不变的套路与方式,跟随市场的节奏而灵活改变,不断汇聚各种资源,新的可能性与机遇由此不断出现,振兴之路也就越走越宽、越走越稳。
结语
面对乡村振兴这个波澜壮阔的时代课题,文旅部等六部委在《意见》中为文化产业赋能乡村振兴提出了雄心勃勃的目标:
到2025年,文化产业赋能乡村振兴的有效机制基本建立,汇聚和培育一批积极参与文化产业赋能乡村振兴的企业、机构和人才,推动实施一批具有较强带动作用的文化产业赋能乡村振兴重点项目,形成一批具有市场竞争力的特色文化产业品牌,建成一批特色鲜明、优势突出的文化产业特色乡镇、特色村落,推出若干具有国际影响力的文化产业赋能乡村振兴典型范例。优秀传统乡土文化得到有效激活,乡村文化业态丰富发展,乡村人文资源和自然资源得到有效保护和利用,乡村一二三产业有机融合,文化产业对乡村经济社会发展的综合带动作用更加显著,对乡村文化振兴的支撑作用更加突出。
机遇难得,愿有志于此的文产人能把握住时代发展的脉搏,在时代大潮中建功立业,繁荣文化产业,助力乡村振兴。
部分参考资料:[1]文旅部.《关于推动文化产业赋能乡村振兴的意见》政策解读[EB/OL]. http://www.gov.cn/zhengce/2022-04/08/content_5684002.htm.
[2]中共中央 国务院关于做好2022年全面推进乡村振兴重点工作的意见[A/OL]. http://www.gov.cn/zhengce/2022-02/22/content_5675035.htm.
[3]指尖技艺助力乡村振兴|贵州大力发展妇女手工产业[EB/OL]. [2022-04-26]. https://baijiahao.baidu.com/s?id=1720158356457444327&wfr=spider&for=pc.
[4]乡村振兴战略下,我国农村传统手艺人的现实困境[EB/OL]. [2022-04-26]. https://baijiahao.baidu.com/s?id=1709126958226944534&wfr=spider&for=pc.
[5]澎湃.李子柒与微念事件:是商业大冒险,还是田园生活的逆袭?[EB/OL]. [2022-04-26]. https://m.thepaper.cn/baijiahao_16269956.
[6]比李子柒还强的博主,终于出现了[EB/OL].[2022-04-26]. https://m.thepaper.cn/baijiahao_17772986.
[7]叶淑媛.非遗手工艺传承发展促进乡村振兴的方法与路径——以甘肃省为例[J/OL].兰州文理学院学报(社会科学版),2020,36(5):8-15+129. DOI:10.13805/j.cnki.2095-7009.2020.05.003.
[8]杨璐璐.河南省传统村落非物质文化遗产文创品牌的知识产权保护——以罗山皮影为例[J].法制博览,2022(12): 8-11.
[9]李纳璺,李家桂.乡村振兴背景下的广西芒编手工艺发展模式研究[J].工业设计, 2022(3):131-133.
[10]高莉,王京鑫,牛乐.乡村振兴背景下的妇女手工艺生产——临夏州东乡县刺绣扶贫车间调查研究[J].青海民族大学学报(社会科学版),2022,48(1): 51-57.
[11]陈玉,李辉.乡村振兴背景下齐鲁民间手工艺非遗现状调查与发展对策[J/OL].中国海洋大学学报(社会科学版),2021(5):121-132.DOI:10.16497/j.cnki.1672-335X.202105013.
[12]宗蔚,肖洋,李刚存.云南少数民族地区非物质文化遗产的数字化传播研究[J/OL].民族艺术研究,2021,34(6):131-138.DOI:10.14003/j.cnki.mzysyj.2021.06.15.
[13]程熙.乡村振兴背景下内蒙古传统手工艺文化产业创新发展[J].北方经济,2022(1):38-41.
[14]国家级非物质文化遗产代表性项目名录-中国非物质文化遗产网·中国非物质文化遗产数字博物馆[EB/OL].[2022-04-26].https://www.ihchina.cn/project.html#target1.
[15]文旅部等六部委.关于推动文化产业赋能乡村振兴的意见[A/OL].http://www.gov.cn/zhengce/zhengceku/2022-04/07/content_5683910.htm.
以及相关事件的网络公开报道。

话题互动 您对文化产业赋能乡村振兴有何看法?欢迎在留言区发表您的观点


评论