文| analysys易观
《数字经济全景白皮书》浓缩了易观分析对于数字经济各行业经验和数据的积累,并结合数字时代企业的实际业务和未来面临的挑战,以及数字技术的创新突破等因素,最终从数字经济发展大势以及各领域案例入手,帮助企业明确在数字化浪潮下的行业定位以及业务发展方向。
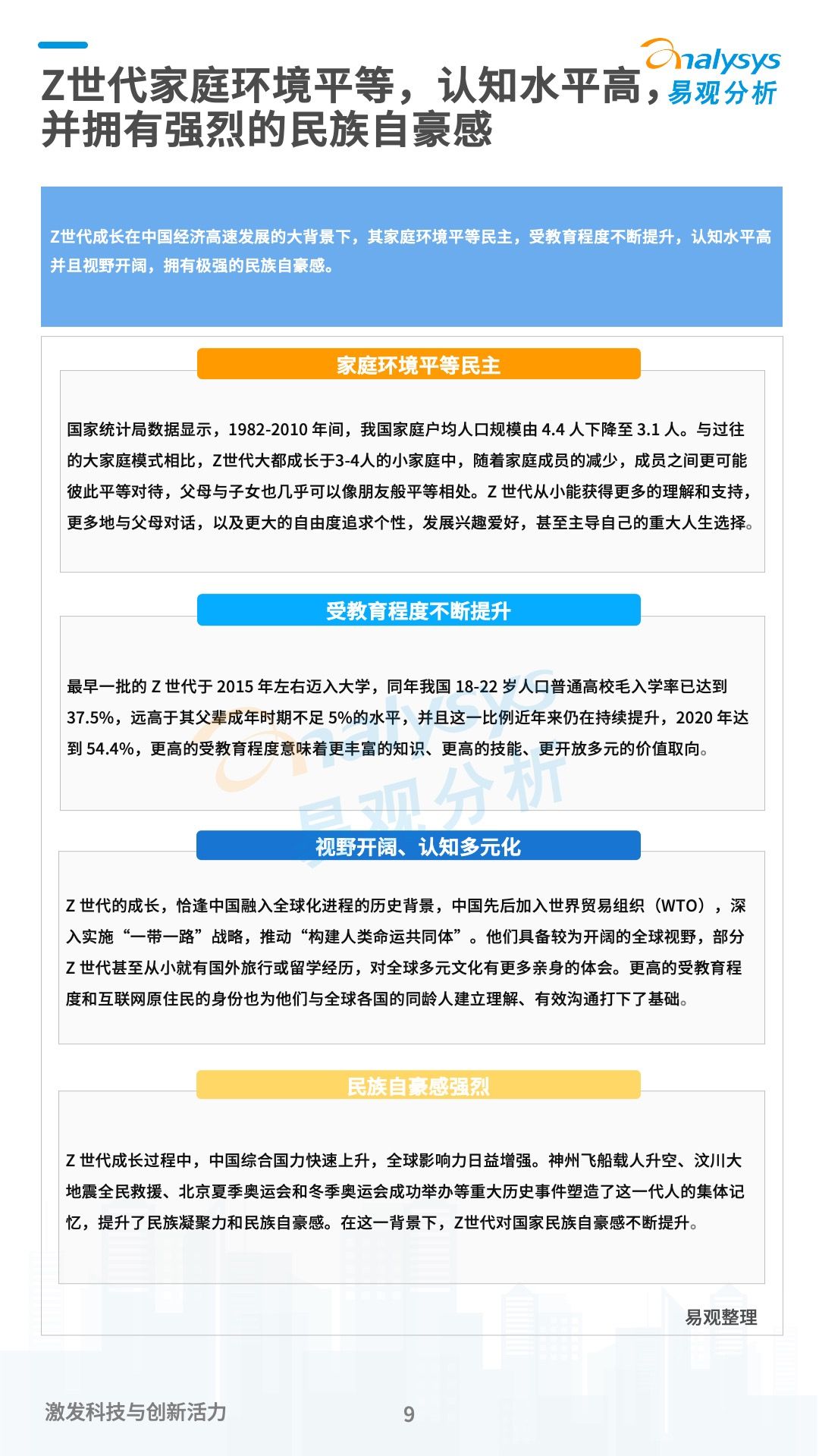
《数字经济全景白皮书》Z世代用户洞察篇完整版报告发布!“Z世代”(核心群体1998年至2009年出生的人群)生活方式深受网络科技和信息媒介变革的影响,其消费观念发生了较大变迁。国家统计局资料显示,我国Z世代的人口数量达2.6亿,随着这部分用户的成长,未来其商业价值也将不断显现。
本文通过易观千帆大数据产品提供的Z世代群体数字行为数据,结合投融资变化、泛娱乐、商品零售、线下消费等数据,深入研究Z世代群体的用户特征和消费方式,有助于企业更好的把握未来的用户动态。


评论