记者|赵阳戈
年报季前后,有一个群体很忙,忙着揪出“问题年报”,也忙着离职,这便是独立董事。
离职潮
从公开披露看,近月来独立董事离职消息较多。
5月14日,莲花健康(600186.SH)的吴志伟选择离职,辞去独立董事职 务,同时一并辞去公司董事会战略委员会、审计委员会、薪酬与考核委员会委员职务。辞职后,吴志伟不再担任公司任何职务。5月14日披露独立董事离职的还有东方锆业(002167.SZ)、白银有色(601212.SH)、中闽能源(600163.SH)、深南电A(000037.SZ)、*ST海航(600221.SH)。
5月13日,泸州老窖(000568.SZ)披露独立董事孙东升因个人原因申请辞去公司第十届董事会独立董事及专门委员会委员职务,辞职后不在公司担任任何职务。 科新发展(600234.SH)也披露,独立董事彭娟,连续担任公司独立董事将满六年,彭娟申请辞去公司独立董事职务,以及董事会审计委员会主任委员、董事会提名委员会委员、董事会薪酬与考核委员会委员职务。辞职后,彭娟不再担任公司任何职务。

5月12日公告,联环药业(600513.SH),宁沪高速(600377.SH)都提及了自家独立董事辞职的消息。其中联环药业的独立董事涂家生是个人原因请辞,宁沪高速的独立董事林辉,也是连续担任将届满6年。
根据巨潮网,5月11日,声讯股份(003004.SZ),国中水务(600187.SH),华西股份(000936.SZ)有披露相关信息;5月10日有万里石(002785.SZ),天津普林(002134.SZ),至正股份(603991.SH),华升股份(600156.SH)涉及独立董事的辞职消息;5月9日又有电科院(300215.SZ),*ST长方(300301.SZ),中科软(603927.SH),南钢股份(600282.SH);5月6日有力合微(688589.SH),*ST德威(300325.SZ),粤水电(002060.SZ)。
光看进入5月的数日,就有24家公司的独立董事辞职。而另据统计,4月份涉及独立董事离职的信息,就达到了91家。
这其中,独立董事辞职原因以“个人原因”、“健康原因”、“工作安排原因”和“6年任期”最显官方口吻,但也有独立董事是被“气”走的。比如*ST西发(000752.SZ),独立董事王国强在递交书面辞职报告时表示,因公司子公司西藏拉萨啤酒有限公司出现对外出借资金问题,一直无法得到有效解决;本人也不能及时、准确获得该公司的相关财务信息,特申请辞去公司独立董事职务。
“不保真”
通过万得统计可以看到,除开“标准无保留意见”的年报之外,拥有“无法表示意见”、“否定意见”、“保留意见”、“带强调事项段的无保留意见”审计结果的年报,就有250家。而这其中,独立董事有关的不少。
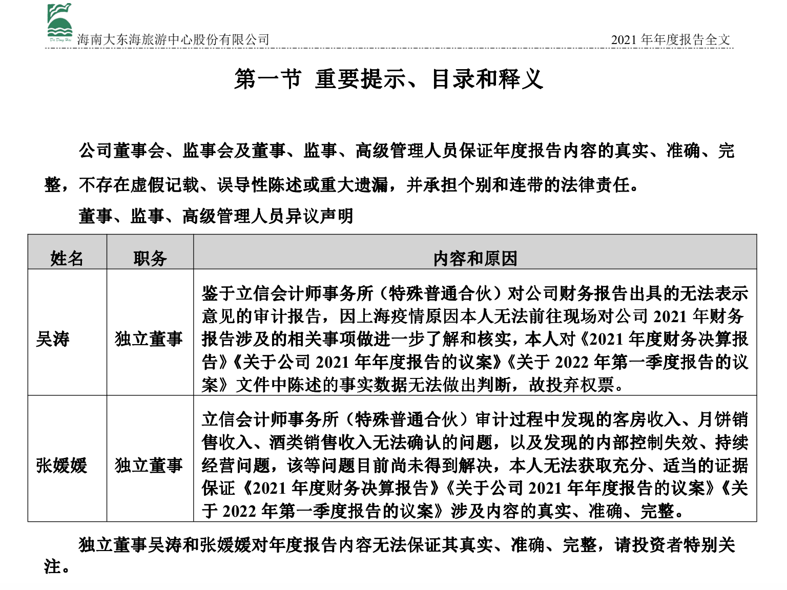
“无法表示意见”有43家,比如*ST东海A(000613.SZ)的独立董事吴涛和张媛媛,就对年报内容无法保证其真实、准确、完整;*ST顺利(000606.SZ)的独立董事陈胜华、吴亚,同样无法保证年报内容的真实、准确、完整。
“否定意见”的只有*ST圣莱(002473.SZ)一家,其年报显示独立董事谷家忠发布了异议声明,同样是“不保真”。
“保留意见”有98家,这其中比如ST爱迪尔(002740.SZ)的独立董事曹子睿,就对年报存有异议;*ST中潜(300526.SZ)的独立董事鲍群,就认为公司《2021年年度报告在资产减值等方面远高于同行业公司平均水 平,以及公司《2021年内部控制自评报告》显示仍有未解决的遗留问题,且影响未消除等原因,对2021年年报内容“不保真”。
至于“带强调事项段的无保留意见”,则有108家。
标志性事件
说起来,独立董事的离职潮并非头一遭了。
就在去年的11月份,数十家上市公司公告了独立董事离职的消息,其中不乏一些仓皇的身影。
比如欣旺达(300207.SZ)的钟明霞,原本任期应该在2021年12月底到期,其提前了一个月离职。金花股份(600080.SH)在2021年11月19日公司收到独董张小燕提交的要求公司尽快披露辞职事宜的书面文件,张小燕看来当时是一分钟都不愿意多待。在2021年11月5日和实际控制人一同被立案调查的ST光一(300356.SZ),其独董周友梅也选择的远离漩涡。
最耐人寻味的是开山股份(300257.SZ)的史习民,在2021年5月份才任职,没相当不到半年就宣布要撤。史习民这一出令上市公司始料未及,开山股份控股股东开山控股曾在11月22日发布“严正申明”称,史习民的离职给上市公司造成了极大的负面影响,给投资者带来损失。集团对其在担任开山股份独董仅5个月时间,在极易误导投资者的情况下拒绝公司挽留要求,执意辞职的行为表示强烈不满,对其职业操守给予谴责。不过史习民从开山股份离职,却仍然留守在京新药业(002020.SZ)中,确实耐人寻味。
而导致这一波离职潮的标志性事件,是*ST康美(600518.SH)财务造假案落槌,5名独立董事被判承担巨额连带赔偿。
2021年11月12日,广州中院作出康美案的一审判决,责令*ST康美因年报等虚假陈述侵权赔偿证券投资者损失24.59亿元。其中,5名独立董事被判承担民事赔偿连带责任,江镇平、李定安、张弘承担10%连带责任(折合2.46亿元),郭崇慧、张平承担5%连带责任(折合1.23亿元)。
公开资料显示,李定安、张弘、郭崇慧、张平来自学界,均在知名高校任教,江镇平则来自业界,现任汕头市中瑞会计师事务所有限公司副主任会计师。张平、郭崇慧平自2018年5月至今年5月在康美药业担任独立董事,因仅在2018年中报中签字,连带责任相对较小。2018年至2020年,两人在康美药业分别领取7万元、12万元、12万元报酬。江镇平、李定安、张弘等3人在康美药业2016年报、2017年年报、2018年半年报签字,被判承担10%的连带赔偿责任。三人的年薪在7万元左右。
当活生生的案例摆在眼前,当风险和收益不匹配时,如何抉择可想而知。



评论