文|闻旅编辑部
企查查显示,三亚凤凰岛国际邮轮港发展有限公司(以下简称“三亚凤凰岛国际邮轮港”)新增1条司法拍卖信息,拍卖标的为三亚市河西区三亚湾路国际客运港区的土地使用权【三土房(2011)字第013030、013031号】及地上房屋,起拍价为101211950元,拍卖时间为2022年6月15日10时至2022年6月16日10时止,处置单位为北京市第三中级人民法院。

该起拍卖所属的司法案件为三亚凤凰岛国际邮轮港与西藏信托有限公司金融借款合同纠纷案件,案号为(2018)京民初19号;以及源于5月10日三亚凤凰岛国际邮轮港新增的一则被执行人信息,其案号为(2022)京03执恢158号,执行标的为90000万元。

尽管如此,这远非三亚凤凰岛国际邮轮港困境的全部。
企查查显示,目前三亚凤凰岛国际邮轮港有4条终本案件信息,未履行总金额已高达314355.96万元;作为被执行人,三亚凤凰岛国际邮轮港现有9条股权冻结信息,冻结股权标的的企业包括三亚凤凰岛国际邮轮港以及旗下子公司三亚凤凰岛度假酒店管理有限公司、三亚凤凰岛物业管理有限公司、三亚凤凰岛置业有限公司、三亚凤凰岛发展有限公司。
而就在月前,北京产权交易所发布了一则名为【CP2022BJ1002187】三亚凤凰岛发展有限公司债权资产转让【文旅产业】信息,转让方为中国长城资产管理股份有限公司,债务人为三亚凤凰岛发展有限公司,债权总额为37012.272015万元(其中债权本金为35494万元,债权利息为1518.272015万元),以名下位于三亚市天涯区三亚湾路国际客运港区的养生度假中心酒店A座(1#楼)(不含第一层)的房产(用途:商服用地/产权式酒店,(其中土地使用权面积12512.18平方米,房屋建筑面积36335.28平方米)为抵押担保(登记编号:琼(2017)三亚市不动产证明第0004796号及0005822号)。以三亚凤凰岛国际邮轮港发展有限公司,三亚凤凰岛投资集团有限公司为保证担保。披露起始日期为2022年4月19日至2022年10月15日。

信息显示,三亚凤凰岛国际邮轮港发展有限公司成立于2010年10月,法定代表人为曾宪云,注册资本10000万元人民币,经营范围包括港口码头开发经营,国际国内客货服务,旅游观光服务,房地产开发经营,酒店开发建设,文化传媒咨询服务,停车场服务,电瓶车运营。
作为三亚凤凰岛的主体公司,根据企查查信息,目前三亚凤凰岛国际邮轮港股权结构为中国交通建设股份有限公司(以下简称“中国交建”)和三亚凤凰岛投资集团有限公司(以下简称“三亚凤凰岛投资集团”)分别持股45%,三亚钰晟投资有限公司持股10%。
据报道,早在1990年代末,三亚港务局计划在此吹沙填海,建设国际客运港。后因资金问题,三亚港务局与司法部下属企业众城集团合资成立三亚众城国际客运旅业有限公司(以下简称“众城国际”)。2002年,湖北地产商曾宪云以700万元收购众城国际,并将其重组,三亚凤凰岛由此开始了房地产化过程。
按照曾宪云的设想,凤凰岛将建设包括国际邮轮港、1幢国际会议中心(七星级酒店)、5幢国际养生度假中心、商务别墅会所、国际游艇俱乐部、奥运广场公园、海上热带风情街等7个投资项目,总投资额超过50亿元。随后,凤凰岛一直以打造“七星级酒店”度假岛进行宣传,曾宪云则一度被称为“凤凰岛岛主”。
2006年,在凤凰岛项目主体完工后,浙江国都控股持巨资介入,成为众城国际的最大股东。由此,凤凰岛项目整体规划开始重新论证和设计,前后花费了约1000万美元,全球征集几十家建筑设计事务所,设计了100多套方案。次年3月凤凰岛被调整为旅游综合体,对标东方迪拜,凤凰岛投资金额被扩大到100亿元。
随着凤凰岛项目建设的逐渐完工,凤凰岛发展在2010年分立为四个公司,分别为凤凰岛发展、凤凰岛国际饭店、凤凰岛置业和凤凰岛置地。四家公司分属四大股东,其中凤凰岛发展由浙江国都全资持有,三亚邮轮港属于曾宪云,凤凰岛置业属于李树平实控的海南大洋,凤凰岛置地则属于曾开发“香水湾一号”的浙江商人周霖。
虽然所有股东都算不上一线开发商,但据报道,凤凰岛项目在海南楼市热潮期曾达到过16万/平方米的天价。然而,受宏观形势影响,此后其市场热度逐步消退,2013年,凤凰岛新房降至7万/平方米,与高点相比跌去一半还多。
2014年3月,中国交建以50亿元收购了三亚凤凰岛国际邮轮港45%的股权,同时钰晟投资对三亚邮轮港10%的决策权不可撤销的授予中交行使,二者成为一致行动人。由此,中国交建成为了凤凰岛新的控制人。据三亚凤凰岛官网显示,收购完成后,中国交建后期陆续投资预计200亿元滚动开发三亚凤凰岛后续项目。

尽管迎来实力雄厚的央企入股,但尴尬的是,受此后海南岛剧烈的环保整治风暴冲击,三亚凤凰岛国际邮轮港没能如愿实现“再次腾飞”。2017年,中央第四环境保护督察组点名批评三亚凤凰岛,填岛造成水流变化,三亚湾西部岸线遭到侵蚀。2018年1月初,三亚凤凰岛被停工整改。
尽管再遭挫折,但这期间,各方围绕三亚凤凰岛的规划并未止步。
2018年10月,国研智库召开《海南省三亚凤凰岛创新发展规划方案与政策建议》咨询研究项目结题座谈会,针对报告建议凤凰岛按照短期、中期和远期三个阶段进行战略推进。国务院发展研究中心副主任隆国强指出,作为海南建设具有国际竞争力的国际旅游岛的先行区,三亚凤凰岛的建设是落实新的历史条件下国家对海南省四大定位的一项具体举措,适应了我国产业结构升级、消费结构升级和比较优势转换的历史趋势,这项研究具有全局意义。
或许是意识到难以等来转机,曾经的“凤凰岛岛主”曾宪云,决定将所持项目股权悉数转手。2019年9月,海口胜丰农业开发有限公司、新疆大正宝通创投、曾宪云等股东挂牌转让三亚凤凰岛投资集团100%股权,转让底价为40.37亿元。同时和凤凰岛投资一起捆绑出售的还有钰晟投资。转让完成后,受让方将持有三亚凤凰岛国际邮轮港55%股权,超过中国交建,成为公司控股股东。
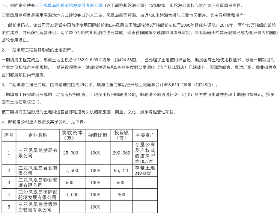
彼时的转让信息显示,三亚凤凰岛项目的资产主要是邮轮港和填海工程及其土地资产,具体包括已经建成并通航的8万吨邮轮泊位、已获批运营的两个15万吨邮轮泊位和已建成正在审批中的两个22.5万吨的邮轮泊位,一期填岛新城的土地28.3万平方米和二期填岛形成的土地49.9万平方米,以及凤凰岛发展、凤凰岛置业、凤凰岛物业管理、三沙凤凰岛国际邮轮港、凤凰岛度假酒店等附属公司、股权投资。

当时的转让公告显示,截至2019年6月末,三亚邮轮港有息负债总额104.5亿元。同时,邮轮港还处于诉讼中。与西藏信托的32亿借款纠纷正在审理,而与中交航天局9.1亿的工程款纠纷刚刚达成和解。
值得注意的是,中国交建入股五年之后,三亚邮轮港的估值出现大幅缩水。2014年中国交建收购45%股份的出资是49.62亿,而按照该转让价格,凤凰岛投资和钰晟投资捆绑55%持股出售的底价不过48亿,以此计算,中国交建手中的股份缩水接近23亿。
网易地产彼时报道,有知情人士透露,接盘者或为中国交建。“这是早就定下来的事,捆绑股权,中交接盘,属于战略需求!此次交易相当于转让了夹层公司,中交接盘后将直接或间接持有邮轮港公司100%股权。”但从现实看,所谓三亚凤凰岛由中国交建“大一统”的新时代并未发生。
据报道,凤凰岛已经很长时间没有传出新房销售消息。海南实施全域限购后,岛外购房资金被限制进入,岛上房产更难转手套现。闻旅查询贝壳平台发现,目前凤凰岛有10套住房在售,挂牌价最低不到3万4千元。

另有业内人士分析,三亚凤凰岛二期已经没有可售的房产规划,民营企业选择出局算是及时止损。而批后公示的三亚总部经济及中央商务启动区控制性详细规划,也印证了这种说法,在已被列入该项规划的凤凰岛一、二期项目中,目前仍是一座空岛的二期项目(2号岛)全部被规划为邮轮母港配套设施用地。可供腾挪的空间集中在一期的商业用地上,即规划中仍未建设的七星级酒店、商务别墅会所、海上热带风情街等。这类重投资、慢回报的商业物业,更考验开发商长线运营功力。
根据中国交建2021年年度报告,截至2021年12月31日,公司所拥有的三亚凤凰岛国际邮轮港长期应收款及应收质保金(含1年内到期)账面余额高达31.77亿元,其中坏账准备为24.88亿元,较去年同期的7.89亿元,暴增近17亿元。

尽管项目前景看似阴霾笼罩,但根据新近诸多信号,历经多年辗转,三亚凤凰岛项目的操盘方即将迎来新的变化。
2020年10月发布的《海南省贯彻落实中央第三生态环境保护督察组督察报告整改方案》显示,根据论证结果,调整凤凰岛二岛的海域使用权审批文件,拆除凤凰岛二号人工岛岛体除邮轮母港码头功能外的填海陆域,最大限度恢复生态环境。
2021年3月,广州南沙区文广旅体局与三亚中央商务区管理局11日在海南三亚签订合作协议,约定共建区域邮轮产业群,三亚将加强与广州等粤港澳大湾区城市联动发展,打造世界首屈一指的国际邮轮旅游消费中心和亚太地区重要的邮轮物资供给基地。
2021年5月14日,海南省自然资源和规划厅向三亚凤凰岛国际邮轮港发展有限公司下达了《关于拟收回三亚凤凰岛国际邮轮港二期等项目海域使用权告知书》;5月17日,海南省省委书记沈晓明主持召开省生态环境保护督察整改工作领导小组会议,审议通过凤凰岛二期拆除方案。
2021年11月20日,海南省人民政府网站发布《海南省落实中央生态环境保护督察整改情况》指出,经三亚市委市政府审议,确定将“三亚凤凰岛二期项目全部拆除,恢复建设前原状。全部拆除后,邮轮母港码头功能另行考虑”作为推荐的凤凰岛二期项目整改拆除技术方案。
2022年4月26日,三亚凤凰岛国际邮轮港诉海南省人民政府、海南省自然资源和规划厅行政诉讼纠纷一案在海口海事法院公开开庭审理。为妥善做好本次海域使用权收回工作,海南省自然资源和规划厅在前期处置过程中对海域使用权收回适用法律法规及有关程序均开展了细致研判,并充分听取了行政相对人的意见建议。从程序和实体两个角度展现出海南省自然资源和规划厅对行政相对人合法诉求的尊重及其合法权益的维护。
海南省自然资源和规划厅副厅长江国栋在总结陈词时表示,国家生态文明试验区作为海南“三区一中心”的战略定位之一,是国家赋予海南的重要任务。依法收回三亚凤凰岛二期工程海域使用权既是省委省政府落实中央环保督查整改要求的有力体现,也是践行国家生态文明试验区的应有之义。
根据《海南省“十四五”综合交通运输规划》,海南要建设国际化的航运枢纽,着力打造国际邮轮港。构建以三亚国际邮轮母港为核心、海口国际邮轮始发港为重要组成的邮轮港发展格局。尽管政策利好不断,但受疫情防控常态化影响,海南岛邮轮业目前基本处于蛰伏状态。展望未来,命途多舛的三亚凤凰岛能否再续辉煌?闻旅对此保持关注。


评论