文|侃见财经
那些给财富加杠杆的富豪最终都成了杠杆的“牺牲品”,那些专注于自己主业的企业家都得到了时代的奖励、命运的馈赠。
对于企业的高杠杆的行为,曹德旺两年前就曾有过预判。他说:“2008年之后,银行都开始“放水”,于是很多企业家都开始贷款,但是有部分企业家他不明白,银行的商业贷款是流动性贷款,但是这些人却用短期贷款去买楼、投资。他们的财务报表中应收账款一大堆,当别人逼他们去还债的时候,因为都是抵押贷款,所以就扛不住了。”
事实也证明,那些短债长投的企业,最终将自己推向了深渊。
浙江前女首富周晓光就是一个典型的例子,虽然过去几年来周晓光都在努力地处置资产来缓解债务危机。
不过很可惜,周晓光依旧没能跨过债务的“鸿沟”。
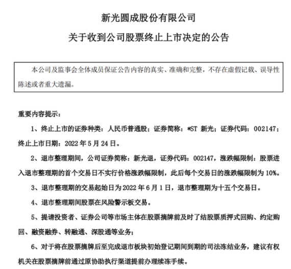
5月24日,*ST新光发布公告称,深交所决定终止公司股票上市。而导致*ST新光走到退市的最后一根稻草则是一份“被出具保留意见”的审计报告。
根据公告称,*ST新光曾筹划的重大资产重组中止,其子公司尚有10亿元的诚意金未收回,*ST新光在账面计提了5亿元的坏账准备。
目前,涉事几方虽已签订和解协议,但公司未提供计提的具体依据,导致相关会计师事务所无法对其未来可收回的金额等做出判断,从而出具保留意见。
就是因为这份保留意见的审计报告,最终被深交所决定终止公司股票上市。

实际上,为了这家上市公司,周晓光可谓费尽周折,而当下她的困境,也均和这家上市公司有着密不可分的关系。
早在拥有这家公司之前,当时的新光集团已经是一个横跨饰品、制造、地产、金融、互联网、投资的综合性集团了。
为了解决融资问题,所以周晓光做梦都想拥有一家上市公司。起初为了上市他们选择借壳*ST金路,但好巧不巧,重组方案公布之后,*ST金路董事长、董秘、保代等却因违法被带走,周晓光的第一次上市梦就这样结束了。
但是,周晓光没有放弃。最终她找到了方圆支承这家企业,签订了三年40亿的对赌协议,一共募资32亿成功上市。
2018年,周晓光成为了胡润百富榜全球白手起家女富豪第26位,当时她的资产号称800亿元。
短暂的高光,难掩多元化扩张带来的问题。而这一问题,终于在2018年9月被引爆。当时,新光集团一笔17亿元债券兑付违约,由于新光集团没能按时还款导致了危机蔓延到了集团的角角落落。
据金融机构不完全统计,新光集团当时的债务是340亿元。为了还债,周晓光开始变卖资产,可悲的是她还质押了几乎所有*ST新光的股份。
作为周晓光旗下唯一的对外融资平台,*ST新光几乎承担了她所有的希望,债务集中爆发之后,*ST新光便深陷非经营性资金占用与违规担保的漩涡。
截至2020年12月,控股股东占用公司资金总额为14.54亿元,违规担保总额为27.03亿元。为了偿还债务,周晓光旗下的多套房产曾进行过轮番拍卖,价值约为1.2元。目前,周晓光夫妇已经没有可执行的标的,所属股份也被全部冻结。
如果以2018年为一个分水岭,之前的周晓光是一个白手起家的典范,之后则是一个疯狂举债扩张的典型。周晓光走到今天这一步,原因不在于外界而在自身,加杠杆扩张的岁月里,一定要看注意资产结构是否健康,如果为了发展而忽略了财务的稳健,那么到头来也只能是一场空。


评论