文 | 蓝鲸教育 祁青
5月30日,三盛教育发布公告,因公司未能解决相关风险警示的问题,自2022年5月30日开市起停牌1天,股票简称由“三盛教育”变更为“ST三盛”。
5月31日,三盛教育盘前下跌20.11%;截至收盘,股价下跌15.30%,报收2.99元。
三盛教育“戴帽”,原因几何?背后还有哪些隐患?
违规对外提供担保
事件可以追溯到4月27日,三盛教育发布公告,提示公司存在违规对外提供担保的情形,股票交易可能被实施其他风险警示。
公告指出,经2021年报审计机构核实,三盛教育在自查中发现,存在以银行定期存单为实控人的关联公司或指定公司提供质押担保,但未履行公司董事会、股东大会审议决策程序,因此公司存在违规对外提供担保的情形。
三盛教育在公告中披露,2021年7月5日至2021年12月24日期间,子公司广东三盛智慧教育科技投资有限公司在银行存入的共计10亿元定期存单被陆续质押,以向珠海宏仕通贸易有限公司、珠海易富利贸易有限公司、珠海星盛茂达贸易有限公司及福建三盛实业有限公司合计提供9.5亿元的担保,上述公司所贷资金均用于日常经营使用。其中,债务人曾于2022年3月23日归还贷款并解除质押担保4000万元,剩余质押担保尚未解除。

截至上述公告发出时,三盛教育定期存单违规质押担保余额合计高达9.1亿元,占公司2020年度经审计净资产的52.08%。
根据深交所创业板股票上市规则,“上市公司违反规定程序对外提供担保的余额(担保对象为上市公司合并报表范围内子公司的除外)在1000万元以上,或者占上市公司最近一期经审计净资产的5%以上,若未能在一个月内解决,公司股票交易将被实施其他风险警示。”
在上述公告中,三盛教育也表示,公司及董事会已敦促实控人采取处置资产、合法贷款等有效措施解除违规担保的情形。预计可在一个月内解决前述违规担保问题。
然而,问题解决似乎并没那么理想。5月30日,三盛教育再次就此事发布公告指出,截至本公告日,公司未能解决上述事项,公司股票自2022年5月30日开市起停牌1天,于2022年5月31日开市起复牌,并自复牌之日起实施其他风险警示,公司股票简称由“三盛教育”变更为“ST三盛”,股票代码仍为“300282”,股票交易的日涨跌幅限制为20%。
针对上述问题的最新进展,三盛教育表示,实控人正在采取处置资产和合法贷款的方式筹措资金,目前已取得实质性进展,但相关协议的签署进程因受新冠疫情的影响有所延缓,故未能在预计时间内完成相关质押担保的解除。
后续实控人将继续积极推进相关工作的落地。待相关协议签订完成后,合作方即可向三盛教育实控人控制的关联公司注入资金,届时将通过上述关联公司归还银行贷款的方式,解除三盛教育所持有定期存单的质押担保。
并非初犯,律师称投资人可索赔
根据其在4月27日发布公告,三盛教育此前也存在以银行定期存单为实际控制人的关联公司或指定公司提供质押担保的情形。
2020年12月23日至2020年12月28日,三盛教育子公司广东三盛智慧教育科技投资有限公司在银行存入的共计8亿元定期存单被陆续质押,以向珠海宏仕通贸易有限公司、珠海易富利贸易有限公司、福建星盛实业有限公司及福建胜奇工程建设有限公司提供合计7.57亿元的担保,上述公司所贷资金均用于日常经营使用。
但截至目前,以上存单质押担保均已到期,债务人已还清借款及利息,质押担保责任已经解除。
而针对此次因违规对外提供担保股票交易可能被实施其他风险警示的情况,目前已有多位律师公开表示,投资人可要求索赔。
有律师指出,《证券法》第八十五条规定,“信息披露义务人未按照规定披露信息,或者公告的证券发行文件、定期报告、临时报告及其他信息披露资料存在虚假记载、误导性陈述或者重大遗漏,致使投资者在证券交易中遭受损失的,信息披露义务人应当承担赔偿责任。”
“根据《证券法》及相关司法解释的规定,投资者可以要求赔偿的是投资差额损失、佣金损失及印花税损失,其中,投资差额损失可以理解为是投资者在泡沫价格上多支出的泡沫成本,投资差额损失的多少与买入价格和股数有关。”上海明伦律师事务所律师王智斌发文表示。
其表示,在2020年12月23日至2022年4月27日之间买入三盛教育的股票,并在2022年4月28日之后卖出或者继续持有该股票的受损投资者可申请索赔。
“戴帽”背后,还有哪些隐患?
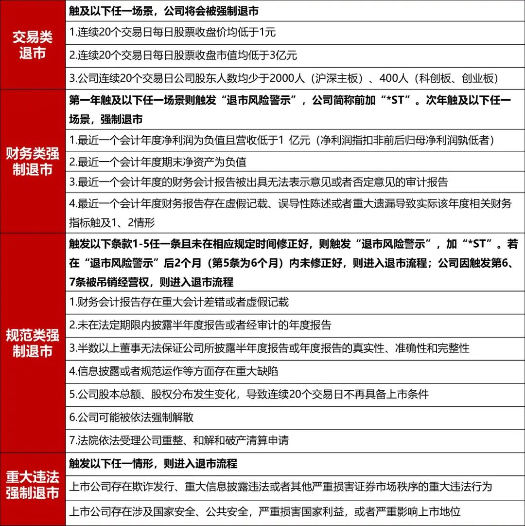
被ST“戴帽”是否就代表即将退市?2020年底“史上最严退市新规”发布后,A股退市规则又有哪些变化?对此,招商证券表示,公司被强制退市原因分类为交易类强制退市、财务类强制退市、规范类强制退市、重大违法类强制退市。
其中最常见的为“财务类强制退市”,首年触及财务类强制退市相关条款,公司将会被“退市风险警示”,其公司简称前加“*ST”标志,次年再次触发财务类退市相关条款则进入强制退市流程。

(图源:招商证券)
而除了“披星”的退市风险警示外,当上市公司触发了“其他风险警示”相关条款时,交易所将对公司实施“其他风险警示”,并在股票简称前冠以“ST”字样,也就是投资人俗称的“戴帽”。

(图源:招商证券)
招商证券也提醒,在目前的退市规则中,“ST”与“*ST”并无直接递进关系。“ST”特指公司因触发“其他风险警示”条款而被交易所实施的提示投资者该公司存在经营风险的风险警示,若公司第二年未消除其所触发的“其他风险警示”的条款,则公司可以继续被“ST”,直到公司认为其触发的“其他风险警示”中的相关条款已经被消除时,可以向交易所申请撤销“其他风险警示”,摘掉“ST”。
招商证券强调,大家习惯性认知中的,“公司经营连续二年亏损被‘ST’,公司经营连续三年亏损被‘*ST’,因此财务类退市的公司大多经历先‘ST’再‘*ST’,最后退市”的相关规则已不再适用。
根据目前的退市规则,公司如若被强制退市必须经历上述的“*ST”的环节。但其他风险警示(“ST”)和退市风险警示(“*ST”)相关条款没有直接递进关系,公司可能跳过“ST”直接被“*ST”。
也就是说,在三盛教育实控人控制的关联公司归还了相关银行贷款,解除三盛教育所持有定期存单的质押担保后,三盛教育可以向深交所申请撤销“其他风险警示”,摘掉“ST”的帽子。
但除此之外,据三盛教育2021年业绩报告显示,年内三盛教育实现营收3.93亿元,同比增长10.05%;净亏损1.63亿元,扣非后净亏损1.71亿元。

对于业绩下挫原因,三盛教育表示,截至 2021 年底,公司现有主营业务集中于智慧教育装备及服务、国际教育服务领域。2021年度亏损的主要原因为子公司恒峰信息的经营亏损和减值准备。
恒峰信息原有的优势信息化集成业务一方面由于国家教育信息化投入经过近几年高强度建设后,除个别细分领域外,整体投入规模增速已放缓。另一方面也由于公司业务重心和聚焦区域的调整,导致恒峰信息营业收入和经营业绩均受到了一定程度的影响,经营压力陡增,上述影响在近年来已有体现。
此外,随着在线教育的发展以及因新冠疫情带来的大量在线教育需求,腾讯、阿里、字节跳动等互联网巨头纷纷大举进场,大量提供免费应用以求短期内迅速拓展潜在市场,大量规模企业的加入,致使“互联网+教育”业务的竞争陡然加剧。伴随着 2021 年 7 月“双减”政策的实施,素质教育改革的不断推进,培养学生健康的人格和优良的品格成为新时期义务教育的关注重点,传统以智力为主的分数测试为标准的评价方式已不再适用。
同时,根据 2021 年度业绩承诺完成情况、产品或服务的竞争优势、未来的市场竞争状况审慎评估,公司对前期收购中育贝拉产生的商誉计提了商誉减值损失2094.01 万元。
2022年第一季度,三盛教育业绩并未回暖。报告期内,三盛教育营收5839.5万元,同比减少22.27%;净亏损859.81万元,同比扩大14.96%;扣非后净亏损861.66万元,同比收窄11.09%。

如若三盛教育仍持续亏损,或将触及财务类强制退市相关条款,三盛教育隐患仍存。


评论