文|第一财经商业数据中心
你了解彩瞳么?不同材质的彩瞳镜片有什么区别?多久抛期的彩瞳更健康?初次配戴彩瞳需要注意什么……
近年来,彩瞳成为年轻消费者出街、通勤的必备单品。但作为风险级别最高的三类医疗器械,如何科学的选购/配戴彩瞳成为困扰消费者的难题。
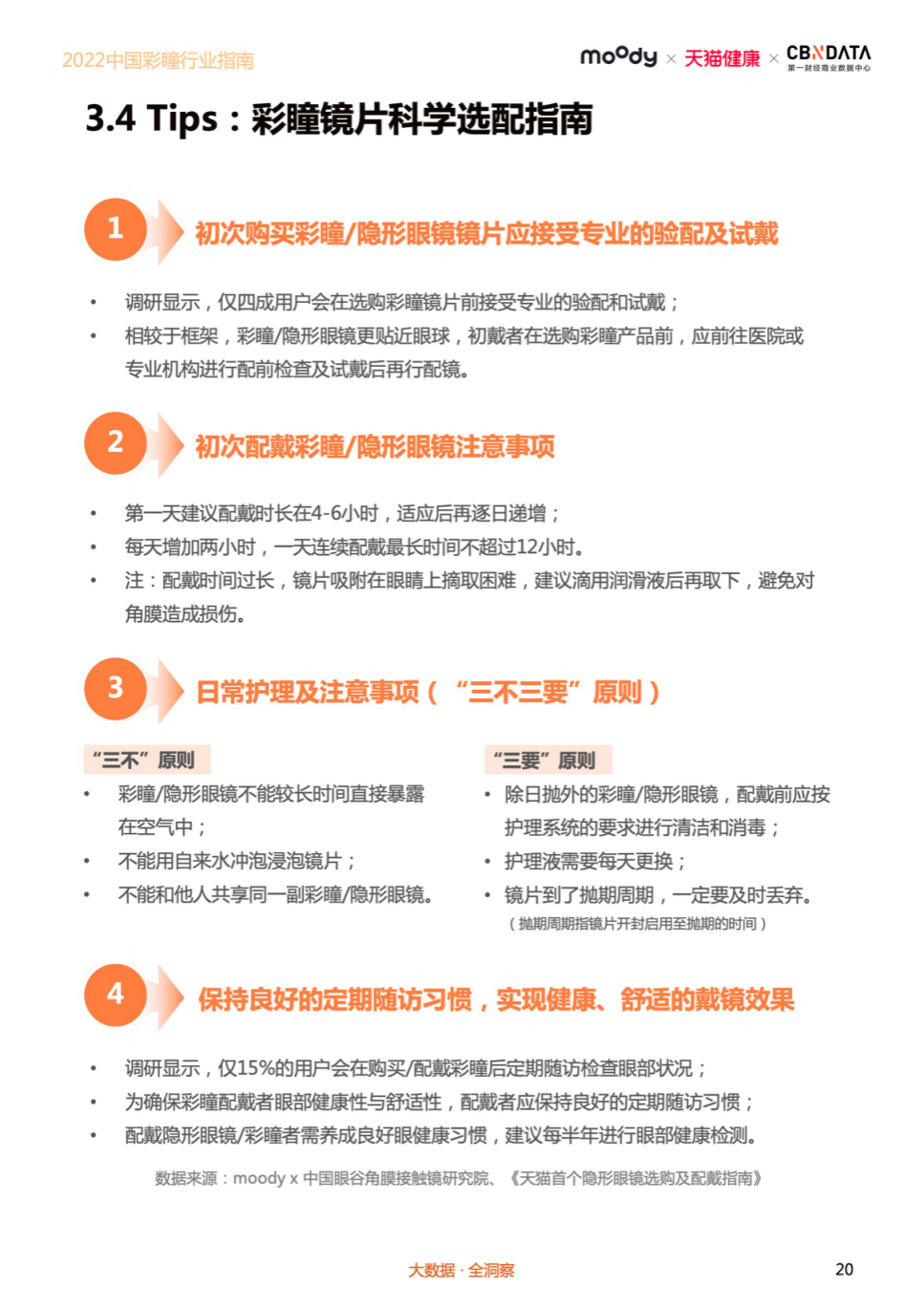
CBNData调研数据显示,尽管有七成消费者在选购彩瞳镜片前会提前了解相关知识,但在选购彩瞳镜片前,接受专业验配和试戴的消费者不超过五成,而在购买&配戴彩瞳后,能够定期随访检查眼部状况的消费者仅超过一成,多数消费者尚未形成科学的彩瞳配戴意识和习惯。

与此同时,受不适配彩瞳或不正确配戴方式的影响,超七成用户在配戴彩瞳时曾出现过眼部问题。
为解决中国消费者彩瞳选配与使用难题,moody × 中国眼谷角膜接触镜研究院(即中国眼谷&moody角膜接触镜技术创新研究院,其他同理)联合天猫健康,邀请了41位视光学、医学、材料学全领域的权威专家组成专家顾问团*,结合大量临床实践经验和消费者洞察,计划发布行业首个《彩色角膜接触镜规范验配白皮书》,旨在以权威视角为彩瞳行业建立标准。
《指南》通过对彩瞳消费市场、消费人群和彩瞳相关指标进行分析,从健康性和舒适度两大重要标准出发,为彩瞳配戴人群提供专业、科学、有效的选配、使用及护理指南,推动彩瞳行业的健康发展。

“长时高频、场景多元”,彩瞳消费人群需求日趋多样化
随着彩瞳在日常生活中“曝光”频率的增加,消费者在彩瞳的选购及配戴方面逐渐呈现出多样化的趋势。
CBNData调研数据显示,超五成消费者每周配戴彩瞳的频次达3-4次,近两成消费者每天都会配戴彩瞳。而从时间维度上来看,近五成消费者每日配戴彩瞳时长达7-8个小时,近四成消费者每日配戴时间在4-6小时左右,但也有近一成的消费者每天配戴彩瞳时间长达9-12个小时。
但实际上,彩瞳配戴时间越长,眼睛越容易出现干涩、疲劳等状况。根据moody × 中国眼谷角膜接触镜研究院的建议,彩瞳初次配戴者建议配戴时长在4-6小时,常规情况下,彩瞳每日最佳配戴时长为8小时,最长不能超过12小时,尤其禁止过夜戴镜。

受日常生活场景差异影响,不同年龄段配戴彩瞳的场景也呈现出一定的差异化。CBNData调研数据显示,大多仍处于上学阶段的00后,多偏好上课场景;95后则主要以旅行、看电影、约会及汉服等兴趣场景为主;90后及85后则习惯在上班通勤时间配戴。其中,90后对彩瞳产品的安全健康性在意程度最高。
不过,尽管消费者在彩瞳的配戴习惯、偏好的配戴场景方面呈现出一定差异,但对彩瞳的安全性、健康性都有着较高的要求。CBNData调研数据显示,消费者在选购彩瞳产品时,会着重关注配戴周期、含水量、材质等方面。
健康性和舒适度,成为彩瞳选配的两大核心标准
CBNData调研数据显示,超七成用户在配戴彩瞳时曾出现眼部健康问题,眼睛疲劳、分泌物增多、眼睛发涨为高发症状;另有七成彩瞳配戴者曾出现过眼睛干涩、有异物感、发痒等眼不适问题。
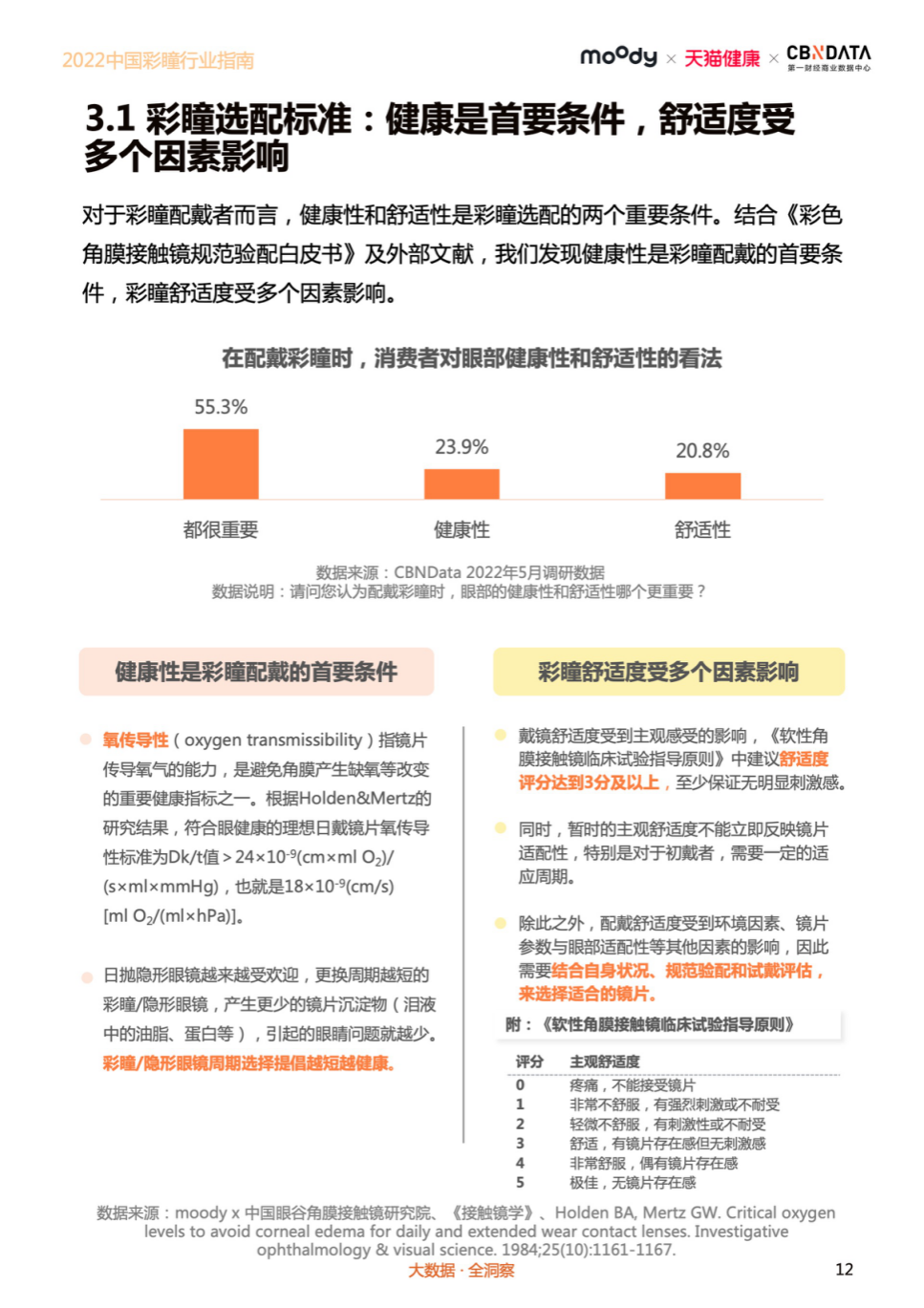
因而在彩瞳的选配过程中,有超五成消费者认为健康性和舒适度是彩瞳选配时的两个重要条件。
而根据《彩色接触镜规范验配白皮书》,对于彩瞳配戴者而言,健康性是彩瞳配戴的首要条件,彩瞳舒适度则受多个因素的影响。

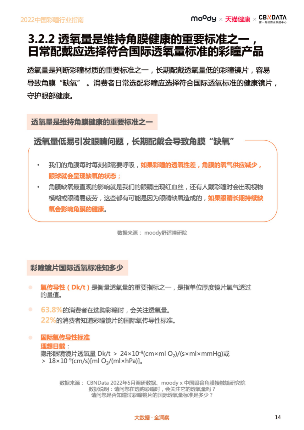
关注彩瞳配戴健康性,选对透氧量和抛期是关键
moody × 中国眼谷角膜接触镜研究院指出,健康性的重要关注标准之一为镜片透氧量,此外抛期的长短也是影响因素之一。

其中,透氧量是判断彩瞳材质好坏的重要标准之一。衡量透氧量的标准为镜片传导氧气的能力即氧传导性,是避免角膜产生缺氧等改变的健康指标之一。
moody舒适瞳研院指出,由于角膜每时每刻都需要呼吸,如果彩瞳的透氧性差,角膜的氧气供应减少,整个眼球会呈现缺氧的状态,最常见的影响就是眼睛会出现红血丝、易疲劳或是出现视物模糊的症状,更有甚者会影响角膜的健康。
根据Holden&Mertz的研究结果,符合眼健康的理想日戴镜片氧传导性标准,即彩瞳/隐形眼镜透氧量为
Dk/t值>24×10-9(cm×ml O2)/(s×ml×mmHg)
或>18×10-9(cm/s)[ml O2/(ml×hPa)]
然而据 CBNData 5月调研数据,仅22%的消费者了解彩瞳镜片的透氧量标准。为保障眼部健康,消费者日常选配应选择符合国际透氧标准的健康镜片。如moody太空DISCO系列、少女白日梦系列、Line Friends日抛系列,其镜片透氧量满足透氧量标准,符合消费者日常选配的需求。
但由于不同地域空气中氧气含量有一定差异,不同地域下彩瞳配戴者容易产生的眼部健康问题也有一定差异。在这种情况下,moody舒适瞳研院认为,一般透氧量越高的彩瞳/隐形眼镜,对眼健康越有利。
在抛期长短的选择方面,moody × 中国眼谷角膜接触镜研究院指出,周期越短的彩瞳镜片,由于镜片沉淀物(泪液中的油脂、蛋白)而引起的眼部不良反应越少,彩瞳/隐形眼镜周期选择提倡越短越健康。
消费者同样对短抛期镜片的健康性有着较为明确的认知,在CBNData调研中,超过五成的消费者认为日抛型镜片相比其他抛期镜片更具有健康性。同时在2019.05-2022.01阶段天猫线上不同抛期彩色隐形眼镜消费趋势中,日抛型镜片消费上升趋势明显,远超月抛、年抛、季抛等其他抛期产品,受到消费者青睐。
舒适度受到更多因素影响,含水量是重要指标
相比于健康性,彩瞳消费者的戴镜舒适度则受到主观感受、环境因素、镜片参数与眼部适配性等多个因素的影响。通常情况下,消费者需要结合自身状况,规范验配和试戴评估来选择适合的镜片。
这其中,含水量是影响彩瞳配戴舒适性的重要因素之一。

《指南》显示,含水量主要指镜片中水重量占总重量的比例,是保持镜片柔软和正常使用的重要条件。根据FDA(美国食品药品管理局)的规定,彩瞳镜片含水量以50%为判定标准,高于50%为高含水量,低于50%为低含水量。
CBNData调研数据显示,超六成消费者在选购彩瞳时会关注镜片的含水量问题,其中八成以上消费者更青睐高含水量镜片。高含水量镜片,延展性好,更柔软,对于眼部较健康的人群而言,上眼更加舒适,配戴感受更好。但由于戴镜舒适度同样受到多个因素影响,消费者选配应结合自身情况选择不同含水量镜片。如眼睛本身比较干涩或长期处于比较干燥环境的人群而言,低含水量镜片配戴舒适性则相对较强。
此外,CBNData调研数据也显示,超九成消费者有试戴片的需求。为满足不同消费者的个性化需求, moody于今年618期间推出了试戴装镜片,便于消费者在试戴体验后选择更适合自己的产品。

而为了帮助更多消费者选购到适配度更高、健康性更好、舒适度更强的彩瞳镜片,《指南》也提出了关于初次购买彩瞳/隐形眼镜、初次佩戴彩瞳/隐形眼镜、彩瞳日常护理等方面的彩瞳镜片科学选配指南Tips。

总的来看,当前市场环境的多元、用户消费习惯的变迁都为彩瞳行业的发展提供了“肥沃的土壤”。《指南》数据指出,MAT2022(2021.05-2022.04)彩瞳销售额占整个隐形眼镜市场的近七成比例。此外,MAT2021(2020.05-2021.04)彩瞳行业消费增速近70%,呈高速发展趋势,未来潜力十足。

然而,根据国家药品监督管理局规定,彩瞳属于风险级别最高的第三类医疗器械产品,选购/配戴彩瞳前必须经过专业、规范的验配,这也要求规模日渐庞大的彩瞳消费者需要掌握更多彩瞳选购、配戴方面的相关知识。
在市场的高速发展下,moody作为国内彩瞳行业头部品牌,针对当前市场上不规范、不科学的彩瞳选配方式,积极整合业内权威专家资源,推动国内彩瞳行业在研发、生产等方面趋向规范化发展,同时增强了消费者在彩瞳选配方面的健康意识。

而此次moody × 中国眼谷角膜接触镜研究院联合天猫健康规划发布的《彩色角膜接触镜规范验配白皮书》结合行业内多位权威专家的意见,为彩瞳行业的科研性、专业性提供多方面的指导意见;《2022中国彩瞳行业指南》从消费者感知入手,通过对彩瞳选配过程中注意事项的科普,更好地帮助消费者实现彩瞳的科学配戴。二者结合,展现出了当前行业、学术机构、消费者多方对于彩瞳行业的良性发展所作出的共同努力,同时也为更多新消费赛道的持续发展打造了参考样本。


评论