记者 | 佘晓晨
小米造车又有新进展。天眼查App显示,近日,小米汽车科技有限公司申请的“自动超车方法、装置、车辆、存储介质及芯片”专利公布。
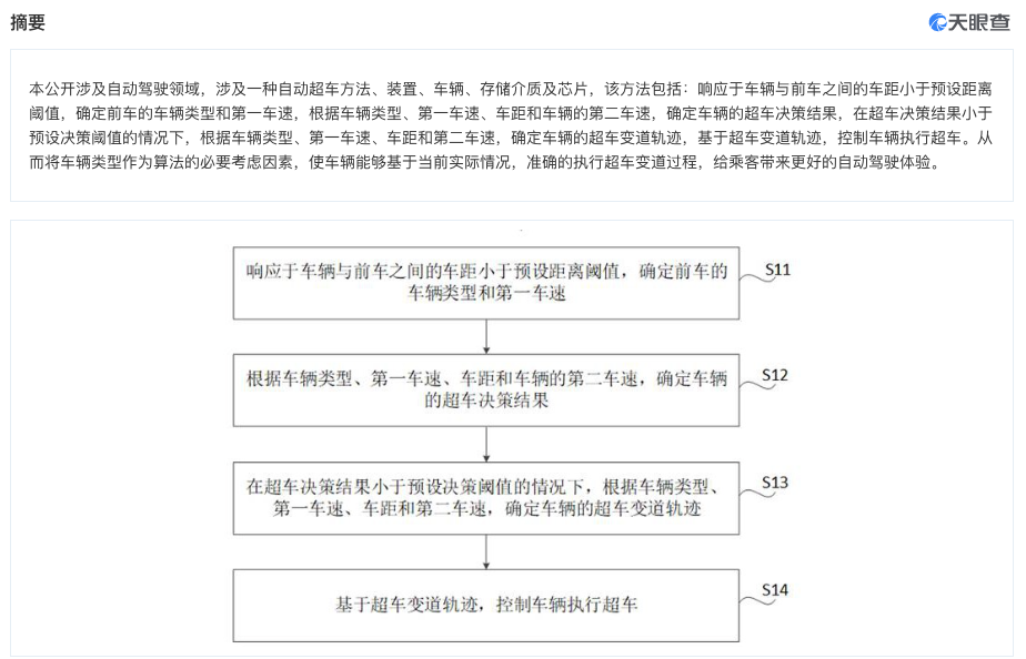
值得一提的是,此次公布的专利涉及自动驾驶领域。该专利摘要显示,本公开涉及一种自动超车方法、装置、车辆、存储介质及芯片,该方法包括:响应于车辆与前车之间的车距小于预设距离阈值,确定前车的车辆类型和第一车速,根据车辆类型、第一车速、车距和车辆的第二车速,确定车辆的超车决策结果,在超车决策结果小于预设决策阈值的情况下,根据车辆类型、第一车速、车距和第二车速,确定车辆的超车变道轨迹,基于超车变道轨迹,控制车辆执行超车。

摘要还称,上述方法将车辆类型作为算法的必要考虑因素,使车辆能够基于当前实际情况,准确的执行超车变道过程,给乘客带来更好的自动驾驶体验。
根据公开信息,该专利申请日为2022年4月28日,于6月3日公布。从2021年12月至今,小米汽车科技有限公司已公布超过20个专利。
今年上半年以来,小米造车进展密集。5月19日,在小米集团2022年第一季度财报电话会议中,小米总裁王翔表示,小米正持续投入资源进行核心技术研发。此前小米方面表示,汽车业务研发团队规模已超过1000人,未来将继续在自动驾驶、智能座舱等核心领域拓展研发,预计在2024年上半年正式量产。
评论