文|闻旅 李玲玉
编辑|郭鸿云
因管理层“内斗”频频被关注的大连圣亚旅游控股股份有限公司(以下简称“大连圣亚”),近期连续曝出负面消息。6月6日,上交所发布公告,因大连圣亚股东毛崴、姚石控制账户组曾于2017年至2019年在增持公司股份达到5%及减持达到5%时未公告,并继续交易公司股票,对二人予以公开谴责。
而在此之前,大连圣亚股票交易出现异常波动。据其5月27日公告,大连圣亚股票交易自2022年5月25日、2022年5月26日、2022年5月27日连续3个交易日内日收盘价格跌幅偏离值累计达到20%,根据《上海证券交易所交易规则》有关规定,属于股票交易异常波动情形。值得注意的是,根据A股规定,个股股价波动非常剧烈会被调查,经大连圣亚自查,其生产经营活动正常,日常经营情况未发生重大变化。

作为国内海洋文化主题乐园代表型企业之一,大连圣亚自经历管理层内斗后,大白鲸计划进展缓慢,业绩惨淡,日子越来越难过,曾经的老牌主题公园已经掉队。
纵观其业绩表现,疫情以来,业绩连续亏损,为了维持盈利,2020年卖了52只企鹅,2021年卖了80只企鹅,但仍然难掩其持续下滑的业绩。除业绩惨淡外,目前该上市公司的控股权面临着无人认领的尴尬境地,内忧外患的大连圣亚未来会怎样?
从激烈争夺控制权到,无人认领控股股东
犹记得两年前大连圣亚新旧股东们对公司控制权争夺的“恩怨大戏”一度成为行业关注的焦点话题,如今出现大反转,双方看待大连圣亚犹如“烫手山芋”,谁也不承认自己是控股股东,再次让“吃瓜群众”大跌眼镜。
5月11日晚间,大连圣亚刚回复完上交所问询函,又收到一封监管工作函。这封监管工作函里重点提出了大连圣亚控制权存在分歧。大连圣亚及全体董事认为大连星海湾金融商务区投资管理公司(以下简称“星海湾投资”)为公司控股股东,但星海湾投资却拒绝认领,否认控股权,认为其表决权不足以对股东大会的决议产生重大影响,并且在公司董事会和监事会中无任何席位,所以自己并非公司控股股东。

公司第二股东磐京基金及第三股东杨子平也表明了立场,二者均表示不谋求大连圣亚控制权,与大连圣亚其他股东之间不存在一致行动或共同控制股东大会的协议或安排。
一般来看,控股股东意味着对企业的领导和控制权,是极其重要的角色。据《上海证券交易所股票上市规则》中的描述,控股股东指其持有的股份占公司股本总额50%以上的股东;或者持有股份的比例虽然不足50%,但依其持有的股份所享有的表决权已足以对股东大会的决议产生重大影响的股东。
根据大连圣亚公告中股权结构披露,星海湾投资持股比例为24.03%,磐京股权投资基金管理(上海)有限公司(以下简称磐京基金)及一致行动人合计持股19.46%,杨子平及一致行动人蒋雪忠合计持有10%,并无持股占比50%以上的股东。从股权结构来看,当前星海湾投资占股比例大是明确的第一股东,但因为其对董事会的影响力有限,能联合的一致行动人有限,无法发挥控股股东该有的作用,因此星海湾投资不承认自己是控股股东。说到底,还是内部斗争的结果。
实际上,关于大连圣亚控股权两年前就存在争议,星海湾投资就否定过并非控股股东,没有董事会席位。这一切都要从两年前股东们争夺控制权说起,两年前对于大连圣亚的归属权还是股东们之间争夺的焦点。回溯过往,两年前大连圣亚内斗不断,国资大股东星海湾投资与杨子平、毛葳对公司的控制权展开了一系列争斗,从董事会席位争夺,到“抢夺公章”“报假警”,再到全武行,股东之间对公司控制权争夺如火如荼。
时间回到2020年6月29日,在大连圣亚年度股东大会上,杨子平、毛葳与星海湾投资就董事会席位发生激烈争夺,原来的董事长王双宏、副董事长刘德义在股东大会上被双双罢免,杨子平、毛崴出任董事长和副董事长,公司董事会为杨子平等人控制。

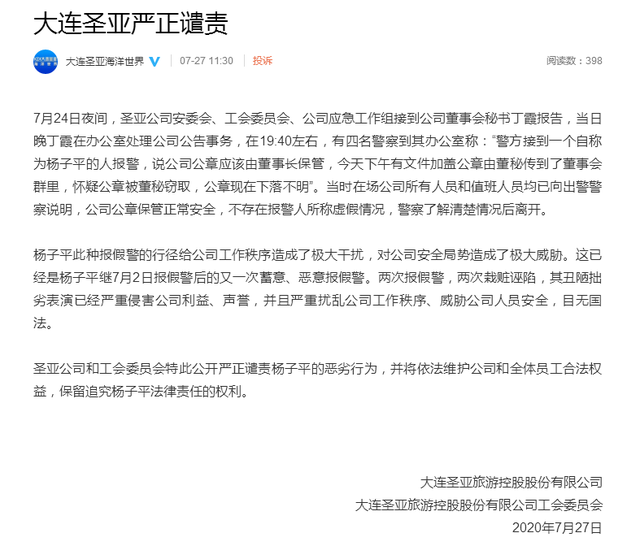
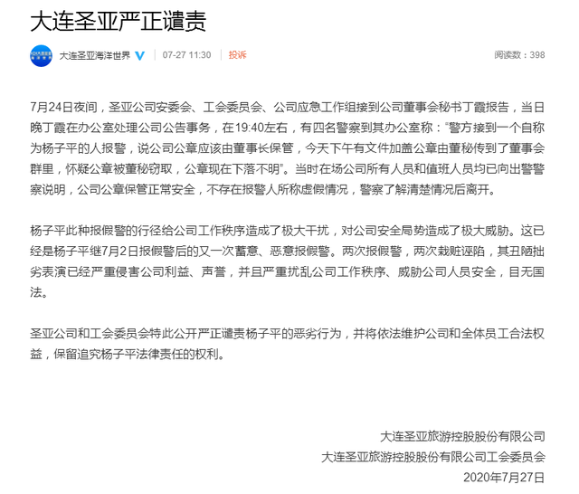
随后,2020年7月27日,大连圣亚官网发布了一则关于“公章被丢失”的报假警公告,内容称“警方接到一个自称为杨子平的人报警,说公司公章应该由董事长保管,目前怀疑公章被董秘窃取,公章现在下落不明。”此事虽无法证明真伪,但从侧面仍可反映出杨子平执掌大连圣亚过程并不那么顺利。
从这之后,爆发了更为激烈的内斗冲突,从“文斗”演化为“武斗”。据了解,2020年8月31日下午,杨子平同不明身份人员十余人,手持摄像仪器及不明器械,气势汹汹驾车将圣亚公司大门强行堵住,并通过言语恐吓、推搡、攀爬等手段意图强行闯入公司,场面几度失控。2020年9月7日,大连圣亚召开2020年第一次临时股东大会,经投票表决,公司董事吴健、独董梁爽均被罢免。至此,杨子平一方终于赢下了内斗阶段性胜果。
靠卖企鹅维持营收,深陷业绩“漩涡”
管理层内斗不断,再叠加疫情冲击,大连圣亚的状况岌岌可危,经营方面疲态尽显,业绩受到冲击。处于漩涡中的大连圣亚试图通过卖企鹅来保壳,但最终仍没有逃脱被实施退市风险警示。
卖企鹅要从2020年说起,2020年对于大连圣亚来说是“多事之秋”,疫情和核心管理层变动,对公司而言是双重挑战。公司管理层的内斗给大连圣亚带来了内部危机,自2020年12月1日以来,大连圣亚遭遇连续跌停,短短五个交易日,市值蒸发逾22亿元。2020年业绩也受到严重冲击,营收在1亿元红线边缘徘徊。
据大连圣亚2020年财报显示,营业收入为1.14亿元,净利润亏损6998.06万元,与上交所规定触发退市风险警示情形中主营业务收入1亿元极为接近,成功“保壳”。但值得注意的是,2020年大连圣亚向鄂尔多斯市隆胜野生动物园有限责任公司、重庆融创嘉晟文化旅游发展有限公司、山东省坤河旅游发展有限公司和海底世界(湖南)有限公司四家客户合计销售52只企鹅,共计2200余万元收入,也就是说大连圣亚通过卖企鹅勉强跨过营收低于1亿元的暂停上市风险红线,才得以“保壳”。

但最终这部分收入受到上交所问询和质疑,销售收入属于与主营业务无关的业务收入,2020年扣除售卖企鹅的收入后大连圣亚营业收入为0.84亿元,触及《上海证券交易所股票上市规则(2020年12月修订)》第13.3.2条“最近一个会计年度经审计的净利润为负值且营业收入低于人民币1亿元”的退市风险警示规定,大连圣亚股票最终没有逃脱被实施风险警示的“命运”,其股票于2021年7月22日实施退市风险警示。
到了2021年,卖企鹅这个生意仍然在继续。根据大连圣亚对上交所的回复,公司2021年消耗性生物资产销售收入3436.26万元(含自主繁育的小丑鱼销售收入2.26万元),同比增长83.17%。主要原因为2021年泉州八仙过海、湖州龙之梦(通过东营市鲲鹏进出口有限公司销售)等海洋馆因开业需求向公司采购巴布亚企鹅。2021年公司对外销售自主繁育的巴布亚企鹅80只,较2020年增长81.82%,由此导致2021年公司动物销售收入较2020年增长83.17%。但是卖企鹅并没有解决大连圣亚业绩困境,2021年实现营业收入2.05亿元,净利润亏损1.98亿元。对于业绩亏损原因,大连圣亚表示,疫情之下景区客流量及收入尚未恢复至历史水平,另外公司根据未决诉讼的最新进展确认预计负债,导致公司利润亏损。
到了2022年大连圣亚业绩依然深陷“漩涡”之中。从2022年一季度业绩表现来看,大连圣亚实现营业收入2643.19万元,同比下滑9.43%,净利润再度出现亏损,为-2998.06万元,同比下滑41.26%。再加上疫情的持续冲击,使得大连圣亚的未来充满了更多的不确定性。
“漩涡”中的大连圣亚已经掉队
作为以海洋馆起家的主题乐园,大连圣亚是国内最早的海洋主题乐园运营商之一,1994年成立以来一直围绕海洋文化主题布局发展,2002年成功上市。一度将打造中国“蓝色迪士尼”标榜自身的大连圣亚,在2012年推出“大白鲸计划”,希望凭借“大白鲸”这个原创IP,建立起海洋主题文化产业链,涉及图书、动漫、演艺、游戏、影视、大白鲸世界主题乐园等形式。
梦想是美好的,现实是残酷的,在企业扩张布局方面,大连圣亚扩张之路并不顺利。大连圣亚斥巨资投资了多项主营业务及“大白鲸计划”产业链相关项目,但因管理层内斗和疫情冲击,大白鲸相关项目无一成熟,至今为止多数项目都处于在建状态,同时持续不断的资金投入也导致大连圣亚资产负债率高。
具体来看,目前,在建的项目包括镇江大白鲸魔幻海洋世界项目、营口鲅鱼圈大白鲸世界海岸城项目以及大白鲸千岛湖文化主题乐园水下世界项目,至今这些项目都没有完成。千岛湖项目本是计划2017年开工2019年竣工,但后来千岛湖项目被曝出工程陷入停摆,并存在项目款项纠纷的问题,项目进度缓慢,到目前为止也未完工。营口鲅鱼圈大白鲸世界海岸城项目也是如此,于2018年7月取得施工许可,截至2021年末工程进度68%。大白鲸千岛湖文化主题乐园水下世界项目于2018年11月取得施工许可,截至2021年末工程进度约40%。项目进展缓慢,也就意味着短期内这些项目不能投入运行产生利润。
一方面是项目未完成不能运行没有利润,一方面是企业营收困境,疫情给大连圣亚发展蒙上一层阴影,疫情对大连圣亚的融资、持续运营都带来不小压力,2020年2021年大连圣亚业绩连续亏损。除业绩惨淡外,相比国内其他主题公园头部品牌,大连圣亚规模、体量尚有一定差距,产品能力和品牌影响力也存在一定差距。没有开发新的项目,之前的项目又进度缓慢,曾经的“优等生”无论是在业务方面还是战略布局方面都已经不具备优势。
而同样是海洋动物为主题的海昌海洋公园,疫情期间进行了布局调整,开始发力轻资产运营。2021年海昌海洋公园出售旗下四家主题公园,对于出售原因海昌海洋公园归结于对资金的渴求。资产减负的背后也是海昌海洋公园整体战略的调整,除了出售相关资产减负外,海昌海洋公园与保利文化集团股份有限公司、中国中丝集团有限公司签订战略合作框架协议,计划将文化演出与文旅商业票务贯通,发展文旅轻资产运营业务等,可以看到海昌海洋公园对轻资产转型的尝试。另外,海昌海洋公园执行总裁在接受媒体采访时表示,2022年海昌正全面推进“运营即服务”OAAS(Operation As A Service)战略,利用自身在动物培育保护与旅游经营上的优势进行管理服务输出。
相较之下,大连圣亚已经无心去深耕商业模式和产品结构的优化调整,也看不到新项目上线,对比正在转型的其他主题乐园,无论是业务布局还是品牌影响力上,大连圣亚都已掉队,未来想要走品牌输出这条路也难上加难。
实际上,品牌影响力对企业的发展至关重要。中国主题公园研究院院长林焕杰此前在大连圣亚处于内部危机时接受媒体采访时表示,大连圣亚主要问题在于品牌影响力。在他看来,一个海洋公园核心吸引物不够,品牌影响力不强,会产生一系列的连锁反应,直接或间接影响公司的投资能力、资金回收能力、企业造血能力,最终影响企业的竞争力。
一边是本土主题公园在疫情后加速发力,一边是国际主题公园品牌的压力,被资本搅乱,陷入内斗泥潭的大连圣亚摘帽之后前路将会怎样,又能在安全区坚持多久?闻旅将会持续关注。


评论