外部环境的变化正在倒逼职教市场供给侧的转型,这也是“直指就业”的在线职教未来机会所在。
2月28日创办了11年的大学生求职服务品牌「职业蛙」和创办20年的「百平教育」同时宣布进入破产清算流程;3月22日被称为“北大天才”的童哲带着「万门教育」账面上剩余的5.4亿资金人间蒸发,第一次将在线职教领域送上热搜;4月起「中公教育」、「华图教育」、「潭州教育」先后陷入“兑付泥潭”;5月11日「尚德机构」被爆出5分钟抓拍一次居家办公员工,每天截屏不够89次算旷工的消息再次将职教行业送上热搜。
政策、需求、资本,职教东风来了吗?
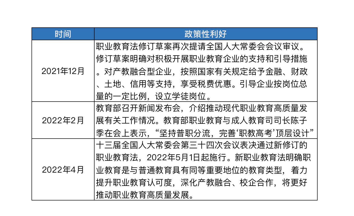
2021年10月国务院办公厅印发《关于推动现代职业教育高质量发展的意见》,明确指出:在全面建设社会主义现代化国家新征程中,职业教育前途广阔、大有可为,同时,鼓励上市公司、行业龙头企业举办职业教育,鼓励各类企业依法参与举办职业教育。在这之后政策的东风频频吹入职业教育。

除了政策利好之外,用户需求随着经济周期开始走高。自2010年开始的互联网周期进入尾声之后,许多光鲜亮丽互联网大厂也以“向社会输送人才”、“毕业”等名义大规模裁员,创业、上市、一夜造富的故再鲜有发生。相比于前几年毕业生争先涌进互联网大厂,考研,考公成为了毕业生和职场人的优先选项。2022年的考研人数相比于2018年几乎翻了一倍,国家公务员考试报名人数也在逐年攀升。


职教领域似乎已经乘着旺盛的需求和政策的东风扶摇直上九万里了,甚至有超越“前辈”K12的架势,资本也将在线职教行业当做避风港。「开课吧」在2020年8月和2021年7月先后完成两轮共计11.5亿元的融资,2021年10月「中公教育」借壳上市,成为公考第一股;2022年2月底,「粉笔科技」赴港递交招股书,打算以30亿美金的估值登录资本市场。
据企查查数据显示,2021年前三季度,职业教育赛道共发生33起融资事件,同比增长94.1%;披露融资总额超53.0亿元,同比增长206.4%,全年融资61笔融资总金额共计超78亿元人民币。

在线职教的春天真的来了吗?
仅单从资本角度来看,职教领域的春天与K12完全不在同一个量级上。
K12领域最后疯狂的2020年融资总额为455.5亿元,是在职教领域的5.84倍,其中猿辅导12亿美金的F轮融资就与整个职教领域2021年的金额旗鼓相当。此外,作业帮、掌门1对1、美术宝、编程猫、豌豆思维、爱学习教育、火花思维等K12在线教育企业均获得了超10亿元以上的融资。
同时,二级市场的职教机构的表现也不尽如人意。根据「中公教育」发布的2021年度财报显示,公司实现营业收入为69.12亿元,同比下降38.30%;归属于上市公司股东的净亏损为23.69亿元,报告期内,「中公教育」毛利率下降31.5%,费用率为69.6%,较上年升高28.8%。经营性现金流由48.8亿下降至-41亿,同比下降183.9%。一度还传出暴雷的消息。
纳斯达克上市的老大哥「达内教育」虽然2022年第一季度的净营收为人民币6.24亿元,同比增长16.8%;净利润2706.9万元,扭亏为盈,但其2019年、2020年和2021年度的净收入分别为20.51亿元、18.98亿元和23.67亿元,净利润分别为-10.39亿元、-7.71亿元和-4.76亿元,对比亏损利润可以说是杯水车薪。
2018年3月登录纳斯达克的「尚德机构」财报显示其2021年净收入25.08亿元,净利润2.12亿元,但目前的市值相比于上市初的20亿美元仍然有着巨大差距。
在资本远没有K12充足的情况下,前辈们“烧钱圈地”的玩法还是被在线职教的玩家们纷纷效仿,一时间各家都打起了0元课、协议班等“规模不经济”的牌,开始收割流量。
但不同K12课程的标准化和结果的好量化以及刚需性,职教课程的完课率、退费率超出了这个模式的“安全值”,这也让众多机构深陷兑付旋涡,造成了文章一开始所说的亏损、关停、暴雷、兑付困难……但在线职教的故事真的要结束了吗?还在奋战的玩家们如何破局呢?
数字化人才大迁徙——从互联网到大千世界
2021年12月,拉勾教育发布了《互联网大厂人才需求报告》,报告中指出,自2021年11月以来,互联网大厂的人才需求指数整体下降了26%,多数人员被优化是因为业务架构调整。互联网寒冬的到来,让依托于互联网荣光的“手艺人”开始寻找新的出路,副业兼职、斜杠青年成了现在打工人的标签,“打零工”不再局限于线下,线上自由职业者的技能输出已经成了“斜杠青年”职场生涯的“第二增长曲线”。
此外,行各业的优化升级正在构建一个有着千万数字化人才需求的就业市场。
据《2022年中国职业教育行业洞察报告》显示,我国的第二产业结构调整偏制造产业链的重塑,人才需求特征主要转向智能化、自动化和数字化的方向。其中,传统企业在原有大型系统下对员工进行针对性地培养,用12-18个月内完成软件工程师的技能重建,来适应企业发展;在第三产业中,主要是信息技术在产业上的横纵延伸,预计到2025年的人才缺口达到950万。“供给式”人才培养的模式开始给“专精特新”企业输送人才,打造高技术领域的“精英部队”。
外部环境的变化正在倒逼职教市场供给侧的转型,这也是“直指就业”的在线职教未来机会所在。
延长用户LTV——未来职教企业的生命线
相比于K12教育品类的高复购率,职业教育的低复购率是其“终身收益性”的代价。用户在购买“计算机硕士课程”之后,几乎没有同时购买类似“教育硕士”或“事业编制”课程的可能,传统意义上的横向拓科变得非常困难。因此,对于职教机构来说如找到延用户LTV的方式就成为了破局之点。
以职场人为例,职场人的核心需求主要有三种——一是传统的学习技能进而就业;二是考证以求升职加薪;第三种也是最特殊的一种,则是移动互联时代下,因职场人主/副业边界弱化而产生的新需求。
例如全职宝妈经营视频号带货。对全职宝妈这一群体而言,制作带娃日常的短视频+带货,到底算是主业还是副业?这就是很典型的一种主/副业边界弱化的情景。
因此,当下已出现了一种全新的职业形态——享受移动互联技术红利的新时代职场人,在兴趣的驱动下不断拓宽自己的技能边界而获利,但很多人不知道如何将自己的才艺或者特长进行变现,又或者想通过学习一门新的“手艺”来拓展自己的副业。还是以“宝妈”为例,“宝妈”可以学习收纳课,一方面能提升个人素质、改善家居环境,另一方面甚至可以在将来当兼职甚至全职的收纳师。这就是“核心需求边界模糊化”的一种具体的呈现方式。
回到一开始的话题,虽然购买“计算机硕士课程”的用户不会购买“教育硕士”或“事业编制”课程,但用户可以选择购买“计算机硕士课程”+“情感类课程”+“短视频课程”的组合,从而延长用户LTV。
与此同时,终身教育理念的普及以及老龄化社会的到来,让银发经济也加入了职业教育赛道。老年大学、中老年学习平台以及学习社区的需求数量和用户占比正在不断攀升,据泽平宏观预计,2050年前后我国65岁及以上老人将达到4亿,占比超过三分之一。“银发族”的再社会化衍生出了新的职业教育市场机遇。未来职业教育不再是单纯的面向职场人,18-75岁的终身教育模式应运而生。
从“考证”到真正的“职教”
2021年,职业教育大有可为的政策东风让资本市场重新拾起了对教育市场的信心,从2019年的“职教20条”到最新通过的《中华人民共和国职业教育法》,职业教育的地位显著提升,非学历的职业教育地位也在走向市场化和规范化。
从政策层面看,加快构建现代职教体系,大力培养技术技能紧缺人才,深化产教融合,推进集团化办学,加快培养适应新业态、新模式需要的复合型创新人才,多元化人才供给才是推动产业结构调整和社会发展的人才战略。但从目前职教市场的占比规模来看,考公、考编、考学才是市场大头,数字化人才培训还在孤芳自赏,专业壁垒仍然存在。一边是考公、考研内卷上岸,另一边是技术型人才供不应求,职业教育的人才供给侧仍需调整。
纵观移动互联网的发展历史,每一个行业在高速成长时都会迎来一次次的阵痛,每一次阵痛中都会有人离场也会有新玩家进入。或许在线职教领域还要“热闹”一段时间,但这次的“热闹”,是洗牌,也是信号,职业教育市场需要重新寻找灯塔,扬帆起航。
评论