文|美商研究
一、为什么看好消费医疗?
消费医疗综合了消费和医疗的优点,当前阶段政策影响相对较小,比普通消费更加刚需,易穿越牛熊。 2008-2009年美国金融危机时,消费医疗收入增长稳定性超过了标普日常消费和标普可选消费。
中国的消费医疗产业处于早期,产品创新带来需求释放,增速快,市场想象空间大,竞争格局相对较好。
受到上海等疫情得到有效控制,医药板块人气受到一定程度影响。但医药板块 Q1收入增长超过 20%,全市场前三,预测医药 Q2 仍将是增长最确定板块之一,6 月份医药板块超额收益或将明显。2022 年下半年医药策略,重点推荐消费医疗主线。
消费医疗是曾火红的业务板块,2015 年以来涨幅超过 5-10 倍的个股分别为欧普康视(10 多倍)、片仔癀(12 倍)、爱尔眼科(8.5 倍)、通策医疗(10 多倍)、我武生物(7 倍)、兴齐眼药(15倍)、智飞生物(10倍)等。
消费医疗包括了中药、医疗器械、医疗服务等领域部分公司,虽然属于不同板块,但具有一些相似的属性,可作为独立板块研究。
本文主要解答的问题有:
1.消费医疗的商业模式,如何供给创新创造新的需求,不断拓展市场空间。
2.眼科、牙科、医美、疫苗等重磅产品的渗透率、空间详细测算、竞争格局分析。
3.不同消费医疗产品如何横向比较。

消费医疗兼具消费和医疗特点,一方面不像药品耗材面临大的集采压力,政策影响小;另一方面,比起普通消费,增长的稳定性更好,更容易穿越牛熊。
回顾08-09年美国经济危机情况下,把爱奇医疗、库博医疗、依视路、艾尔建这些主要消费医疗公司跟标普通消费和标普可选消费对比,消费医疗公司收入增长的稳定性更好。
美股消费医疗牛股辈出
过去10年(2012/01/01-2022/01/01)年美股诞生了一批消费医疗牛股,整个医药板块(100亿美元市值以上)涨幅最大的公司德康医疗、 爱齐公司皆为消费医疗公司,分别上涨了57、27倍,此外,INSULET、精密科学、库博医疗等消费医疗公司也分别上涨了13、9、5倍。

二、如何选择消费医疗公司?
看五年后的收入和利润
需求决定市场空间、供给端竞争格局决定公司份额、以上决定了公司的远期收入规模;
需求——市场空间:目标人群*渗透率*消费频次*消费单价,决定了行业的收入上限
供给——竞争格局决定了公司的市场份额
从需求刚性角度:传统医药>消费医疗>普通消费品
从供给角度,消费医疗公司通常都有准入壁垒(牌照),但研发费用率相较于创新药和创新器械低。
运营费用决定了公司远期的利润规模;
销售费用的决定因素包括:产品属性,产品销售渠道(公司的销售策略),产品的所属阶段。
比如:欧普康视和爱博医疗,是角膜塑形镜行业中两个不同发展模式的典型。
消费医疗空间可观,渗透率提升空间大,CAGR ≧ 15%

市场空间计算方法:人群数*渗透率*单价*(复购率)。
空间大:所有的消费医疗子行业都可以覆盖较大的人群数,且当前的渗透率低。未来可以通过提高渗透率、复购率等方式来提高市场空间。
增速快:终端市场规模5年CAGR均≧ 15%。
三、消费医疗的竞争格局
1.消费医疗竞争格局相对较好,先发优势明显
准入壁垒:普通消费品的准入壁垒较低,容易导致竞争格局恶化。消费医疗产品通常有准入壁垒,在一定程度上维护了竞争格局的稳定。
渠道壁垒:基于长期的合作关系,被颠覆的可能性小,而仿制药存在一致性评价和带量采购,创新药存在医保谈判,渠道壁垒易被颠覆;
品牌壁垒:传统药品和器械偏刚需,品牌力的影响较小。而消费医疗产品得益于C端模式,存在口碑积累。

2.细分板块
(1)创新药领域
自 2015 我国药政改革开始,国内创新药的竞争环境更加开放、竞争方式也由以往后端的商业化推广往前端的靶点选择、临床开发等环节转移,创新药的竞争更加激烈和全方位。从 2015 年至今推出了一系列促进创新药研发上市、进口药加快进入中国市场的政策,随之而来的是整个新药开发模式的大变革。从靶点选择、到临床试验方案的设计、再到研发管线的构建,都影响着未来企业的现金流和价值,这个过程中最关键的环节就是成药性评估和临床转化,尤其在临床转化环节效率与策略的正确与否最终决定着一个药品的上市进度与最终商业价值的大小。
针对不同分类的新药,其开发策略也有差异。First-in-class 新药更加注重靶点机制的验证,尤其是临床前研究的夯实。而 Best-in-class、Me-better和 Me-too产品更多寻求的是分子结构的差异,也更加适合当下绝大部分药企的研发策略。
因此 Fast-follow-on是当下企业寻求价值最大化的突破口之一,应充分利用好国内创新药系列药政,尤其是肿瘤药和罕见病用药的附条件上市等加速上市策略。在个股选择方面,重视研发费用率、未来潜力品种的市场空间外,同时更要重视医学团队体系的实力及是否具备全球多中心开展和注册能力。推荐:恒瑞医药、贝达药业、信达生物、亚盛医药、康宁杰瑞、诺诚健华,建议关注:中国生物制药、石药集团、翰森制药、君实生物、康方生物、神州细胞。
(2)医疗器械领域
医用耗材集采持续推进,以骨科耗材为代表的企业短期业绩具有一定不确定性,长期发展空间受到压制,但,医疗器械行业百花齐放、黄金投资时代的大趋势不变,核心原因:
国内医疗器械消费水平远低于欧美,此次新冠疫情有望加速国内医疗建设,医疗设备显著受益;
国内厂家技术持续向中高端突破,进口替代加速;
术式创新带来国内创新器械公司蓬勃发展。
科创板将加快更多优质器械公司上市,建议关注以下几类:
医疗设备类企业,不受集采影响,国产替代+海外出口推动长期稳定发展,如迈瑞医疗、理邦仪器等;
国产化低的医用耗材,如化学发光、电生理、PCI 介入耗材等领域;3)新技术、新术式带来的新的诊疗方向,如介入瓣膜、神经介入、癌症早筛等;4)自费产品,受益于消费升级,重点推荐眼科如角膜塑形镜领域。
(3)疫苗领域
逻辑 1:众多重磅产品进入收获期,业绩确定性较高。
- 消费端:刚需品,短期受新冠疫情影响,中长期受益消费升级,二类苗接种率逐步提升;
- 产品端:两大趋势:a、产品向多联多价升级,如三联苗、四联苗,以及四价流脑结合、四价流感疫苗,麻腮风水痘、五联苗等;b、国产新品种兑现:如 13 价肺炎疫苗、2 价 HPV 疫苗,以及4/9价HPV疫苗、带状疱疹疫苗、人二倍体狂犬疫苗、重组金黄色葡萄球菌疫苗等。
目前已进入国产重磅疫苗陆续上市的阶段,随着重磅疫苗品种放量,疫苗公司高业绩增速确定性较强。
逻辑 2:疫苗管理法出台,行业集中度提升,利好龙头。
全球最严《疫苗管理法》出台后,行业再次发生重大安全事件的概率将大幅降低,在严管控的同时,疫苗管理法也明确鼓励疫苗生产节约化和规模化,行业集中度有望提高。
逻辑 3:新冠疫苗兑现在即,海内外目前已有多款新冠疫苗获批上市,迎来接种密集期。
(4)药店、医疗服务领域
药店:新冠肺炎疫情催化下,药店板块业绩表现更加亮眼。展望未来,药店板块仍将在行业集中度提升、连锁化率提升的趋势下稳健增长。
一方面,头部连锁药店公司在资本助推下,稳步推进在全国的复制扩张,同时精细化管理推动内生性增长加快。另一方面,处方外流持续推进,药店业务量仍将不断增长。
医疗服务:在疫情考验下,医疗服务板块展现快速恢复能力与长期增长韧性,头部企业投资价值凸显。随着居民消费意识的不断提高,医疗服务赛道具备长期投资价值。尤其面对医保局控费等政策进一步推进,医疗服务作为避险赛道更值得投资。
(5)医美领域
供给创新创造新的需求,成长空间大
国内医美行业方兴未艾,“后疫情时代”医美消费恢复快速增长
国内医美行业快速发展,轻医美成为潮流风向,且复购属性强,在后疫情时代拉动医美市场保持快速增长。相较于手术类医美项目,非手术类项目主要为注射、激光和超声疗法等,创伤小、见效快、风险低、单价低,尽管有效期短、需要重复消费以维持效果,因此具有更高的市场接受度和复购率。
疫情导致医美行业受到冲击,但随着疫情防控进入常态化,医美消费在集聚效应和新生需求推动下快速复苏。由于高频和相对低价的特点,轻医美成为最火热的细分领域,复苏势头迅猛。同时医美线上平台崛起,更加促进医美消费增长。
随着疫情得到控制,医美消费势头快速复苏。后疫情时代,尤其轻医美项目借助线上咨询、AI 诊断等互联网方式,消除信息不对称,促进医美决策和消费。随着疫情防控进入常态化,
医美企业逐步加速增长。
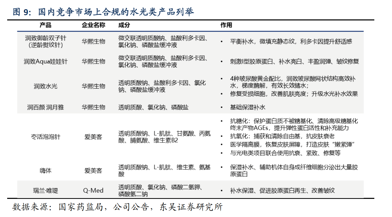
此外,国家政策也在推进医美行业良性发展,国家药监局明确“水光针“作为三类器械审批,“水光针新规”带来合规持证产品加速放量。自 2011 年以来,国家相关部门对医美行业乱象进行持续整顿,2020 年、2021 年进一步加强医美综合监管执法与打击非法医疗美容专项整治。
2022 年 3 月,国家药监局正式发布“关于调整《医疗器械分类目录》部分内容”的公告,明确作为“水光针”主要成分的注射用透明质酸钠溶液按照Ⅲ类医疗器械监管。用于注射到真皮层,主要通过所含透明质酸钠等材料的保湿、补水等作用,改善皮肤状态,产品不应含有发挥药理学、免疫学或者代谢作用的成分。而目前医美市场上获得三类器械证的水光针产品尚少,以爱美客、华熙生物上市公司的产品为代表。而其中,例如爱美客嗨体、冭活泡泡针这类含营养素的水光针更加稀缺。在政策监管趋严之下,医美机构正逐步转向使用正规持证产品,这将为爱美客、华熙生物等公司产品带来可观的增量空间。

高端医美消费强劲,再生医学类材料上市销售业绩亮眼
注射类医美市场一直以玻尿酸和肉毒素为核心,直到2021年开始,陆续获批的三款胶原再生类产品为求美者带来新选择。
2021 年,长春圣博玛生物材料有限公司的“聚乳酸面部填充剂”、华东医药全资子公司 Sinclair“注射用聚己内酯微球面部填充剂”、爱美客的“含左旋乳酸-乙二醇共聚物微球的交联透明质酸钠凝胶”这3款再生医学类产品获批上市,并于下半年陆续实现商业化上市销售。
根据华东医药公告,2021 年公司国内伊妍士少女针上市 4 个月即实现收入 1.85 亿元,并且销售子公司在正式运营当年即实现盈利;2022Q1,伊妍士少女针销售受 3 月疫情影响,但一季度仍实现收入 1.57 亿元,并且展现较好盈利能力。
根据爱美客公告,至 2022 年一季度,濡白天使童颜针医生认证已超过 300 人,临床使用效果反馈较好。3 款再生医学注射填充产品上市初期即体现良好推广效果,我们估计 2022Q1 上市公司的 2 款产品伊妍士与濡白天使的销售额超2亿元。以再生医学类产品为代表的新产品上市销售业绩亮眼,展现强劲的医美高端消费能力,前景可期。
CXO/IVD/原料药领域
CXO:行业长期看有壁垒、有空间,中短期看景气度高,是医药领域牛股辈出的板块。我们判断 2018-2028 年是中国 CXO 公司发展的黄金十年,各细分领域龙头公司收入体量有十年 8-14 倍的收入空间,未来全球最大的 CXO 公司将出现在中国。中国在该产业链具备全球竞争优势,可以“多快好省”地为客户提供需求。建议关注头部全产业链一体化公司及在产业链某阶段具备特色企业。
IVD:疫情对行业的边际影响逐渐削弱,不过海内外常规需求增长较快。国内企业跟随式研发效率高,在政策的呵护下进口替代进度显著加快,我们看好主流赛道的优质龙头公司以及新技术领先企业。
原料药:特色原料药需求稳定、竞争格局优化,原料药制剂一体化是传统化药必然趋势,建议关注客户结构优化、下游增速较快、掌握关键中间体环节的原料药企业。
四、消费医疗赛道上重点关注的企业
1.爱尔眼科:眼科绝对龙头,规模效应与护城河不断扩大加深
爱尔眼科在2010年前后,长沙武汉沈阳成都几大门店为其主要收入来源,并在此后几年维持该趋势,以2014年为分水岭,此后非十大门店收入大幅增长,有赖于其并购基金开始孵化医院,形成新型外延发展模式。
凭借分级连锁扩张战略形成全面增长强劲的连锁眼科医疗体系,成为民营眼科医院龙头。利用已形成的资金优势,注重器械以及治疗仪器,以此提升竞争力,夯实壁垒。 • 眼科赛道强势,管理层股权占比高,公司在好的赛道通过管理层不断夯实护城河,不断提高市占率,管理层的能力给予公司在市场中长期的主导优势。

2.爱美客:高成长赛道,产品定位稀缺、渠道和品牌驱动高成长
高增长赛道,品牌力强,全面布局多点开花。,爱美客富有潜力,主要体现在以下方面:
公司所属赛道为高增长的医美赛道,拥有渗透率低,增速快以及高复购的特点。 • 全产品系列布局,填补市场空白,差异化竞争;渠道能力强:直销+全轩学院,通过培训提高客户黏性,同时提升品牌力;
产品定位精准,接棒产品即将放量。除了在嗨体产品上的深耕外,公司2021年获批濡白天使,有望成为新的增长动力。公司通过嗨体的唯一性实现了对终端医院的高度覆盖,积累了两个优势:①销售费用低;②为后续产品的推广和快速放量提供帮助。嗨体是中
国市场上唯一获批颈纹适应症的III类器械小分子玻尿酸产品,眼周、颈纹市场一片蓝海,公司于2021年发布新品夳活上市,有望在水光针市场进行进一步拓展。

3.爱博医疗:国内眼科器械创新龙头,市场认可度高
人工晶体内资龙头,剑指国内眼科医疗领域的创新型领军企业。公司前身为爱博有限,成立于2010年,后更名为爱博诺德并于 2020 年 7月登陆科创板,是国产创新型眼科医疗器械龙头。公司专注于眼科医疗器械的自主研发、生产、销售及相关服务,以研发创新为本,
目标开发眼科全系列医疗产品。
公司 2022 年 Q1 收入 1.31 亿元(同比+55.54%),归母净利润 0.59 亿元(同 比+63.00%),扣非归母净利润 0.52 亿元(同比+65.15%)。一季度营收与归 母净利润高速增长,主要受益于公司核心产品“普诺明”系列人工晶状体和 “普诺瞳”角膜塑形镜销量持续保持较快增长。

4.欧普康视:角膜塑形镜领航者,打造全方位产品线
公司成立于2000年,2017年1月在深交所创业板上市。公司专业研发、生产、销售硬性透气性角膜接触镜产品、其护理产品和其安全保障类产品。2005年,公司获得大陆地区首张角膜塑形镜产品注册证。
公司2022Q1总营收3.71亿元(同比增长29.35%),归母净利润1.48亿元(同比增长7.24%),扣非归母净利润1.38亿元(同比增长28.66%)。公司经营活动现金流入3.95亿元(同比增长22.6%),经营活动现金流出2.37亿元(同比增长43.7%)。

5.万泰生物:18年磨一剑,首个国产HPV疫苗成功上市

6.万泰生物:2价HPV疫苗销售强劲,新冠相关业务贡献增量

7.隐形正畸:行业增速或受疫情影响,竞争格局稳定

8.时代天使:先发优势强,产品布局广,数据积累多

9.中药资源品:定价能力强,品牌力构筑高壁垒

10.诺辉健康:中国癌症早筛领导者

过去10年美股诞生了一批消费医疗牛股,2019年中国人均GDP突破1万美元,国内消费医疗行业有望迎来快速发展的黄金时期。
参考资料:
《消费医疗的黄金时代》
《医药生物行业跟踪周报:消费医疗或将再次进入配置最佳窗口期》
《医药行业2022年度中期投资策略:静待消费医疗反弹,把握产业链升级机遇》


评论