文|价值星球Planet 欧锦
抖音做电商,一直被认为拥有无限可能。
原因之一,是因为抖音拥有海量的用户,截至2021年9月抖音DAU约6.4亿。而将流量嫁接到电商业务上,也是最早被验证成功的互联网“赚钱”方式之一。
早在2018年,抖音就曾上线抖音小店,推出直播带货功能,但这项业务一直不温不火。直到签约罗永浩做带货主播,“抖音电商”才算是开始进入大众视野,也顺势帮助罗老师成为直播界的“四大天王”之一。
今年5月底,抖音电商总裁魏雯雯宣布,将升级兴趣电商到全域兴趣电商阶段,并进行一系列业务布局。表面上看,这意味着抖音向更广域的品类进行扩展,而真正的深层原因,或许是抖音流量“见顶”的尴尬。
据艾媒咨询数据显示,2018年整个短视频用户规模增长率为107.0%,2020年就降低到15.2%。另据36氪报道,抖音DAU破6亿后,出现了增长放缓的态势,主站的DAU增速不断下滑。

01 抖音电商的发力点是什么?
2022年已经是抖音兴趣电商的第二年了,按照官方的说法,兴趣会被内容激发,可促进短期转化,兴趣也会延伸并具有可持续性。
从本质来看,所谓的兴趣电商不过是从“人找货”到“货找人”的一种转变。
传统货架式电商的逻辑是“搜索”,用户通过“意图-搜索-购买”完成消费,需要消费者对自己的需求有明确的认知,并通过搜索进入货架,进而形成购买动作。
在货架式电商中,电商处于用户购买决策链条的下游,意味经过上游各环节的流量折损后消费者人群会相对精准,但人群体量以及向上增长的空间也会相对较少。
兴趣电商的逻辑在于“激发”,用户通过“发现-激发-购买”完成消费动作,它将电商平台拉到了用户购买决策链条的上游,消费者可能并没有明确的需求,且不知道某个产品,但在浏览内容时刚好发现感兴趣的商品,激发购买意图,即可满足其需求。
而抖音电商作为平台,可以从营销产品工具、运营能力及扶持政策为商家提供支持。
例如品牌号与抖音小店实现“号店一体”,为商家提供“一体化”经营阵地,通过抖店APP满足商家对商品、店铺、服务等基础功能得运营;通过巨量百应实现商家与创作者群体的链接,让商家更好撬动抖音创作者得商业价值;通过巨量千川帮助商家实现一站式得广告创意及投放动作等等。

图源:2022年抖音生态大会
从商业价值看,抖音电商确实帮助不少品牌和商家带来订单增长。过去一年中(2021年5月至2022年4月),抖音电商动销商家数量高速增长,有超过1200个商家年销过亿,这其中有134个新锐品牌。2021年4月开启的抖音兴趣电商的GMV实现3.2倍增长,抖音电商动销商家数量增长165%,累计卖出商品件数破百亿。
而从GMV来看,2022年5月31日在抖音电商生态大会上,抖音方面公布兴趣电商一周年的GMV增长3.2倍(2021年4月至2022年4月)。按照华鑫证券的预测,2022年底抖音电商GMV可能达到12000亿元。
且从抖音电商的成长性看,未来还有更直接的变现模式。
典型的案例就是“电商造节”,如2020年愚人节罗永浩带货首秀,当日带货1.1亿,累积观看人数4800万;2020年抖音首个平台级电商大促“8月抖音奇妙好物节”总成交金额破80亿元;2020年首届年货节总成交额208亿元,看播用户量143亿,互动人次超3.2亿次。
所以抖音电商的发力点是兴趣,看点是海量流量嫁接电商的想象力,但是难点在于有流量者众、做好电商者寡。
一个典型的例子就是腾讯,腾讯手中的流量池巨大、黏性惊人,但是从拍拍网开始,到后来QQ商城、QQ网购腾讯“嫡系”电商似乎都没有做好,收购来的易迅网、买卖宝、好乐买等也销声匿迹,最新消息称腾讯上马了近两年的项目小鹅拼拼APP也要下架。
即便抖音电商来势汹汹,但在深耕兴趣的同时也要想好怎么做,此前的切入点——本地生活,似乎就不太明智。
02 本地生活的不确定性
前几年,字节的营收增速都保持在200%以上,而在2021年广告增收疲软的背景下,字节仍同比增长70%,全年收入约580亿美元。
但2021年11月的一场大会上,字节跳动正式确认,其国内广告收入过去半年停止增长。
为此,字节跳动不得不寻求新的增长点,过去一直受困于变现的本地生活业务成了抖音的选择。原因也很简单,本地生活服务是少数仍未到顶的红利市场。
iimedia预计,2025年中国本地生活服务市场规模将从2020年的19.5万亿增长至35.3万亿元,年复合增长率达12.6%;同时,随着线上餐饮、线上团购等更多新场景的拓宽,本地生活服务的线上渗透率也将大幅增长,从2020年的24.3%增长至2025年的30.8%。

图源:华鑫证券
高增速预期也让这条赛道挤满了“人”。行业“老大哥”美团在“Food + Platform ”的战略指引下,几乎覆盖了“吃喝玩乐行”各个领域。2021年,美团到店、酒店及旅游贡献了325.3亿元的营收,占公司总收入18.86%。
此外部分电商巨头也在发力本地生活,典型的如阿里系的饿了么、淘鲜达、盒马鲜生等,京东系的京东超市、京东到家等。
以增速来看,本地生活业务确实也是上述大厂的“新引擎”。今年第一季度,饿了么所在的阿里本地生活服务板块收入同比增长29%,在阿里各条业务线中排名第一,显著高于公司整体9%的营收增速。同样,一季度京东到家营收同比增长80%,也高于京东零售不到20%的增速。
这也就是解释了为什么抖音电商除了“兴趣”之外要以“本地”为切入点了,然而僧多粥少的局面并不利于抖音施展拳脚。
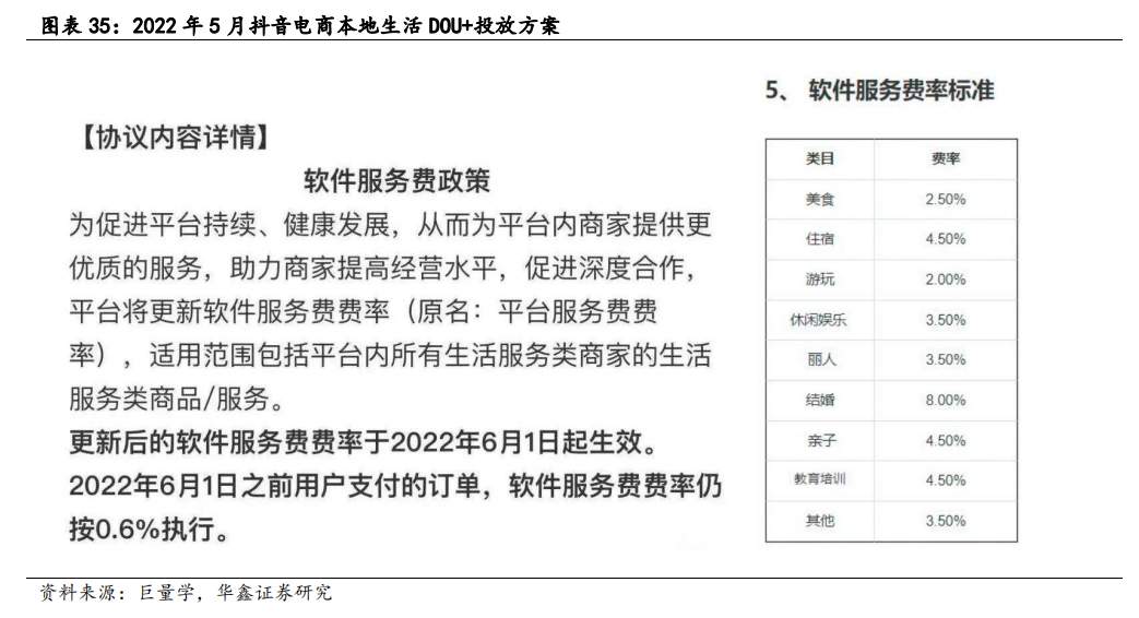
2022年5月,抖音在“巨量学”官网发布《2022年生活服务软件服务费标准说明》,明确6月1日起将对生活服务业务收取服务费。如下图所示,抖音电商各商品类目中,结婚类费率最高,为8%,其次是住宿、亲子、教育培训的4.5%,游玩类费率最低,为2%,美食类费率为2.5%,平均费率约3%,相较于美团均费率偏低。

图源:华鑫证券
但核心的难点在于,美团、饿了么均解决了用户确定性的需求,而抖音发力的本地生活是不确定需求。
而且,美团、饿了么的运营逻辑是以“吃喝”为主的高频来带动其他低频的业务,但抖音上的消费品类不及“吃喝”那样刚需。
即便抖音借助直播团购,在原本的本地生活市场撕开一道口子,但到了交付环节就显得“捉襟见肘”。以外卖为例,抖音没有自建外卖平台,商家在抖音的配送问题依然是靠商家自行解决,且需自行负担费用。
其次,美团、饿了么已开始“防御”。
为了本地生活的布局,字节跳动从2020年开始就深度调研美团的本地生活业务架构,据Tech星球报道,字节跳动在原SMB(中小客户)业务线撤销后,约一万名员工在2021年1月调整至该中心,围绕生活服务、餐饮等行业进行客户挖掘。
在抖音进行业务架构和人员的调整之时,美团也没闲着。2021年12月27日,快手与美团宣布达成互联互通战略合作,而此前曾在抖音通过挂靠第三方链接的美团,似乎也正式告别了抖音、选择牵手其竞争对手快手。

图源:企查查
企查查显示,美团正在注册“美团主播”相关商标。今年3月美团开发完成了一款名为“美团直播助手”的产品,这款产品作为美团官方向平台商家以及达人提供的免费开播工具,不仅可以让主播通过APP随时随地开始直播,而且结合了美团核心业务,新增了团购、外卖等新场景。
最后,社区和电商的矛盾点是抖音做本地商业的最大门槛。本质上来说,抖音是一个内容社区,需要用内容链接人与人,而电商平台连接的是人与货。大多数人对抖音的需求还是娱乐而非购物。这也是像B站、知乎、虎扑、豆瓣等等很多社区一直想靠电商变现,但是效果平平的根本原因。
美团创始人王兴就说过:“电商这个事情已经被反复证明,光有流量是不够的,他得有实际的商户,有整个运营体系,愿意干苦活累活”。
综上,虽然本地生活市场潜力无限,但是抖音一直笼罩在“多强”的格局中,在互联网赢者通吃的惯例之下,前途未可知。而全域兴趣电商,更像是通过视频“种草”,再刺激消费的过程,很难形成“壁垒”。且这种“种草”视频在如今的快手、小红书上也能搜到,满减优惠、包邮包退等玩法几乎是标配,抖音没有明显的差异性。
引用电商领域常说的“人货场”理论来分析,抖音电商现阶段最大的优势仍来自于“人”,即流量,而在选品以及消费场景上并不占优,在物流和交付上更加欠缺。
对于抖音和字节跳动而言,想建立完整的电商机制绝不是一朝一夕的事。
参考资料:
[1]《抖音电商,从兴趣电商到全域兴趣电商》,华鑫证券
[2]《电商行业精品系列报告之九:兴趣电商,点“趣”成金》,申万宏源
[3]《2022年4月抖音电商数据洞察》,百观科技



评论