01.南山伴山伴海广场摇号结果出炉,8.63万/㎡起
6月26日10:00,伴山伴海广场(推广名前海宸湾)在前海公证处进行选房顺序公证摇号,摇号结果已出。
项目意向登记人名册已于6月25日公示,本次共75批客户入围,6月27日10:00正式开始选房。
本次预售房源为2座、3座,共计246套住宅房源,均为精装交付,建筑面积约109-143㎡的三至四房。
预售备案均价约10.43万元/平方米,预售单价区间约为8.63-11.98万元/平方米,总价区间约为954-1547万元。
摇号结果:


02.拆除约10.5万㎡,“工改居”项目!光明今年首批旧改计划草案来了
据“深圳房地产信息网”消息,近日,光明区城市更新和土地整备局发布《2022年深圳市光明区城市更新单元计划第一批计划(草案)》,该批次仅有1个项目,即光晟工业园城市更新单元。
项目拟拆除重建用地面积10.52万平方米,拟更新方向为居住功能,拟拆除用地范围内清退用地面积3.69万平方米。
光晟工业园城市更新单元
2022年6月21日,光明区发布城市更新单元计划第一批计划草案,仅有1个项目,即光晟工业园城市更新单元。

项目拟拆除重建用地面积10.52万平方米,拟更新方向为居住功能,拟拆除用地范围内清退用地面积3.69万平方米。
拟拆除用地范围内应落实不少于5.4万平方米用地用于建设城市基础设施、公共服务设施或城市公共利益项目,其中教育设施用地不少于1.23万平方米,社会福利用地不少于4791.9平方米。
项目申报主体为深圳市景煦实业有限公司。
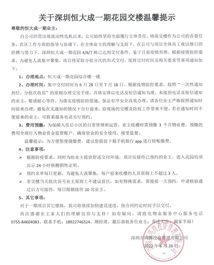
03.深圳恒大成一期达交付条件,6月28日交楼
据“深圳房地产信息网”消息,6月26日,深圳恒大城一期花园发布交楼温馨提示。
公告表示,深圳恒大成一期花园4/6/7栋已达到交付条件。鉴于目前疫情形势,根据疫情防控要求,为避免人流集中聚集,项目将采取分批分次的形式交付,现将交付时间及相关要求等事项通知如下:
集中交付时间为6月28日至7月18日。业主收楼时需预缴3个月物业费。

04.均价约11.03万/㎡ 推284套 太子湾泓玺大厦获批预售
太子湾泓玺大厦获批预售许可证,并在住建局官网公示。
该批次可售房源合计284套,均为商务公寓。建面约86-224平方米,预售备案均价约11.03万元/平方米。
预售单价区间约为7.67-15.62万元/平方米;总价区间约为664-3500万元。
项目基本信息
招商太子湾是由招商蛇口打造的170万平方米大型综合体,由太子湾邮轮母港领衔,项目以22万吨级邮轮为依托,同时涵盖商业、办公、商务公寓、住宅、酒店、文化艺术、仓库、国际学校、国际医院、公交枢纽等多元业态。
太子湾的商住项目分4期开发,周期长达9年。其中,三期规划有一栋350m的超高层写字楼;四期为住宅,即现在的蛇口港码头所处区域,届时会推倒重建,新的码头搬迁到太子湾母港边。
本次备案的太子湾·泓玺位于深圳市南山区蛇口港湾大道和太子湾大道交汇处东南侧,占地面积约1.4万平方米,总建筑面积约10万平方米。
项目1-8F为自带商业及文化艺术,与底部裙楼连成约7万平方米商业配套。9-50F为公寓,面积约88-226平方米。
界面楼谈 扫描二维码,一起买房吧!



评论