文|独角金融 李海霞
编辑|付影
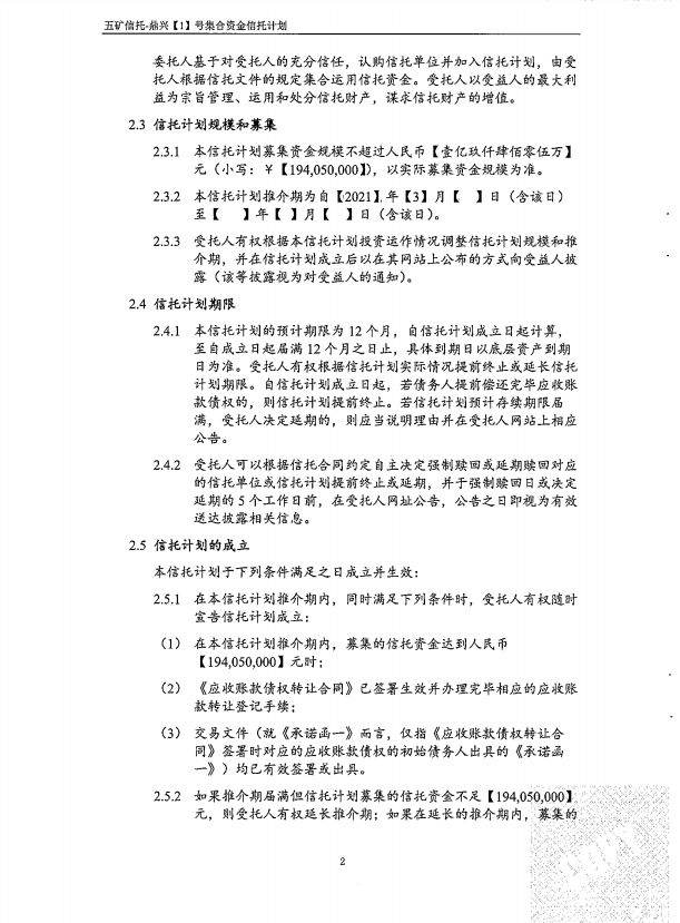
一方是靠《崩坏学院》、《原神》跻身游戏新贵的米哈游科技(上海)有限公司(下称“米哈游”),一方是正陷于踩雷地产中的五矿国际信托管理有限公司(下称“五矿信托”),因一场信托纠纷案,双方成为各界关注的焦点。
01 游戏新贵与信托公司对簿公堂
据青海网上法院公告显示,2022年7月25日,西宁市城中区人民法院将依法公开审理米哈游诉五矿信托纠纷一案。同时起诉五矿信托的还有另一家游戏公司—上海莉莉丝网络科技有限公司(下称“莉莉丝”)。

图源:青海网上法院
此前,“时代财经”报道,有多位投资者通过招商银行购买的五矿信托-鼎兴产品出现到期后无法兑付情况。米哈游与莉莉丝踩雷信托或与此有关。


图源:“鼎兴1号”信托计划
据信托计划说明书显示,鼎兴系列产品之一“鼎兴1号”总规模1.94亿元,期限1年,用于受让深圳市五顺方商业保理公司(下称“深圳五顺”)持有的应收账款债权。具体事宜则由受托人与深圳五顺签署的《应收账款债权转让合同》进行约定。
这笔应收账款属于世茂集团(0813.HK)旗下项目公司,同时,世茂集团关联公司上海世茂建设有限公司为债务人的偿付义务提供差额补足。自2021年以来,世茂集团因众多债务到期而面临巨大流动性缺口。该笔信托如何处置尚未明朗。
鼎兴系列产品总共有15期,到期日最晚为2022年6月18日的鼎兴12-15号也已出现逾期。中新经纬从多位投资者处了解到,由五矿信托于2021年发行的鼎兴系列集合资金信托计划,至少14只产品出现逾期,总金额超过24亿元。
据“上海证券报”报道,对于此次诉讼,米哈游方面表示不予回应。具体投资数额也尚无消息传出。不过,这笔资金对米哈游方应该影响不大。
在《2022新财富500富人榜》榜单中,米哈游三位创始人蔡浩宇、刘伟、罗宇皓集体“亮相”,分别以553.5亿元、305亿元、288亿元的身家排名第73、145、157位。
米哈游三位创始人同为上海交大校友,同样热爱动漫。2011年,蔡浩宇拿着上海市科技创业中心“雏鹰计划”10万元资助,与刘伟、罗宇皓合伙成立了米哈游。
彼时,国家出台一系列政策措施,支持网络游戏行业发展,中国游戏市场规模进入高速增长时期。借此东风,米哈游发展可谓顺风顺水。
2013-2016年,米哈游先后推出三款游戏,分别为《崩坏学园》、《崩坏学园2》、《崩坏3》。“崩坏”系列为米哈游带来巨大收益。以《崩坏3》为例,2017年米哈游递交的《招股书》显示,其一年营收从2016年的1.5亿元增至10亿元。
2019年,米哈游首次开放《原神》游戏内测;2020年9月,新一代旗舰游戏产品《原神》出世,米哈游另一“吸金池”诞生。据Sensor Tower2022年5月发布数据显示,自2020年9月28日推出以来,《原神》在App Store和Google Play中的总收入已超200亿元。从2022年4月份全球手机游戏营收排行榜看,《原神》位于《王者荣耀》(约18亿元)、《PUBGM》(约15亿元)之后,排名第三。
坐拥两大游戏IP,给外界“财大气粗”印象的米哈游为何选择信托理财呢?IPG中国首席经济学家柏文喜表示,信托理财在很大程度上具有隐形刚兑和无风险投资的特征,因此对于现金流和收益都较好的米哈游来说,追求低风险之下相对高收益的投资机会时,就会很容易选择信托理财了。
02 米哈游的投资路线:从产业上下游到下注未来
游戏做得有声有色同时,米哈游的投资也在进行,且投向范围不断扩展。
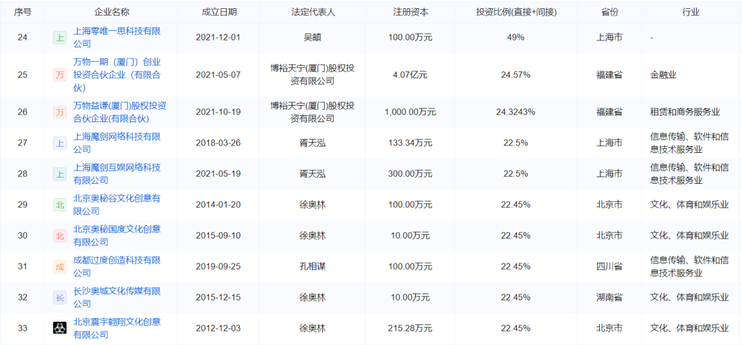
据企业预警通显示,米哈游的投资路线主要包括科研技术、信息软件等与游戏相关企业,还包括租赁、批发零售等行业。

图源:企业预警通
米哈游投资的公司中,还囊括了金融业。其通过旗下全资子公司上海米哈游天命科技有限公司持有万物一期(厦门)创业投资合伙企业(有限合伙)(下称“万物一期”)24.57%股份,成为该公司第一大股东。其他股东还包括莉莉丝(持股12.29%),上海颐投财务管理合伙企业(有限合伙)、盛铭企业管理咨询有限公司、鸿商资本股权投资有限公司,四家同列万物一期第二大股东。
万物一期经营项目包括投资创业未上市公司,以私募基金从事股权投资、投资管理、资产管理等活动。
2021年5月7日万物一期成立后,在13个多月的时间内,投资了跨越5个省市的57家公司,平均每月投4.4家,相继投资了正序(上海)生物医药科技有限公司、杭州七上咖啡有限公司等公司,投资速度不可谓不快,涉猎范围不可谓不广。游戏新贵的“野心”可见一斑。

图源:21世纪经济报道
把时间线拉长,整体来看米哈游的投资路线。相对万物一期的“闪电战”,似乎有其自己的规划和布局。
在前期的投资方向上,米哈游多围绕游戏上下游产业,如2018年投资的画师约稿平台“米画师”、三维动画制作公司“吾立方”,持股比例分别为12.78%和11.05%;2020年投资了云游戏PaaS平台“蔚领时代”,持股比例7.14%。其中,吾立方和蔚领时代还参与了《崩坏3》和《原神》的合作。
从持股比例看,米哈游对上下游产业的投资并不高。但相较外包而言,投资合作的绑定形式,更有助其自身的游戏制作、开发与运行。
柏文喜表示,投资与游戏上下游相关产业可以与自身形成协同效应,强化自身的产业链与市场地位,并提升自身的竞争力与获利能力。
但游戏产业投资机会毕竟有限,随着资金“弹药”愈发充实,米哈游的投资需求也越大,将目光放到了与游戏强相关的漫画阅读平台、新零售、二次元等,如2020年投了“萌购”,2021年投了“十二光年”。两者均为新消费浪潮下的产物,以创新商业模式取胜,在各自领域内有较高的认可度。
刘伟说过,“从2011年创业的第一天起,我们就没有把自己看成一家游戏公司,而是一家ACG(游戏、漫画、动画的泛称)公司。”
或许源于这种初心,米哈游前期和中期的投资虽有跨界,但均没有脱离此列,在领域范围内不断扩张边界。
对于米哈游的跨界投资,柏文喜表示,这可以开辟新的投资领域,降低投资领域过于集中的风险,但是需要注意平衡好投资多元化与运营专业化的关系,否则很容易出现投资踏空的问题。
2022年以来,米哈游的投资风向有了偏离,开始下注未来。2月,米哈游和湖北长江蔚来新能源投资管理有限公司共同领投能量奇点能源科技(上海)有限公司(下称“能量奇点”),米哈游持股21.51%;5月,米哈游跟投了东方空间(山东)科技有限公司(下称“东方空间”)。其中,能量起点致力于探索可商业化的聚变能源技术,东方空间则专注中型运载火箭的研发。两者均为前沿科技领域项目。
前沿科技领域也是特斯拉、腾讯、百度等大企热衷的投资方向。对此,柏文喜表示:下注未来,是在资本资金量较大时投资未来趋势的战略性和长期性选择,也是在为公司的可持续发展以及未来业绩布局趋势性机会。
李彦宏“折腾”智能汽车数年,马斯克资金流向遥远的太空……或许这是对未来提前下注的筹码。当然,前提是资金底气的支撑。
03 继续寻找另类投资
在米哈游官网招聘信息中,有两个与投资密切相关的岗位:投资经理(硬科技)和FOF基金经理。
投资经理主要研究硬科技领域,包括服务器、数据中心、芯片等,持续关注行业发展,筛选投资项目,并对项目进行尽调、分析与评估。
FOF基金经理职责为研究FOF基金数据及投资策略,进行定性和定量研究分析,对符合需求的基金管理人尽调,对已投FOF产品进行投后管理、跟踪等。该岗位要求具有两年及以上的FOF研究,有实际参与私募FOF产品管理的相关经验。
柏文喜称:FOF基金也叫基金的基金,是分散投资于多只基金的母基金,可以在风险与收益之间形成较好的平衡,这是其优势所在,但是弊端在于投资与资源的分散化会失去一些高收益的机会。
对于FOF基金经理所起到的作用,他表示,对于米哈游投资收益的稳定性和可持续发展会有技术层面和战略层面的帮助。
从游戏公司的长期投资角度,柏文喜也给出了建议:需根据自身的发展阶段、资金规模和流动性需求进行恰当的规划与布局,在取得流动性、收益性与安全性平衡的同时,尽量获得与自身发展的协同性。
米哈游的研发理念为三个“Something”,即Something New,Something Exciting,Something Out of Imagination。或许,米哈游的投资理念同样out of our imagination。



评论