文|犀牛娱乐 小福
编辑|朴芳
经历了两个票价动辄百元的春节档,如今很多观众再看到高昂的电影票价都已经见怪不怪。因此在今年暑期档,上涨的电影票价似乎并没有引起太大反响。
不过话说回来,春节档尚能够用“影院过年也想吃顿饺子”这样的逻辑来理解普遍性高定价行为。但在今年这个严重缺片的暑期档,高票价似乎并不符合此前规律。
一个直观的数据是,2022年6月份全国平均票价达到36.2元,为往年同期之最。而在这背后不仅源于影院的普遍高定价,也与部分片方发行价上涨紧密相关。

相比春节档时的短期大幅高价,今年暑期档的电影票价更像是“钝刀子割肉”。
此前犀牛君曾在文章《能否救活端午档?》中发现,撤档再定档的端午节档影片《暗恋·橘生淮南》的最高结算价达到45元,最低也要35元。不仅高于近两年上映的《我是真的讨厌异地恋》《你的婚礼》《我要我们在一起》等同类型的影片发行价,也超过了去年端午档同期的《超越》《热带往事》《阳光姐妹淘》等影片。


根据猫眼数据,截至目前,《暗恋·橘生淮南》的平均票价达到了40元。这样的定价让人很难想到这只是一部中小体量的国产爱情电影。
然而在犀牛君以为这只是偶然事件时,正在热映的《人生大事》的高发行价正在告诉我们这并不是巧合。
《人生大事》的发行通知显示,该片的最高结算价为A类城市的CNITY2D/中国巨幕2D厅的45元,最低结算价为数字2D的B类城市35元。这两个定价都较去年清明档上映的同类影片《我的姐姐》上调了5元。这也就导致了《人生大事》目前是今年暑期档中平均票价最高的一部新片,达到了40.1元。

这两部影片的发行价均较前两年同类作品上涨5元,听起来幅度有限,然而历史同期最贵的平均票价却出卖了他们的高价本质。
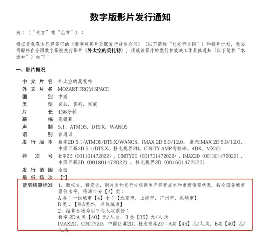
在暑期档大片还未进入市场之时,两部中小体量电影先默默抬高了市场均价。而在即将公映的影片中,也有部分影片提高了发行价格。像即将在下周五公映的《外太空的莫扎特》,最高和最低结算价分别为45元和35元,比去年春节档的《唐人街探案3》整体上涨5元。

不过也有很多影片并没有轻易抬价。像此前上映的《一周的朋友》《你是我的春天》,即将上映的《神探大战》,都沿用了去年的发行价格。文艺片《隐入尘烟》的发行价更是停留在25-30元区间,处于较低的定价水平。
可以看到,在暑期档本就有限的影片中,选择提高发行价格的项目并不在少数。正是这种从片方侧发起的涨价行为,一手缔造了2022年的这个“史上最贵暑期档”。
部分低线观众离场
若究其原因,疫情必然是发行价上涨最大的催化剂。
近两年来本土疫情的反复对全国影院营业率以及观影人次都带来了不同程度的影响。在这种环境下上映的新片不仅要直面市场的不完全形态,还有可能遭到随时卷土重来的疫情冲击。
对于影片出品公司而言,提高发行价格无疑是降低影片上映风险、保证影片收入的最简单途径之一。毕竟比起相对不可控的内容品质与观众口味,发行价格是片方手中少数能够把握的一张明牌。
即便放眼整个消费市场,涨价都是今年的大趋势。从视频平台调价到生活物价攀升,就连从前夏天必备的冰棍雪糕也化身“刺客”不时就给消费者一次惊吓。环境波动、成本上涨......这些都是电影票涨价背后的不可抗力。
不过我们发现,相比春节档那样大幅度的上调,这次的5元涨价区间说多不多说少不少。因此至少在社交平台上,其实抱怨暑期档票价的观众并不多。
但市场真的没有变化吗?
显然不。
近几年来下沉市场观众观影占比持续上升,在票房产出构成中发挥了越发重要的作用。但提高发行价首当其冲的就是低线城市,近期这两部暑期档新片就肉眼可见地带来了不同线城市观众占比的变化。
我们选取了《人生大事》《我的姐姐》《送你一朵小红花》这三部体量相近、定位相似,又分布在三个不同上映年份的影片,对比了这三部影片日票房最高的一天不同线城市的票房产出情况。在此之中,《我的姐姐》《小红花》的发行价一致,平均票价则分别为36和37元,均低于《人生大事》的40.1元。

《小红花》最高日票房这一天,一二线城市的票房产出占比达到了50.86%,而《我的姐姐》最高日票房中的一二线城市票房占比为52.59%。《人生大事》目前日票房成绩最好的上周六中,一二线城市票房占比达到了54.68%,其中四线城市票房占比较另外两部影片有明显下降。
这样的现象在专攻下沉市场的爱情片中更加显著。
对比今年端午档的《暗恋·橘生淮南》和今年五一档的《我是真的讨厌异地恋》、20年七夕档的《我在时间尽头等你》三部爱情片,可以看到《暗恋》日票房最高日的一二线城市票房占比多达51.05%,另外两部影片日票房最高这一天的一二线城市票房产出均未达到45%,下沉趋势显著。值得一提的是,《暗恋》发行价、平均票价也是这三部影片中最高的。
作为一部爱情电影,《暗恋》没能“沉下去”,也就意味着这部影片失去了让票房曲线继续延伸的可能。

把选择权交给市场
一些影院经理对此颇有微词。
影院经理董文欣前段时间就曾在个人微博中探讨这一现象。她表示很多影院经理都在吐槽最近国产片的发行价高,二三四线城市发行价相同,导致三四线城市影院被迫提价,影响观众购票欲望。
事实上,在疫情发生之前,国产电影发行价格大多会根据城市水平分为一线城市、二三线城市、其他城市三个标准,这样能够通过阶梯定价来更好地满足不同经济水平地区观众的观影诉求。
而近两年多的大部分国产影片都简化了标准,将发行价格按照一线城市和其他城市两个大类来划定。此举无形中提高了三四线城市影院的定价门槛和观众进场门槛,将压力转嫁给了位于下游的影院一方。
特别是疫情发生后,很多普通人都在经济上遭遇了一定冲击,消费力不升反降。此时部分片方又将电影票的成本一下子抬高5元,加上影院服务费和票务平台服务费,导致了一部分对价格敏感的低线城市观众提前离场。
但我们也要看到,被高价电影票劝退其实并不是市场常态。如果影片质量足够好,票价稍高自然不会造成太严重的后果。
最典型的就是近两年的《唐探3》《李焕英》《水门桥》等春节档头部影片,尽管很多影院票价破百,仍出现了一票难求景象。而今年暑期档黑马《人生大事》,来到上映第三周也依旧显示出了较强市场吸引力。据灯塔专业版数据显示,《人生大事》本周一日票房为5933.52万,超过了上周一的5760.31万,实现环比逆跌。

观众对好内容的需求是一以贯之的,并不会因为票价提高门槛而放弃入场。更何况此次电影票涨价幅度其实并不大,相较于引发群嘲的雪糕“刺客”们,并不是观众无法接受的程度。即便的确有一些低线观众因此望而却步,但整体影响并不会太大。
现在的主要问题是,市场上并没有足够多新项目,像《人生大事》这样的好片子数量更是稀少,观众观影热情并不在高点。因此在这种情况下,好内容自然会在高票价的加成下票房一路走高,但品质平庸的影片也会更容易受到高发行价、高票价的负面影响。
归根结底,在物价普涨的大环境下,电影票价跟涨是必然事件,市场、行业能够左右的只有这个进程的快慢。
无论是片方、影院还是观众,都需要学会面对这样的新常态。



评论