文|新经济e线
7月6日,申万菱信基金发布申万菱信嘉乐两年持有期混合型证券投资基金基金合同不能生效的公告称,本基金于2022年1月21日经证监会证监许可【2022】181号文准予注册募集。基金于2022年4月6日开始募集,截至2022年7月5日本基金募集期限届满,本基金未能满足基金合同规定的基金备案的条件,故本基金《基金合同》不能生效。
据新经济e线了解,申万菱信嘉乐两年持有原拟任基金经理为申万菱信基金权益“一姐”付娟。公开资料表明,付娟2006年起从事金融相关工作,曾任职于上海申银万国证券研究所、农银汇理基金。其于2020年7月加入申万菱信基金,现任公司权益投资部负责人兼研究部负责人。付娟历任管理基金数量10只,现在管基金共计7只,管理规模约86亿元。
实际上,如果募集一切顺利的话,申万菱信嘉乐两年持有将成为付娟今年管理的第二只新基金。今年6月18日,同样由付娟出任基金经理的申万菱信乐融一年持有却提前结束发行并宣告成立,基金募集份额约4.02亿。
从发行窗口来看,以上两只新基金发行期也存在重叠之处。不仅如此,这两只新基金均为偏股混合型基金,业绩比较基准也完全一样,只不过持有期长短不一而已。两只基金业绩比较基准均为沪深300指数收益率*65%+中证全债指数收益率*25%+恒生指数收益率*10%。
某种程度来讲,在公司自身产品同质化竞争下,申万菱信嘉乐两年持有在发行中处于不利位置,这也导致了后面的被动局面。
募集延期无果
新经济e线注意到,由于市场反响不及预期,申万菱信嘉乐两年持有自今年4月发行以来已经历了一次募集延期。

根据原计划,该基金募集期自2022年4月6日至2022年4月25日。4月20日,公司披露了延长募集时间的公告。根据该公告,经公司与本基金托管人交通银行协商一致,决定将本基金募集时间延长至2022年7月5日,即本基金的认购截止日由2022年4月25日变更为2022年7月5日。也就是说,申万菱信嘉乐两年持有在用足了三个月的募集时间上限之后,最终仍未能如愿。
根据申万菱信嘉乐两年持有的发售公告,基金原拟最高募集规模为30亿元(不包括募集期利息),基金首次募集规模不得超过募集目标上限,若募集期投资者的认购规模超过募集规模上限,基金管理人采取末日比例配售的方式对募集规模进行控制。然而,从最终的发行结果来看,公司对于申万菱信嘉乐两年持有的发行过于乐观,不料惨被现实“打脸”。
此外,新经济e线统计发现,今年来付娟在管权益型基金整体业绩不尽人意,跑输同期业绩比较基准,同类排名普遍落后。
截至今年7月8日,付娟在管的7只基金分别包括申万菱信新经济、申万菱信乐享、申万菱信乐道三年持有、申万菱信智能汽车(A/C)、申万菱信乐同(A/C)、申万菱信双利(A/C)、申万菱信乐融一年持有(A/C)。其中,仅申万菱信双利(A/C)为偏债混合型基金。
从基金净值回报来看,申万菱信新经济年内净值回报率为-17.67%,同类排名2015/2208。基金业绩比较基准沪深300指数*85%+金融同业存款利率*15%。同期,该业绩比较基准收益率为-8.70%。申万菱信新经济为付娟加盟公司以来管理的第一只主动权益型基金,也是其在管规模最大的一只基金。
早在今年一季度末,申万菱信新经济报告期内净值表现为-21.19%,同期业绩基准表现为-12.41%。2022Q1,该基金资产净值约41.92亿元,报告期内净申购份额高达11.84亿份,较2021Q4的27.62亿份,份额增幅高达42.87%、
而申万菱信乐享、申万菱信乐道三年持有、申万菱信智能汽车(A/C)、申万菱信乐同(A/C)等4只主动权益型基金均成立于2021年。其中,申万菱信智能汽车(A/C)为股票型基金,另外三只为偏股混合型基金。
截至今年7月8日,申万菱信乐享和申万菱信乐道三年持有年内净值回报率分别为-17.57%、-18.15%。如申万菱信乐道三年持有成立一年多来,基金单位净值仍在面值以下,为0.9783元;申万菱信智能汽车A和申万菱信乐同A分别为-16.20%和-17.59%。同样,申万菱信智能汽车A成立一年多,基金单位净值也没有回到面值以上,仅录得0.9774元。
同期,以上四只基金业绩比较基准收益率分别是-7.22%、-6.79%、-16.08%、-7.42%。
可见,上述四只主动权益型基金中,除申万菱信智能汽车A净值表现基本持平以外,其余三只基金均大幅跑输同期业绩比较基准,同类排名分别为2398/2677、2434/2677、622/736、2420/2677。
董事会大换血
值得关注的是,自申万菱信基金原董事长刘郎因达法定年龄退休于去年7月1日离任一年以来,公司董事会也进行了“大换血”。

来源:基金公告
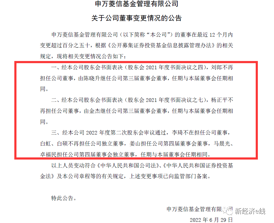
据公司今年6月29日披露的关于公司董事变更情况的公告表明,公司董事在最近12个月内变更超过百分之五十。具体而言,刘郎不再担任公司董事,由陈晓升继任公司第三届董事会董事,任期与本届董事会任期相同。作为刘郎的继任者,陈晓升曾任上海申银万国证券研究所总经理、申万宏源证券总经理助理等职。2021年6月加入申万菱信基金,现任公司党总支书记、董事长。
此外,杨正平不再担任公司董事,由金杰继任公司第三届董事会董事,任期与本届董事会任期相同。杨正平现任申万宏源证券零售客户事业部副总经理(主持工作)兼零售客户事业部经纪业务总部总经理。金杰现任申万宏源证券财富管理事业部副总经理兼运营管理部总经理。
另经公司2022年度第二次股东会审议通过,李琦不再担任公司董事,白虹、白硕不再担任公司独立董事,姜山担任公司第四届董事会董事,马晨光、卓福民担任公司第四届董事会独立董事,任期与本届董事会任期相同。
其中,李琦现任申万宏源证券资产管理事业部总经理。在此次卸任独立董事的两名高管中,白虹曾任职于中国工商银行总行、韩国釜山分行、万事达卡国际组织、FEXCO国际商务、跨界创新平台(COIN)、汉德产业促进资本,现任盟浪可持续数字科技(深圳)有限责任公司首席执行官、法定代表人;白硕曾任职于沈阳航空工程学院、北京大学、中国科学院计算技术研究所、国家计算机网络信息安全管理中心、上海证券交易所等。现任上海丹渥智能科技有限公司董事长、恒生研究院院长。
新经济e线获悉,除了董事会成员“大换血”以外,申万菱信基金今年还有王伟和张丽红两位副总经理离任。特别是王伟在今年3月15日离任副总经理之后,被降级转任为公司总经理助理一职。公开资料显示,王伟自1998年起从事金融相关工作,曾任职于申银万国证券。2003年加入申万巴黎基金筹备组,后正式加入申万菱信基金,历任市场营销总部副总监、总监,首席市场官、副总经理。
不仅如此,最近一年来,申万菱信基金旗下基金经理变动率也位居行业前列。仅今年一季度,公司就有三位基金经理离任,分别包括龚丽丽、孙琳、张文洁。其中,孙琳的任职时间超过八年。
另据Wind统计,从公司新成立产品情况来看,截至7月8日,今年新成立产品7只,募集规模仅17.30亿元。2021年全年,公司新成立基金数量16只,募集规模163.75亿元。相比之下,今年来,新基金募集规模已大幅缩水。
作为申万宏源控股子公司,自2004年1月15日成立至今,申万菱信基金资产规模仍在千亿元以下徘徊。截至今年一季度末,其规模仅722.82亿元,较去年年末的786.95亿元,下降64.13亿元,行业排名也退后至64/149。
微信号:netfin888


评论