文|青眼
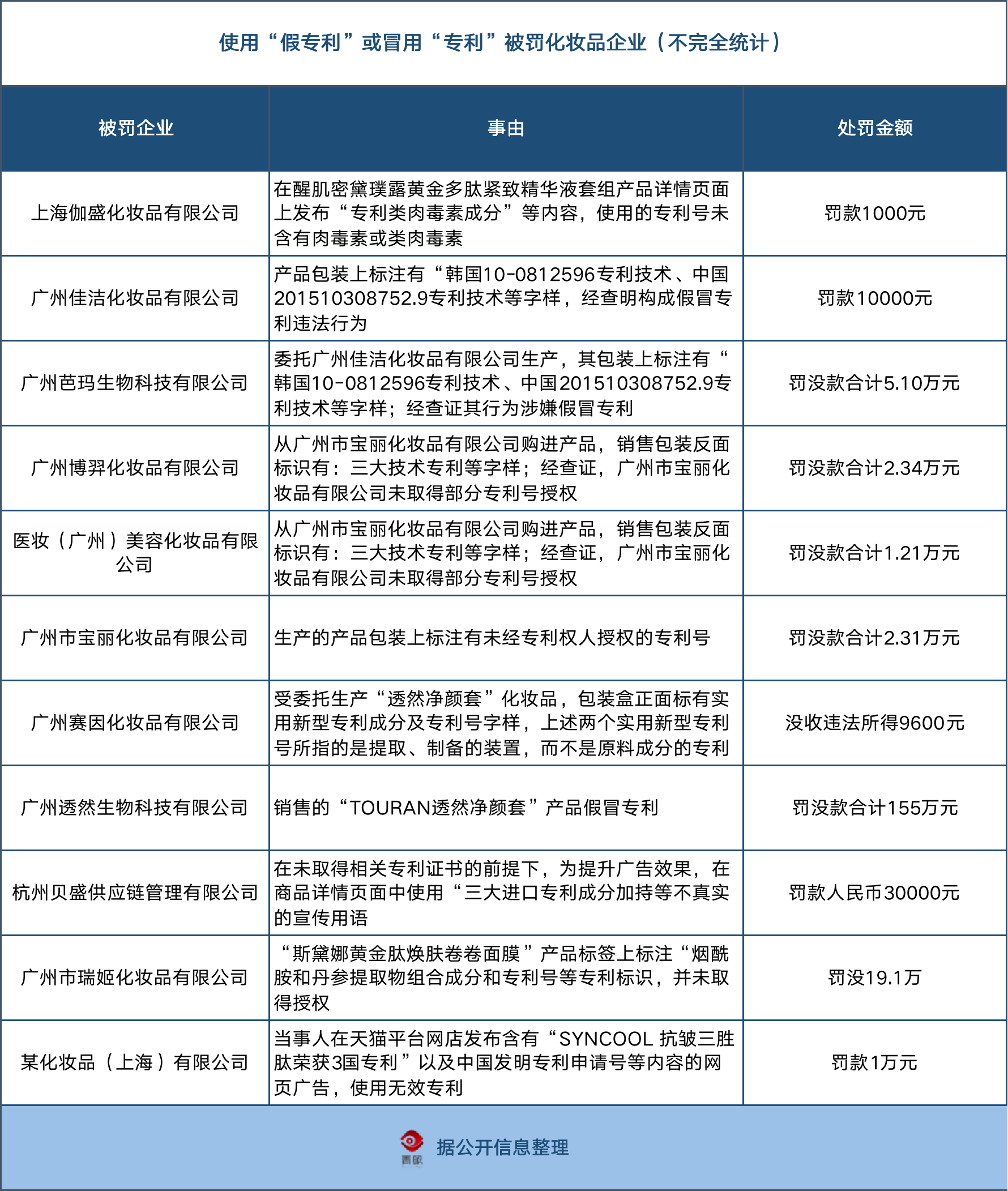
近日,青眼获悉,广州市瑞姬化妆品有限公司(下称“广州瑞姬”)被罚没19.1 万元,起因是该公司冒用巴斯夫专利。据青眼不完全统计,半年来,已有超10家化妆品企业冒用他人专利或使用无效专利,共计被罚金额达191万元。
冒用巴斯夫专利,被罚没19万
据广州市监局公布的行政处罚信息显示,广州瑞姬在未取得专利证书或专利授权的情况下,委托广州市瑞芬化妆品有限公司生产(下称“广州瑞芬”)“斯黛娜黄金肽焕肤卷卷面膜”,要求在该产品标签上标注“烟酰胺和丹参(SALVIA MIL TIORRHIZA)提取物组合成分,中国专利号:CN 106794136 A”等专利标识,并将此款产品用于销售。
至案发时,广州瑞芬共生产涉案“斯黛娜黄金肽焕肤卷卷面膜”3批次,共计18305盒。广州瑞姬共售出涉案“斯黛娜黄金肽焕肤卷卷面膜”12827盒,销售额13.41万元。案发后,广州瑞姬于2021年4月13日至2021年6月13日通知客户对涉案“斯黛娜黄金肽焕肤卷卷面膜”进行召回,共计召回涉案“斯黛娜黄金肽焕肤卷卷面膜”5559盒,向客户退款5.45万元。
广州市花都区市场监督管理局认为,广州瑞姬在未取得专利权或未被授予专利权的情况下,在其生产的“斯黛娜黄金肽焕肤卷卷面膜”标签上标注“烟酰胺和丹参(SALVIA MIL TIORRHIZA)提取物组合成分,中国专利号:CN 106794136 A”等内容,属于《专利法实施细则》第八十四条第一款第(一)项“下列行为属于专利法第六十三条规定的假冒专利的行为:(一)在未被授予专利权的产品或者其包装上标注专利标识,专利权被宣告无效后或者终止后继续在产品或者其包装上标注专利标识,或者未经许可在产品或者产品包装上标注他人的专利号”。故广州瑞姬上述行为构成假冒专利行为。
最终,广州市花都区市场监督管理局责令广州瑞姬立即停止生产销售假冒专利“斯黛娜黄金肽焕肤卷卷面膜”的行为,消除尚未售出的产品包装上的专利标识,没收违法所得7.96万元,处违法所得1.4倍罚款11.14万元。
据青眼查询,专利号“CN 106794136 A”的专利权人为巴斯夫美容护理法国公司,涉及植物丹参提取物和烟酸和/或烟酰胺的组合产品以及包含该组合产品的美容和/或营养组合物。实质审查生效时间为2017年8月15日。
而据《中华人民共和国专利法》规定,发明专利权的期限为二十年,实用新型专利权的期限为十年,外观设计专利权的期限为十五年,均自申请日起计算。显然,巴斯夫的专利未到期、也未授权给广州瑞姬。
值得注意的是,广州瑞姬成立于2014年,代表品牌是“斯黛娜STEGNER”,主要聚焦功效护肤,其在京东开设旗舰店,粉丝仅7000余人。
工厂、品牌方双双被罚
据青眼不完全统计,2021年末至今已有超10家企业生产、销售假冒专利产品而遭到行政处罚。处罚金额共计191万元,其中60%以上案件,委托方、受托方均因假冒专利双双被处罚。

譬如广州市宝丽化妆品有限公司(下称“广州宝丽”)与广州博羿化妆品有限公司(下称“广州博羿”)、医妆(广州)美容化妆品有限公司(下称“(医妆)广州”)均构成假冒专利行为。据行政处罚决定书显示,广州宝丽在其生产的“It’s new新生机多肽活性面膜”上标注其它未经授权的专利号。上述产品共生产6434盒,销售6410盒。
其中销售给广州博羿4310盒,销售总额为6465元,销售给医妆(广州)2100盒,销售总额为3150元。
最终广州宝丽被广州市白云区市场监督管理局处以罚款13461元,没收违法所得9615元;广州博羿被没收违法所得21240.9元,罚款人民币2124.09元;医妆(广州)被没收违法所得11034元;罚款人民币1103.4元;三家公司均被责令停止销售假冒专利的违法行为。
另外,广州赛因化妆品有限公司与广州透然生物科技有限公司、广州佳洁化妆品有限公司与广州芭玛生物科技有限公司也是如此。在上述案例中,被委托生产的工厂在生产的化妆品产品上标注了未被授权的专利申请号,并进行销售假冒专利产品,工厂和委托生产的化妆品企业,均构成假冒专利行为。
值得一提的是,上述案例中,广州透然生物科技有限公司被处罚金额最大。据行政处罚决定书披露,其“TOURAN透然净颜套”内含的单品“透然靓肤液”检出标签/备案凭证未标识的成分水杨酸,同时PH值不符合规定,加上委托生产销售的“TOURAN透然净颜套”产品,包装盒正面标有“实用新型专利成分:獐芽菜提取物、龙胆根提取物和其专利号字样,上述两个实用新型专利号所指的是提取、制备的装置,而不是原料成分的专利,属于假冒专利行为,综上,广州市白云区市场监督管理局决定对当事人的上述违法行为并案处理合并处罚款152万元,罚没款合计155万元。
青眼注意到,广州芭玛生物科技有限公司多次“犯规”。其委托广州佳洁化妆品有限公司生产“obo小分子生物多肽修护套盒”,其包装上标注有“韩国专利技术、中国专利技术”等字样被罚。
经核实,其中国申请号的申请人均为广州艾玫格生物科技有限公司,以上专利均未获国家知识产权局批准。
此外,广州芭玛生物科技有限公司自香港芭玛国际股份有限公司处购进“obo男士水能舒润精华乳”产品,其包装上带有“发明专利成分:富勒烯专利号”字样;委托惠州市宝姿生物科技有限公司生产“obo香氛奶泡慕斯沐浴露(升级浓密型)黑色诱惑等六款产品包装上带有“专利原料:刺山柑果提取物专利号等字样”,均是假冒专利。
“这种(生产销售假冒专利产品)的事,肯定有一方主动去做的。毕竟没有哪个品牌会冒这个险;所以这样的做法更多是在一些特殊渠道,更多的是快速卖货的方式。”某工厂相关负责人表示,正规工厂在接受委托方生产时,也会查验委托方的相关资质和被委托产品的专利证书等合法证件。
广东柏亚化妆品有限公司研发总监施昌松表示,委托方和受托方双罚说明国家在知识产权上正在加大处罚,也是为了给行业警示,不仅要关注品牌,也要关注品牌背后的代工厂,将知识产权保护上升到一个新高度。
专蹭专利名气,靠其背书带货
综上不难发现,被这些化妆品企业“盯上”的基本上都是“成分、原料”专利,如巴斯夫烟酰胺和丹参提取物组合成分、富勒烯专利成分等。
有化妆品行业人士透露,成分、原料专利算发明专利,其申请步骤为:受理、初审、公开、实审、授权或驳回;发明专利的申报周期需要1至3年;时间、金钱成本太高,一般想赚快钱的品牌等不了。
上述工厂相关负责人认为,“现在直播里很多白牌化妆品,没有市场影响力,只有通过这些背书宣称找到差异。”
青眼发现,在直播平台上较为火爆的白牌化妆品在销售页面普遍都有专利证书露出,标注了国家专利号并宣称有XX专利成分。值得注意的是,不少白牌化妆品在宣传时也故意将“专利技术”与“专利成分”混淆。
譬如某护肤品牌抖音官方旗舰店宣称其一款精华露使用了中国发明专利成分,但根据其专利号,青眼通过查证,发现该专利是一种提取燕麦麸皮中β-葡聚糖的方法。“这就有点问题了,制备技术和成分专利混为一谈,误导消费者。另外还要看这个发明专利是不是应用技术,如果是应用技术,要看产品整个的配方体系是不是符合该技术的应用范畴。否则,也是属于虚假宣称。”有资深研发工程师如此表示。
“专利成分≠专利技术,完全是两回事。”有行业人士解释,比如葡聚糖早就有了,他只是找了一种与别人不同的提取方法专利而已,这样宣称也是属于假冒专利。
为什么会频繁出现冒用专利的情况?一位不愿具名的行业人士告诉青眼,像一些跨国企业,他们很少进行专利授权,这也是其技术壁垒,因为专利授权需要一定的数据支撑(如原料企业会有销量要求),而往往这些企业又达不到他们的要求,才会出现所谓的冒用、套用专利证书的问题,以此博取市场销售利益最大化。
同时,近年来,“功效护肤”赛道逐渐升温,大量新品牌从线上渠道涌现,功效护肤市场规模不断扩大。对于功效护肤品牌来说,核心技术或专利成分是产品力的重要支撑,因此“独家专利”成为不少功效品牌常用的宣传点。
上述人士表示,专利意味着核心技术或者差异化,有专利的产品说明在原料和技术应用上做了很多的差异化测试和研究,这也是市场比较在意的地方。
然而,为了凸显产品“功效”,不少企业在“专利”上弄虚作假,投机取巧,未取得相关专利,却对外宣称有专利成分加持。
对于这类现象,国家市场监督管理总局曾强调,针对侵权假冒高发的重点领域、重点区域,市场监管总局持续组织开展知识产权执法行动,依法严厉打击商标侵权、假冒专利等违法行为。
作为化妆品产业最为集中的地区之一,广州市市场监管局也制定了《加强品牌建设十三条措施》(以下简称《措施》),实施专利和商标维权资助,降低企业维权成本。进一步扩大专利维权的范围和资助金额,专利维权最高资助100万元,商标维权最高资助20万元。
正如上述行业人士所言,冒用专利,这也会涉及到虚假宣称的问题,这应该引起行业的警醒,因为知识产权是一个品牌和企业的“核心”资产。而随着监管执法部门对假冒专利等违法行为打击力度逐步加大,白牌傍“专利”的路子,已经行不通了。


评论