文|迈点
行业动态总结
1、文旅业发展总况:6月各地文旅市场加速升温走热,伴随疫情控制文旅业有望持续回暖
6月1日上海宣布将逐步恢复开放文旅场所,并有序开放室外景区,吹响6月全国文旅业复苏号角。文化和旅游部数据显示:2022年端午节假期,全国国内旅游出游7961.0万人次,同比下降10.7%,恢复至2019年同期的86.8%;实现国内旅游收入258.2亿元,同比下降12.2%,恢复至2019年同期的65.6%。携程数据显示:端午假期首日国内露营产品预订量较五一首日增长68%,部分旅游业态的恢复进展已超过2019年同期水平。另外在6月的父亲节、毕业游、“618”期间,各线上线下文旅服务商为暑期旅游旺季恢复发力产品促销,携程618年中狂欢活动聚集了数个酒店品牌、网红景区的旅游产品,覆盖杭州、成都、桂林、三亚等约40座热门旅游城市;飞猪在商品的丰富度、体验深度上做了进一步提升,部分商品折扣低至6折。途牛数据显示:随着跨省游“熔断”机制的调整以及在亲子度假、毕业旅行等出游需求的加持下,旅游市场呈现了较为快速的复苏态势,端午假期之后,长线游、跟团游等迎来了一波预订热潮。因此,6月整体来看,跨省游加速升温、乡村民宿及特色酒店更受欢迎、微度假及露营持续走热。随着疫情形势好转以及防控措施常态化,国内文旅消费的需求与潜力依然旺盛,旅游行业有望持续回暖。

资料来源:网络资料,迈点研究院整理
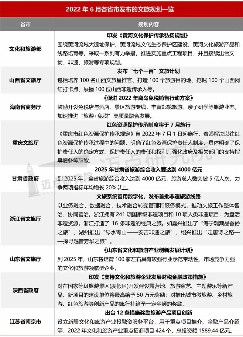
2、各地文旅项目发展:各省市多措并举支持文旅市场主体高质量发展,多地文旅项目开工助力复苏
6月29日,文化和旅游部加力推动各项纾困扶持政策落地落实,组织各地为文化和旅游企业提供政策精准对接服务,总结推广经验做法和创新举措,并加强相关政策储备。包括:进一步加大金融定向支持力度,与人民银行、银保监会等部门密切合作,不断完善对文化和旅游企业的信贷供给体系,为文化和旅游企业提供差异化金融服务,为行业恢复发展添劲加力。促进文化和旅游市场加快恢复,将组织实施文化和旅游消费促进计划,深入开展国内旅游宣传推广活动,并进一步发挥重点节庆会展的带动作用,提升旅游企业和行业信心。除去文旅部发布纾困支持政策外,6月各省市多措并举支持文旅康养市场主体补短板、强弱项、促发展,进一步激发文旅康养市场主体活力和发展内生动力,撬动更多社会资本积极参与投资文旅康养项目,推动文旅康养产业全方位高质量发展。

资料来源:网络资料,迈点研究院整理

资料来源:网络资料,迈点研究院整理
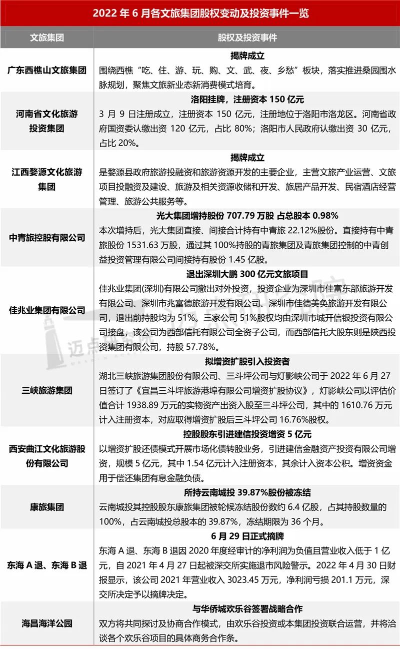
3、文旅集团投融资动态:揭牌成立、增资扩股、退市冻结等,文旅集团发力投融资项目全面统筹
迈点研究院通过梳理各文旅集团融资动态、股权变动和投资事件可以发现,第一类为各地整合文旅资源,挂牌成立新的文旅集团,如广东西樵山文旅集团、河南省文化旅游投资集团和江西婺源文化旅游集团,经营文旅产业运营、文旅项目投融资及建设开发、旅游住宿服务等。第二类为增资扩股引入投资者,为日后的扩张积蓄力量,如中青旅控股有限公司、三峡旅游集团和西安曲江文化旅游股份有限公司。第三类为因为资金不足、资不抵债,或者发展方向转型无力继续经营生产,选择退市或者退出相关项目,如东海A退、东海B退和佳兆业集团。因此,在经济下行、资本市场去杠杆、疫情冲击背景下,文旅集团在投融资时,首先要根据项目所处的阶段,以及自身所拥有的资产和资源,选择适合自身的融资路径,并做好全面统筹,按计划有序实施。随着金融市场收紧,融资难成为制约文旅集团发展的普遍问题,资产证券化、融资租赁等新兴融资模式逐渐走入文旅企业的视野。如重庆武隆喀斯特旅游景区也成为首单在市场上公开表态发行公募REITs的国家5A级旅游景区,若成功发行,对于后续景区基础设施公募REIts的发行将具有较强的示范和指导作用。

资料来源:网络资料,迈点研究院整理

资料来源:网络资料,迈点研究院整理
02 百强榜单及分析
6月,携程集团、华侨城集团和曲江文旅位列前三甲,另有西域旅游、康旅集团、中国旅游集团、中国东方演艺集团、中免集团、银基文旅集团和复星旅文进入榜单前十。6月100强榜单中,共有37家文旅集团品牌排名环比上升,37家文旅集团品牌排名环比下降,7家文旅集团品牌排名没有发生变化。17个酒店品牌新晋百强榜单,分别为:榆林文旅公司、青岛城运文旅集团、景尚旅业集团、万旅集团、海旅集团、共振文旅集团、西咸文旅集团、西宁文旅公司、开元旅业集团、新疆铁路旅游发展集团、西湖文旅集团、北海旅游集团、黄山旅游集团、长白山旅游股份、临沂文旅集团、湖南日报文旅集团和潍坊滨海旅游集团。另外,6月新增监测2家文旅集团进入百强榜单,为横店集团和大丰实业。

数据来源:迈点研究院
经迈点研究院监测,6月所有监测的文旅集团中MBI指数的均值为33.41,整体文旅集团品牌指数环比上升4.67%,TOP100品牌指数均值为125.84,环比上升10.19%;从2022年的月度文旅集团品牌指数来看,数继续呈现快速上扬势头。国内疫情防控形势总体向好,跨省游加跟团游有序复苏、行程码星号取消并调整为7天、旅游专列恢复、“熔断机制”降为区县一级,旅游市场信心持续提振,相关领域内文旅集团的景气度逐步恢复,来满足和呼应消费者对于高品质旅游体验的需求,暑期旅游市场或将迎来今年旅游市场的复苏高潮。

数据来源:迈点研究院
03 文旅集团细分榜单
1、文旅集团类型指数与细分榜单
1)文旅集团类型分布与品牌指数
在各类型文旅集团分布情况中,上榜文旅集团有43%为地方国有文旅企业,七成为国有资本,与上月相比,百强文旅集团中,民营企业上榜数量小幅上升。百强榜单MBI指数均值为191.34,地方国有文旅企业、民营产业服务企业、民营投资公司和民营项目公司均未达到均值;超越均值的为大型央企、大型民营企业和省市级文旅集团。在各类型文旅集团MBI指数中相比上月,地方国有文旅企业上升幅度最大,增幅为22.08%%。其次为大型央企、民营产业服务企业和省市级文旅集团,上升幅度分别为8.08%、7.44%和3.54%;剩余类型集团指数呈现下降态势,大型民营企业,下降幅度为0.20%。民营项目公司和民营投资公司下降幅度分别达到28.44%和11.99%。
后疫情时期,为抢占复苏蝶变的新风口以及转型发展,文旅集团的业务不断扩张,新业务不断涌现,集团化运作将成为有效壮大核心业务的重要路径。国有集团正在扩大对旅游资产的投资和控制,并涉足文旅行业的多个细分领域,开始将发展方向由资产转向质量,提升品牌、重塑质量成为文旅集团发展的重要标准。在全域旅游背景下,国有文旅集团成为旅游综合开发的重要抓手,承载着旅游资源整合、旅游产业发展、旅游项目开发及旅游基础设施与公共服务设施建设等功能。如华侨城集团,发展不仅仅局限于单一的旅游项目,而是囊括了景区、博物馆、文化艺术场馆、特色小镇、美丽乡村综合项目、主题酒店、旅行社、旅游交通公司、文旅科技设备制造公司等与旅游相关的产业。而民营文旅集团通过激烈的市场竞争不断强化其优势,积极进行跨界创新和产品研发。如携程集团在一季度继续强化内功、灵活应变,在纵深推进国内产品、服务和业务效率的同时,把握海外积极信号,加快国际化进程。

数据来源:迈点研究院
2)文旅集团类型细分榜单


数据来源:迈点研究院
2、文旅集团区域指数与细分榜单
1)文旅集团区域分布与品牌指数
2022年6月百强榜单区域文旅集团分布中,全国品牌和华东品牌数量最多,分别有33和23家文旅集团进入百强榜单;其次是西北品牌,有14家。从各区域文旅集团品牌指数来看,全国性文旅集团以绝对性的优势领先,其次分别为西北、西南、华北、华南、华东、华中和东北。各区域品牌指数平均值为154.54,全国性品牌、西北品牌、西南品牌高于平均值,其他区域品牌均低于平均值。与上月相比,除华中外,各区域文旅集团品牌指数均实现较大幅度上升,其中,上升幅度最大的为华北区域文旅集团(79.50%),其次为华东(31.22%)、西北(8.49%)、西南(7.47%)、全国(5.79%),华南文旅集团上升幅度最小,为3.69%。
不同的文旅集团立足区域发展模式和资源禀赋,以此来培育出集团特有的核心竞争力。随着文旅融合的深度推进,各地文旅集团需基于区域发战略探索形成独特模式,品牌影响力不断升级。如浙旅投集团,找准其全域旅游投资运营商和旅游全产业链创新引领者的定位,着力发展目际旅游度假区、旅游特色小镇、乡村综合生活体、康养综合体四种业态,形成了集团创新协同发展模式。山西文旅集团成立于2017年8月,以山西省文旅全产业链布局为导向,形成了“景区运营、酒店管理、智慧旅游、康养产业、综合能源、海外园区、产融结合、资产管理”八个板块协同发展的产业格局,“山西文旅”品牌影响力、美誉度、贡献度日益提升。

数据来源:迈点研究院
3、文旅集团区域细分榜单


数据来源:迈点研究院
04 品牌指数分析
1.主流指数
从主流指数均值来看,6月整体文旅集团品牌主流指数均值为5.71,环比上升25.49%;TOP100文旅集团品牌主流指数均值为37.21,环比上升33.46%。6月文旅集团主流媒体关注度前十的是携程集团、华侨城集团、西域旅游、中免集团、曲江文旅、中国东方演艺集团、康旅集团、复星旅文、银基文旅集团和中国青旅集团。
其中,携程集团主流指数为200.25,品牌6月在主流媒体发布和报道的相关内容包括订单量激增、2022年1季度财报、乡村振兴和战略合作等。第一,财报显示,2022年第一季度,携程集团净营业收入为41亿元,经调整EBITDA(税息折旧及摊销前利润)9100万元,整体业绩表现超过市场预期。受开年以来及3月中下旬疫情波动影响,携程集团国内业务承压严重。从主营业务来看,今年一季度,携程住宿预订收入15亿元,交通票务收入17亿元,旅游度假业务收入1.24亿元,商旅管理业务收入2.22亿元。第二,随着国内疫情得到有效控制,国内旅游业正迎来加速回暖,6月底携程华南地区的酒店预订量在最近一个月已经超过了2019年同期水平。6月中下旬的两周,携程国内酒店预订量也超过2019年水平。第三,携程集团2021年启动“乡村旅游振兴”战略,提升乡村目的地住宿体验的携程度假农庄是其项目重点。农庄分自营和联营模式,品质、内部设施等都参照五星级标准,选址在自然资源丰富、交通条件便利的旅游景区附近,6月初,携程度假农庄第9家宣布落地广西阳朔,并于端午节前挂牌营业。

数据来源:迈点研究院
2、大众指数
从大众指数均值来看,6月整体文旅集团品牌大众指数均值为8.64,环比上升9.37%;TOP100文旅集团品牌大众指数均值为57.31,环比上升14.78%。6月文旅集团大众媒体关注度前十的是携程集团、西域旅游、华侨城集团、曲江文旅、康旅集团、锋尚文化、银基文旅集团、中国旅游集团、中免集团和复星旅文。
其中,大众关注文旅集团品牌聚焦于复星旅文等集团,大众指数环比增长率为28.57%。复星旅文6月因为全球化布局发力和暑期营销,受到大众媒体关注。第一,复星旅文凭借全球业务的强势反弹及疫情期间未曾间断的布局,加速推动企业发展重回增长轨道。继于4月宣布2022年第一季度利润转正以来,复星旅文旗下Club Med、Thomas Cook、Casa Cook等国际品牌积极把握全球旅业复苏机遇,业务进展显著。第二,复星旅文·三亚亚特兰蒂斯携手复星旅文旗下众多品牌,开启“2022亚特兰蒂斯·超级暑假”,引领当地旅游业,率先拉开暑期旅游市场的帷幕。首届亚特兰蒂斯超级暑假涵盖5大主题活动,以三亚·亚特兰蒂斯夏季标志项目水世界夜场嘉年华为核心,同时为广大市民、游客呈现C秀、美人鱼潜水及拍摄、Shallwe亲子艺术节及亚特兰蒂斯夏令营等项目。第三,6月29日,复星旅游文化集团披露报表,已根据股份奖励计划发行约50.39万股股份,占有关股份发行前现有已发行股份数目0.0407%。

数据来源:迈点研究院
3、行业指数
从行业指数均值来看,6月整体文旅集团品牌行业指数均值为7.36,环比下降10.13%;TOP100文旅集团品牌行业指数均值为47.75,环比下降0.83%。6月文旅集团行业关注度前十的是携程集团、华侨城集团、中国旅游集团、西域旅游、中国东方演艺集团、锦江国际集团、曲江文旅、康旅集团、中免集团和银基文旅集团。
其中,行业关注品牌聚焦于西域旅游等集团,行业指数环比增长率为122.11%。西域旅游成立于2001年1月18日,是经新疆维吾尔自治区人民政府批准设立的新疆首家旅游开发股份制企业。公司注册资本15500万元,经营区域包含世界自然遗产地、国家5A级风景名胜区——天山天池景区;国家4A级风景名胜区——吐鲁番火焰山;国家4A级风景名胜区——伊犁解忧公主薰衣草园景区;国家3A级风景区——五彩湾温泉景区。6月,新疆旅游市场快速升温,带动西域旅游盈利持续向好。第一,随着疫情防控形势逐渐好转,自6月下旬国内跨省团队游陆续放开,各地出行政策不断宽松,国内旅游行业逐步恢复。6月28日,西域旅游发布涨停公告,除国家疫情政策之外,公司内外部经营环境未发生重大变化。第二,铁路部门在6月28日、29日先后开行两列南北疆环游专列,7月还将开行多列南北疆环游专列及两列“新东方快车”旅游列车。民航方面,新疆民航增投多条旅游航线,推出9条旅游精品包机航线,南航新疆分公司特别加密乌鲁木齐至广州、西安、成都等国内热门目的地航班密度。第三,为进一步拉动旅游消费,新疆鼓励各地出台“引客入疆”奖补政策,鼓励各援疆前方指挥部开展“游客送疆”活动,吸引疆外游客。

数据来源:迈点研究院
4、运营指数
从运营指数均值来看,6月整体文旅集团品牌运营指数均值为13.27,环比上升4.00%;TOP100文旅集团品牌运营指数均值为49.07,环比上升2.92%。6月文旅集团运营指数前十的是华侨城集团、凯撒旅业、首旅集团、广西旅游发展集团、菏泽文旅集团、携程集团、中国东方演艺集团、长隆集团、山东文旅集团和横店集团。
其中,华侨城集团运营指数环为110.12,6月,华侨城集团因数字化发展、文旅REITs探索和战略合作收获积极运营效果。第一,通过升级消费互联网,打造花橙旅游、花小橙APP、文旅轻资产运营管理平台,数字化新基建搭建专属云和数据湖,建设支付、会员、营销、产品四大统一平台,完成全集团超6000万用户数据汇集,借助AR、VR、MR 等“元宇宙”的新技术,聚焦数字孪生、虚实场景结合的方向,探索打造线上线下相结合的虚拟乐园和“智慧剧场”等平台化互联网产品。第二,华侨城密切关注公募REITs政策变化趋势及落地情况,2019年公司旗下子公司上海华侨城置地就出租公寓做了资产证券计划。集团通过持续研究、跟踪关注、认真准备,在将来条件具备、时机成熟时推出自身成功的REITs产品,并能够继续为行业发展发挥引领性作用。第三, 6月21日,海昌海洋公园控股有限公司公布与华侨城欢乐谷签署战略合作。双方将从零售业务等方面开展合作,欢乐谷将向海昌海洋公园同时开放旗下八个欢乐谷项目,引入海昌海洋公园奥特曼超级能量站项目;海昌海洋公园负责提供标准化的奥特曼超级能量站产品和商品,为游客提供高质量的主题公园游园体验。

数据来源:迈点研究院
05 榜单数据说明
“2022年6月文旅集团品牌100强榜单”数据来源于迈点品牌指数MBI,根据6月迈点品牌指数MBI的735个文旅集团数据汇总统计而成。具体说明如下:
1.文旅集团品牌指数
迈点品牌指数MBI(文旅集团品牌部分)是由迈点研究院独家发布,用以反映一段时期内品牌在互联网和移动互联网的影响力的指标数据,可为企业及行业相关人士分析集团品牌影响力提供参考。
监测对象1:国有文旅集团(大型央企、省市级文旅集团、地方国有文旅企业)
监测对象2:民营文旅企业(大型民营企业、民营投资公司、民营项目公司、民营产业服务企业)
迈点品牌指数MBI(文旅集团品牌部分)主要从主流指数、大众指数、行业指数和运营指数4个维度分析品牌在互联网和移动互联网的影响力。这是迈点研究院自主开发的“迈点品牌指数监测系统” Meadin Brand Index Monitoring System(MBIMS)提供的一项免费数据分析服务。
计算公式:MBI=a*OI+b*MI+c*II+d*WI
注:MBI,指某品牌的迈点品牌指数 MBI 数据;a、b、c、d,指系统中的加权系数;OI(Official Media Index),指主流指数;MI(Mass Media Index),指大众指数;II(Industry Media Index),指行业指数;WI(We-Media Index),指运营指数。
注意:企业或个人可参照品牌指数数据对品牌发展进行监测和预测,但迈点品牌指数 MBI不能与其品牌经营完全等同。
(1)主流指数(OI):一段时期内,全国及地方官方主流媒体报道中与品牌关键词相关的正面新闻数量,如人民日报、新华社、央视网等。
(2)大众指数(MI):一段时期内,社会化大众媒体报道中与品牌关键词相关的正面新闻数量,如腾讯、新浪、搜狐、网易等。
(3)行业指数(II):一段时期内,旅游、财经媒体报道中与品牌关键词相关的正面新闻数量,如中国旅游报、迈点网、第一财经日报等。
(4)运营指数(WI):一段时期内,品牌在互联网和移动互联网的自运营情况,如微信、微博、抖音、小红书等。
2. 统计时间:2022年 6月 1 日 – 6月 30日
3. 监测范围:国内文旅集团
基于百人团队的全时监测、超千种维度的数据抓取、5轮层层精校与自我审核,迈点品牌指数MBI最终得以化繁为简,将繁杂的数据表象精炼为客观指数并加以呈现。历经10年有余的数据积淀与深耕,迈点品牌指数MBI也日益成为洞察行业品牌发展变化的风向标。


评论