记者|张晓云
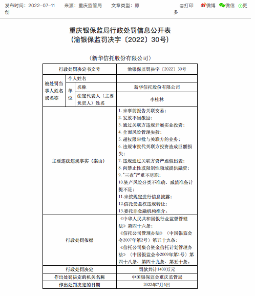
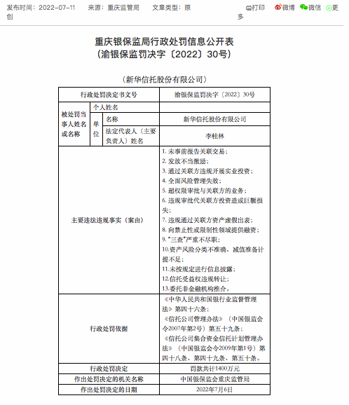
7月11日,银保监会官网信息显示,新华信托因存在未事前报告关联交易、发放不当激励、通过关联方违规开展实业投资等13项主要违法事实,被银保监会重庆监管局罚款1400万元,包括其董事长、总经理、首席风险官等16名相关负责人被罚。
具体来看,新华信托的主要违规包括:未事前报告关联交易;发放不当激励;通过关联方违规开展实业投资;全面风险管理失效;超权限审批与关联方的业务;违规审批代关联方投资造成巨额损失;违规通过关联方资产虚假出表;向禁止性或限制性领域提供融资;“三查”严重不尽职;资产风险分类不准确、减值准备计提不足;未按规定进行信息披露;信托受益权违规转让;委托非金融机构推介。
依据《中华人民共和国银行业监督管理法》第四十六条、《信托公司管理办法》(中国银监会令2007年第2号)第五十九条、《信托公司集合资金信托计划管理办法》(中国银监会令2009年第1号)第四十八条、第四十九条、第五十条,重庆银保监局对其罚款共计1400万元。

与此同时,包括其原董事长李桂林、总经理项琥、副总经理胡立新、首席风险官张立文等16名相关负责人被处罚。
其中,常坡、王一卉、田罡、赵暖、胡雪松、张策、沈欣、李荻、张立文被给予警告;徐润环、李桂林、张继青分别被警告并罚款5万元;王爱红、杨桐被禁止终身从事银行业工作;项琥被取消高管任职资格3年。

同时,因违规为银行提供通道业务,新华信托被罚款50万元;胡立新被警告。
此前7月6日,新华信托刚获得银保监会批复同意依法进入破产程序。
7月6日,银保监会官网发布《中国银保监会关于新华信托股份有限公司破产的批复》,于6月16日作出批复:同意新华信托依法进入破产程序,要求该公司应严格按照有关法律法规要求开展后续工作,如遇重大情况,及时向银保监会报告。
公开资料显示,新华信托成立于1998年4月20日,是由中国银行保险监督管理委员会重庆监管局核发《中华人民共和国金融许可证》的非银行金融机构,注册地为重庆市江北区创富路3号1幢1层、5层至13层,注册资本为人民币42亿元,业务主要包括资金信托、动产信托、不动产信托、有价证券信托、财产权信托等。
2020年7月17日,银保监会发布重要公告称,鉴于新时代信托、新华信托触发了《中华人民共和国银行业监督管理法》第三十八条和《信托公司管理办法》第五十五条规定的接管条件,为保护保险活动当事人、信托当事人合法权益,维护社会公共利益,银保监会决定对这两家机构实施接管。接管期限,自2020年7月17日起至2021年7月16日止,可依法适当延长。



评论