文|文化产业新闻 南星
近年来,腾讯爱奇艺优酷(以下简称爱优腾)等长视频平台因影视剧“二创”的版权问题曾多次向短视频发起攻击,然而不到一年时间,双方就从曾经的针锋相对,走向了现在的握手言和。
7月19日爱奇艺宣布与抖音集团正式达成合作,二者未来将围绕长视频内容的二次创作与推广等方面进行探索。

作为长、短视频行业发展的头部平台,爱奇艺与抖音的合作引发业界各行业的高度关注,二者的合作打破了原有长短视频相互竞争的局面,或许未来将带动国内长短视频平台合作共赢,开启二者合力发展的新生态格局。
长视频平台具有丰富的优质内容储备和强娱乐性等属性,而短视频传播速度广、流量效应高,二者的有机整合,未来将进一步完善影视内容的营销传播和短视频娱乐内容的内在要求,描绘出更加广阔的发展蓝图。
据了解,目前国内其他头部长短视频也曾积极推进版权合作中,今年3月17日,抖音宣布与搜狐达成合作,获搜狐全部自制影视作品二次创作权益。3个月后,快手宣布就乐视独家的自制内容与乐视达成二创相关授权合作。由此可见,长短视频合作已成为市场发展不可逆转的趋势。

长短视频平台从针锋相对到握手言和
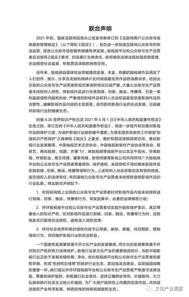
早在2021年4月9日,15家影视行业协会、53家影视公司、5大长视频平台及影视行业协会发布了关于保护影视版权的《联合声明》,呼吁广大短视频平台要尊重原创、保护版权,且若未经长视频平台版权方授权,不得对相关影视作品进行剪辑、切条、搬运和传播等。联合声明的发布便拉开了长视频围剿短视频的序幕。

随后短视频平台也展开了对纯搬运影视账号的清理活动,抖音发布了“违规账号及内容的处罚通告”,对明显侵权的搬运账号进行规范处理。
5月28日,爱优腾三家几乎在同一时间谴责B站不尊重知识版权、公然盗版等行为。《老友记重聚特辑》上线发布仅几小时,就有完整正片和大量卡顿、剪辑等视频在B站同步上线。

据声明称,爱优腾三方是该剧在中国大陆地区主要的版权授权方和传播权益方,但B站却推出了大量盗版视频,严重损害了创作者以及版权方的正当权益。三方也呼吁行业和社会共同抵制这种侵权行为,营造尊重创作者、尊重版权、尊重规则的社会环境。

在今年全国两会期间,全国政协委员、导演刘家成也指出不反对短视频,但反对短视频侵权,短视频二创应在已授权的前提下再使用,各方都需共同协商二度创作授权相关规定和条约。

除了在网络上的唇枪舌战,长短视频也曾多次运用法律武器维护各自的权益。如腾讯曾因抖音未经授权剪切搬运传播热播剧《扫黑风暴》以侵犯著作权及不正当竞争为案由,将抖音诉至北京知识产权法院,并向抖音索赔1亿元。

在长短视频平台互相倾轧多年后,形势终于在今年出现反转,今年3月,抖音与搜狐达成版权二创合作,长短视频便也正式开启了“破冰之旅”。
抖音获得搜狐全部自制影视作品和综艺节目的二创授权,抖音平台及用户可对《法医秦明》、《匆匆那年》等平台独播或自制的热门影视作品进行5分钟以内的剪辑、编排或改编。
据数据统计,截止到7月19日,抖音关于#法医秦明#的话题播放量最高达36.3次,#匆匆那年#的话题播放量最高达32.4次,《法医秦明》的作者秦明在微博上也曾表示希望长短视频的合作能让经典的作品得到重生,未来诞生更多优秀的作品。

易观千帆视频行业用户洞察数据也显示,今年5月份,由于疫情缓解,爱优腾三大头部长视频平台使用用户普遍下降,但搜狐视频的月平台活跃用户却出现环比增长。这里面或多或少有短视频引流的因素。
而腾讯与视频号“一长一短”今年早已协同已久,近几个月推出的《梦华录》联合营销也是层出不穷。

爱奇艺观察到这一形势,在有了抖音与搜狐、腾讯与视频号的“破冰之旅”后,与抖音的“融冰之旅”便也就顺理成章了。
依据合作,爱奇艺指出未来抖音集团下的抖音、西瓜视频、今日头条等平台用户都可以对其内容资产中拥有信息网络传播权及转授权的长视频内容进行短视频二次创作,包括“迷雾剧场”“恋恋剧场”等诸多的自制或独播的优质剧目,双方也对短视频二创的解说、混剪、拆条等形态做了具体的条约约定,未来将共同推动长视频内容知识产权使用的规范化,尊重和守护双方的权益,共同维护健康的版权环境。
爱奇艺的创始人龚宇指出,这次双方的合作以尊重和保护知识产权为前提,共同探索合作双赢的新渠道,具有里程碑意义。此番长短视频的携手,不仅是长视频方追求版权保护漫漫求索路的“阶段性胜利”,也意味着一条全新的、“双向共赢”之路正缓缓铺开。
长短视频合作:二者未来发展的不二选择
长视频注重场景式和沉浸感,而短视频注重新奇感和吸引力,这印证了二者完全可以相互配合,合作共赢。但长短视频合作究竟如何双向赋能呢?
短视频助力长视频导流,增加收益
长视频平台一直以来的发展逻辑是创作优质内容,创意宣传吸引更多流量。而爱奇艺为避免版权大战,推出迷雾剧场、恋恋剧场等品牌剧场。

然而,不管是如何的品牌创新,长视频平台流量已经达到饱和状态,从各长视频平台会员增速就可得知,且根据2019年爱奇艺发布的三季度财报,爱奇艺三季度营收73.97亿元,同比增长7%,付费会员人数1.058亿,同比增长31%,环比仅增长约5.7%。相比2018年各季度营收近50%、付费会员70%左右的同比增幅,2019年爱奇艺会员的增速明显放缓。

而根据腾讯2019年中报披露的数据,腾讯视频截止6月30日的付费会员数达到9690万人,相比2018年末增加790万人,而2018年相比2017年增加了3300万个付费会员,达到8900万。今年腾讯视频付费会员数同比增长1%,环比下降4%,再加上近期各平台调高会员价格,可预测长视频平台会员总量将触及天花板,进入存量市场。
因此如果能与国内头部短视频合作联手,势必能在流量上有所突破,吸引更多流量,从而增加盈利,提高经济效益。
以爱奇艺与抖音合作为例,在抖音发布的官方信息中提到,希望能通过创作者的才华和潜力,挖掘长视频背后的内涵与意义,赋予长视频更多的研究价值,让更多人了到爱奇艺优秀的影视作品,这在一定程度上为爱奇艺引流,吸引了更多受众者的注意。
除此之外,与抖音合作,爱奇艺还可以获得一笔可观的版权费用,成为爱奇艺盈利的一部分。
在今年一季度,爱奇艺实现盈利1.62亿,是爱奇艺成立以来,首次单季度实现盈利。

短视频催进影视宣发,提高新剧影响力
往年长视频平台宣传新剧大都通过微博热搜官宣、明星效应带动进行预热,扩大影视剧宣传力度和影响力。而与短视频平台合作后,可以通过对影视作品的二创,比如5分钟剪辑编排与改编,直接引起用户注意和刺激用户观看。
《前任3:再见前任》通过各类视频号、短视频的二创作品宣传推广,票房飙升至19亿。

而爱奇艺与抖音合作后,也更是提高了多部电视剧的话题度和热度。比如今年开年大剧《人世间》,本身电视剧恢宏的年代史诗叙事击中了大量受众。而抖音再次建立二创矩阵账号,探讨衍生相关内容,引起了大批用户的共鸣和内容共情。

以及近期凭借人间烟火气息、内容真实让无数人动容的《警察荣誉》。大批关于其剧情介绍和内容探讨的视频合集播放量也均达到百万量级,用户和娱乐内容生产者在积极参与相关话题的探讨过程中,也带来了大量正向的情感表达。

目前长视频的宣发借助短视频平台二创的矩阵账号以及丰富的音乐曲库、强势的造梗能力,激发用户的兴趣,短视频平台本身的垂直算法逻辑也助于影视作品高校匹配目标人群,做好定向击穿;再通过泛娱乐受众的多维度和普适性打造全民话题,更容易引发用户的共鸣,从而助推作品完成各个领域的破圈,扩大新剧的吸引力和影响力。
长视频赋予短视频更加充实的内容,提升用户粘性
在大众的印象里,抖音一直是网红直播、用户种草的重要平台,而当短视频充斥着大量的商业元素时,视频内容的价值和背后的文化内涵必然受到冲击和影响。
根据2022年抖音电商生态大会公布的数据,截止到2022年4月30日,抖音电商售出超100亿件商品,年销破亿的商家有1211个,其中有134个新锐品牌年销破亿;年销破亿的商品有175款。

在长视频不断朝商业化发展的同时,文化内涵和价值也在逐渐缺失。但当长短视频达成合作时,短视频平台二创长视频平台推出的影视内容和综艺内容,内容也将更纯粹,还能降低商业化程度,提高短视频内容的文化内涵,从而创作出真正有价值的视频,引发用户共鸣,提高用户粘性和用户忠诚度。
因此对于抖音而言,通过广泛的与长视频平台合作,将不断丰富平台上的内容类型和形态,在尊重知识版权的同时,并且未来可能还有着更深层次的布局和更广阔的发展前景。
长短视频合作,未来发展仍有很大的空间
长视频平台虽曾做过短视频但效果却一般,而短视频缺少内在价值的缺陷也使得其发展走向瓶颈,这无疑促成了二者更加坚固的合作,二者的合作已成为必然趋势。
但对于抖音、快手等短视频平台来说,尊重知识版权、解决版权争议则是合作必须考虑的诉求和问题。
对于爱优腾三大长视频平台来说,尽管短视频平台未来可能能在一定程度上带来巨大的收益,但仍然需要注意短视频平台的宣传推广究竟能带给长视频平台带来多大的变现,吸引多少流量,如何能最大效益地将短视频用户转化为长视频用户以及最后二者如何合理分配收入等问题,这些未解决的问题都将成为长短视频平台未来是否能实现双赢的重要标准。
在爱奇艺和抖音合作后,抖音平台也将实现跨端跳转。即用户在抖音看到由爱奇艺推出的长视频二创内容后,可直接点击跳转至爱奇艺观看正片。

早在年初,快手平台与影视版权达成深度合作后,也针对春节用户需求推出快手放映厅功能,即在短视频平台可以直接观看完整的长视频影视作品。这两大短视频平台的操作,无疑是长短视频平台合作一次有益的探索与创新。

可见,长短视频达成合作意向只是一个开始,更重要的是制定的合作细节如何能达到双方的预想的标准并且能实现1+1>2的双赢效果。
除此之外,以抖音为代表的短视频平台和爱奇艺为代表的长视频平台的合作不能仅仅停留在表面的二创维度上,还需扬长避短,充分发挥各自独特优势的同时,开发出新的双向赋能的方式,挖掘出更丰富独特和更具有想象空间的合作内容和发展模式。
据报道,爱奇艺与抖音未来在影视内容宣传、创意营销上有进一步的深度合作,我们也将静待佳音。
结语
视频行业发展至今,无论是长视频和短视频发展逐渐面临着各种各样的困难和瓶颈。而向来针锋相对的他们在最后都选择了握手言和、牵手合作,都说没有永恒的朋友,也没有永恒的敌人,只有永恒的利益,这句话在商业发展中也同样适用,相信他们在共同获益的同时,也能带给视频行业更加广阔的明天!
参考资料:娱乐资本论、传媒1号、每经影视、略大参考



评论