文|猎云网 李月阳
8月1日晚,宁德时代接连发布高层人事变动公告。宁德时代副董事长黄世霖、总经理周佳、双双辞职,公司创始人、董事长曾毓群被聘任为总经理接过帅印,将董事长、总经理两大职务内外一肩挑。
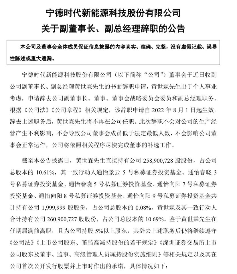
公告显示,董事会于近日收到公司副董事长、副总经理黄世霖的书面辞职申请,黄世霖出于个人事业考虑,申请辞去公司副董事长、董事、董事会战略委员会委员和副总经理职务。该辞职申请自2022年8月1日起生效。辞去上述职务后,黄世霖将不再在公司任职。

来源:宁德时代公告截图
宁德时代方面回应表示:后续黄世霖先生将在“光储充检”新兴领域探索业务机会,未来可能与公司形成战略协同,共同推动新能源产业的发展。
受高层震荡消息影响,8月2日,宁德时代收跌2.07%,报523.87元/股,市值12785.62亿元。
宁德时代二当家黄世霖,系电池控制系统的灵魂人物
黄世霖离职后,周佳将顶替他的副董事长职位,成为该公司两位副董事长之一,主要负责公司投资管理委员会、资源委员会、市场体系有关工作。
公开资料显示,周佳出生于1978年,硕士毕业于芝加哥大学,有多年咨询、投资从业经验。他先后出任贝恩咨询战略咨询顾问,美国资本集团投资经理,鼎晖投资执行董事。加入宁德时代后,历任公司财务总监、资深人力资源总监、总裁办主任。2015年12月,周佳出任公司总经理职务。截至公告日,周佳未直接持有上市公司股份。
周佳接任副董事长职位后即意味着他不再负责公司具体业务的管理工作,由公司创始人曾毓群接过帅印,将董事长、总经理两大职务内外一肩挑,而宁德时代二当家黄世霖这次的辞职近乎于“裸辞”。
黄世霖与宁德时代创始人曾毓群同为宁德同乡,更是高中同班同学。2011年,43岁的曾毓群二次创业,与44岁的黄世霖等人投资成立了宁德时代。
黄世霖出生于1967年,毕业于合肥工业大学应用物理系半导体器件与微电子技术专业,37岁的黄世霖在2004年正式接触汽车电池行业,曾任东莞市新科磁电厂测试工程部高级经理、东莞新能源科技有限公司研发总监等职位。
在东莞新能源期间,黄世霖带领团队研发出具有主动均衡功能的动力电池管理系统,在电池行业获得了较高的声誉。升任副总裁后,他带领团队开发、设计了具有高度智能管理能力的大型储能电池系统,该项目已成为国家示范项目。
黄世霖是典型工程师出身,在宁德时代早期担任总经理期间,他更加专心于技术研发,主要负责电动汽车和储能电站用锂离子电池的研发,被誉为宁德时代电池控制系统的灵魂人物。
据公告披露显示,黄世霖先生直接持有公司258900728股股份,占公司总股本的10.61%。截止发稿,宁德时代收跌2.07%,报523.87元/股,以此价格计算,黄世霖身家约为1356亿元。
值得注意的是,此前黄世霖曾“变相减持”宁德时代股票,2021年上半年,以大宗交易方式转让200万股宁德时代股份给6只私募基金,这或许是他在为离开宁德时代而做准备。
入局光储充检赛道再创业或早有预兆
近年来,新能源汽车发展迅猛,宁德时代也发展成为“万亿宁王”。
天眼查数据显示,截至今年3月,我国新能源汽车相关企业超49.1万家,同比增加143.4%,超8成企业成立于5年之内,成立于1年的企业占比40.83%;充电桩相关企业近21.6万家,同比增加127.2%,近8成企业成立于5年内,成立于1年的企业占比34.73%。
充电基础设施作为新能源汽车的重要“补给站”,其建设情况将很大程度地影响产业的发展。
针对黄世霖辞职后的动向,宁德时代方面回应界面新闻称,后续黄世霖先生将在“光储充检”新兴领域探索业务机会,未来可能与公司形成战略协同,共同推动新能源产业的发展。
据了解,“光储充检”是一种新型的新能源汽车充电服务设施,耦合了光伏、储能、充电、检测等要素,可实现储能服务、电动汽车充电服务以及电池检测功能。
黄世霖入局光储充检赛道早有预兆,此前,他曾在公开活动中表示,早在宁德时代在成立之初,就确定了两个重要的业务方向,一个方向是做动力锂电池,另外一个方向就是做储能电池。只是早期没有国家政策引导和鼓励,储能发展比动力电池稍微慢了一拍。他还预测到2025年中国新型储能装机规模将达到30GWh/年。
宁德时代官网显示,光储充检已成为储能系统在用户侧的核心应用。同时,宁德时代已经通过合作、投资等方式入局光储充检赛道。今年6月,宁德时代联手小米共同投资了一家光储充检公司——上海快卜。小米雷军也曾公开表示,加强对新一代大功率快充技术及储充一体(尤其光储充一体)的投入尤为重要。
此外,宁德时代已与星云股份成立合资公司福建时代星云科技有限公司(下称“时代星云”),对大数据软件服务、储能用BMS、系统集成等进行研发;与科士达成立合资公司开发和生产储能、充电桩及光储充检一体化相关产品。

来源:天眼查
天眼查显示,黄世霖在时代星云任董事长一职。第一财经记者针对黄世霖是否会将事业重心转移至时代星云的问题咨询宁德时代,内部人士表示具体离职后情况需黄世霖本人回应。
一方面,黄世霖裸辞后将重现拥有自由时间,对于探索新业务将有助益。另一方面,宁德时代2022年Q1净利润同比下降41.57%,近乎腰斩,毛利率更是创下14.48%的历史新低,光储充检赛道或可发展成为“万亿宁王”的第二条曲线。


评论