记者|张晓云
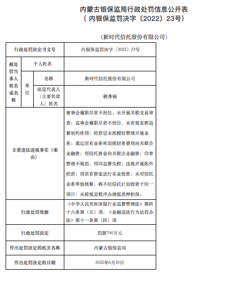
8月3日,银保监会官网披露的罚单显示,新时代信托因董事会履职尽责不到位,未开展关联交易审查等11项违法违规事实,被内蒙古银保监局罚款700万元,包括其董事长、总裁、监事会主席、副总裁在内的8名相关负责人被罚。
具体来看,新时代信托的11项主要违规包括:董事会履职尽责不到位,未开展关联交易审查;监事会履职尽责不到位,未有效发挥监督制约作用;经营层未按授权管理开展业务;通过固有业务和划拨财务费用向关联企业融资;用信托资金向关联企业融资;印章管理不规范,用印监督失控;违规开展账外经营;用固有资金进行实业投资;未对信托业务单独核算;将不同信托计划投资于同一项目;未按规定程序办理抵质押担保。
依据《中华人民共和国银行业监督管理法》第四十六条第(五)项、《金融违法行为处罚办法》第十一条第(四)项,内蒙古银保监局对其罚款700万元,做出处罚的时间为2022年6月20日。
与此同时,原董事长赵利民、原总裁陈祥盛、监事会主席胡宇峰、副总裁闫锋、副总裁边风杰、总裁助理崔延辉、总裁助理李永丰、马宽8人被处罚。
其中,赵利民是新时代信托董事会履职尽责不到位,未开展关联交易审查违规事项责任人,被禁止从事银行业工作终身。

陈祥盛在新时代信托工作期间,是该公司经营层未按授权管理开展业务、违规开展账外经营等违规事项的直接责任人,内蒙古银保监局拟禁止其从事银行业工作终身。
胡宇峰是新时代信托监事会履职尽责不到位,未有效发挥监督制约作用违规事项责任人,被禁止从事银行业工作终身。
闫锋是新时代信托通过固有业务和划拨财务费用向关联企业融资、用信托资金向关联企业融资违规事项责任人,被罚款50万元。
边风杰是新时代信托违规通过信托项目向关联企业融资违规事项责任人,被罚款20万元。
崔延辉饰新时代信托违规通过信托项目向关联企业融资、违规开展账外经营、用固有资金进行实业投资、将不同信托计划投资于同一项目违规事项责任人,被罚款30万元。
李永丰是新时代信托未对信托业务单独核算违规事项责任人,被罚款10万元。
马宽在新时代信托工作期间,是该公司未按规定程序办理抵质押担保违规事项的直接责任人内蒙古银保监局决定禁止其从事银行业工作1年。
公开资料显示,新时代信托前身为包头市信托投资公司。2009年6月,经中国银行业监督管理委员会批复,公司名称变更为新时代信托并变更公司业务范围,目前注册资本金60亿元人民币,注册地址为内蒙古自治区包头市,并在北京设立管理中心、全国多地设立财富管理中心,业务范围包括资金信托、财产权信托等。
2020年7月17日,中国银保监会决定对新时代信托实施接管,接管期限自2020年7月17日起至2021年7月16日止,可依法适当延长。2021年7月16日,中国银保监会决定延长新时代信托接管期限一年,自2021年7月17日起至2022年7月16日止。
此前,新时代信托刚迎来新任董事长和总裁。
7月28日,新时代信托发布公告称,董事长及法定代表人变更为蔡成维。稍早前的7月15日,银保监会网站披露,内蒙古银保监局核准王非新时代信托总裁的任职资格。
据界面新闻了解,新任董事长和总裁,均来自中信信托。蔡成维为中信信托副总经理,王非为中信信托合规部副总经理。
据中信信托2021年年报,现年52岁的蔡成维,1991年9月参加工作,先后在山东某市农业局、检察院、建设银行山东省分行、中国中期投资有限公司就职,2006年7月入职中信信托,历任部门副总经理、部门总经理、合规总监,现任中信信托党委委员、副总经理。



评论