文|品牌数读
奥乐齐要开500~600家门店,上海的中产恐怕不够用了。
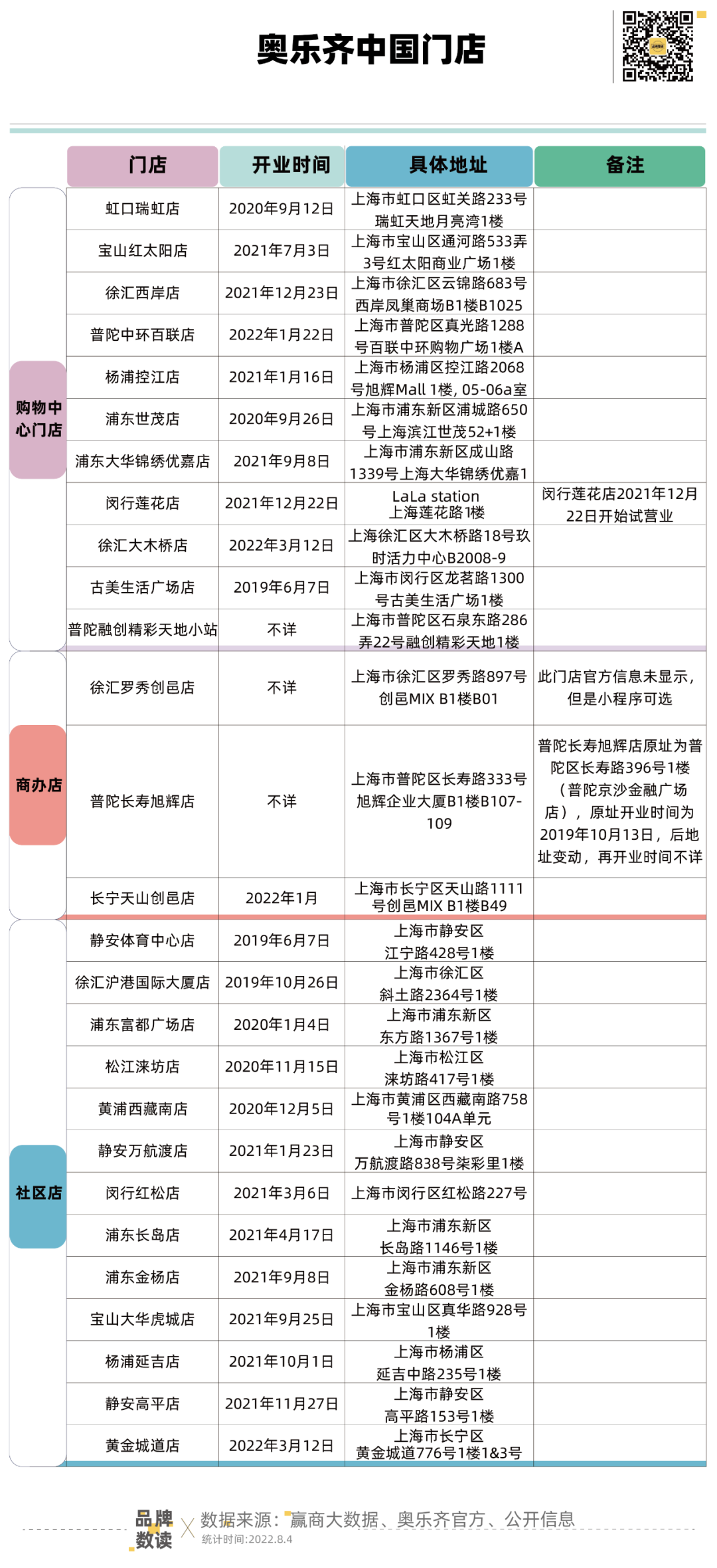
据媒体报道,德国食品连锁超市奥乐齐ALDI计划在中国继续开设数百家分店,仅在上海地区,奥乐齐就有可能开设500至600家门店。而目前,奥乐齐在内地共有27家门店,11家位于购物中心,3家位于商办项目内,13家位于社区内。
对于上海居民来说,近3年奥乐齐在线下频频刷脸,也不算陌生。奥乐齐为德国最大的连锁折扣零售商,最开始以“阿尔迪”的名字被熟知,进入中国后确定名称为奥乐齐。据官网显示,奥乐齐首店于1913年在德国埃森市开设,至今已在全球拥有超1万家店铺。
品牌数读向奥乐齐电话求证新开500~600家门店的消息是否准确,客服回应称,接到通知今年会继续开店,一家一家开,暂未接到开设500~600家店的通知,一切以小程序和官微信息为准。
品牌数读查询原报道,原报道称,奥乐齐中国首席执行官罗曼·拉辛格(Roman Rasinger)在接受《商报》(Handelsblatt)采访时表示:“中国现在是并且仍然是所有领域中最有趣的市场之一,中产阶级规模的快速增长导致了食品市场的巨大潜力。”
到目前为止,奥乐齐只出现在上海。拉辛格告诉该报,这个拥有2500万居民的城市,以及拥有一亿多居民的长江三角洲,“目前将是阿尔迪的首要任务”。报道称,现在该经销商在新市场上积累了大量经验,可以加快进一步扩张。仅在上海,拉辛格就看到了三位数店铺的潜力。
但无论是500~600家还是三位数的门店,都足以撩拨上海市场的神经。上海中产的消费实力,不仅吸引奥乐齐,对Costco、山姆会员店、麦德龙会员店、Ole、blt、盒马等国内外品牌也是巨大的诱惑。
在上海这个商超修罗场,面临激烈的商超竞争,想要开三位数的门店并不容易。
三年开店27家,扎根社区
进入中国时,和德国本土策略不同的是,奥乐齐首先从线上试水。
2017年年初,奥乐齐通过天猫国际海外旗舰店进入中国市场,随后一年又开设天猫旗舰店,2019年6月7日,奥乐齐在上海静安和闵行开设两家线下试点店,除此之外,奥乐齐还通过与饿了么、美团外卖和京东到家等平台合作,开通外送业务,并上线了自己的微信小程序。
但进入中国,素以平价著称的奥乐齐让一些人有点失望。一位有海外经历的留学生表示,“在中国变味了,在欧洲的时候是穷学生的天堂,在中国价格基本翻倍了,中国定位中高端”。
另有观点认为,中国消费者收入水平的整体提升削弱了实用主义需求,这意味着ALDI很难全然复制海外主要市场硬折扣店模式——以“低价”作为优势进入中国市场。ALDI线上数据显示,包括有机食品和进口产品在内的杂货品类深受中国消费者的欢迎,这促使ALDI决定建立更高端的品牌形象。
这直接约束了奥乐齐在国内的目标客群,进而影响了其在国内的选址,官网显示,奥乐齐在国内有26家门店(包括一家奥乐齐小站,普陀融创精彩天地小站),小程序有27家门店可选,增加了徐汇罗秀创邑店。
而这27家门店中,11家位于购物中心,3家位于商办项目内,13家位于社区内。可以看出,在门店选址上,奥乐齐偏向以目标社群原点,商办店、购物中心门店和社区店并行。

从购物中心选址来看,奥乐齐偏爱3万方左右的小体量购物中心,根据赢商大数据,红太阳商业广场、上海控江旭辉MALL、上海滨江世茂52+、上海大华锦绣优嘉和LaLa station上海莲花路这几家购物中心体量均在3万方上下,最小的上海滨江世茂52+仅有1.2万方。其中上海AI PLAZA西岸凤巢和LaLa station上海莲花路为去年新面世项目,位于这两家购物中心的门店均与项目同时开业。
奥乐齐不仅喜爱小体量项目,从购物中心门店周围0.5km范围内的住宅价格来看,房价集中在5~10万间,也不乏瑞虹天地月亮湾和上海AI PLAZA西岸凤巢这样周边住宅均价在10万以上的购物中心门店。奥乐齐上海融创精彩天地周边的房价处于最低值,最低价为4.4万元/㎡。根据安居客数据,2022年上半年上海新房均价在4.9万元,也就是说,奥乐齐所有的购物中心门店,都临近上海房价平均线以上的消费客群。

重塑高端定位,也带来了营业额的翻身。据相关市场研究公司的数据,奥乐齐今年在中国线下门店营业额有望达到8000万美元。平均至每家门店,大约为296万美元,折合人民币约2000万元。
作为参考,根据中国连锁经营协会公布的《2021年中国超市Top100》榜单,第三名华润万家旗下商超品牌华润万家、Ole、华润苏果2021年销售总计7816771万元,共有3245家门店,平均每家门店年销售额在2408万元左右。
良好都业绩给了奥乐齐开店的底气,但如果要在上海开设三位数的门店,奥乐齐能够开在哪里?
上海商超修罗场
品牌数读通过赢商大数据筛选发现,上海以5万方以下、周边房价集中在5~10万两个条件,可筛选出48个购物中心,包括25个区域商圈、5个市级商圈和18个不在商圈内的购物中心。加上社区门店和商办店,辅以不同店型,或许上海可有开“三位数店铺的潜力”。
此前奥乐齐已有不同店型的尝试。2021年7月,奥乐齐瞄准人口密集的城市中心商圈,开发了全新概念的小型店模式Corner Store(街角店),首家门店位于北悉尼中央商务区的地铁站附近,营业面积988㎡,产品上,高质低价的预包装与生鲜视频依然是重点品类,增加即食品类,例如三明治、沙拉、水果和小吃组合等。当时,奥乐齐计划将四家折扣店改造为街角店。只不过这样的尝试尚未在中国推广开来,在北悉尼的街角店是否达到了奥乐齐的预期也未可知。
即便多种类型的门店组合后规模能够达到三位数,但在目标客群面前,奥乐齐也并非唯一的选择。
奥乐齐看中了上海中产的消费潜力,盒马、Ole、blt、Costco、山姆会员店、麦德龙会员店等国内外高端超市也同样在抢夺同类客群。但是Costco、山姆会员店选址更倾向于郊区独栋,Ole、blt专攻高客流的购物中心,盒马体系内为社区而生的盒马邻里和盒马鲜生更有可能是奥乐齐最大的竞争对手。
根据贝壳研究院发布的《2019盒区房报告》(盒区房是指指距盒马门店3公里配送范围内,享最快30分钟送达的楼盘及小区),在“哪些盒区房的资深吃货最能剁手?”覆盖的小区内,可以看到,瑞虹新城(附近的奥乐齐门店为虹口瑞虹店,购物中心门店)、世茂滨江花园(附近奥乐齐门店为浦东世茂店,购物中心门店)、东方城市花园(附近的奥乐齐门店为浦东富都广场店,非购物中心门店)、大华锦绣(附近的奥乐齐门店为浦东大华锦绣优嘉店,购物中心门店)三处盒区房也正是奥乐齐购物中心门店的目标小区。这也进一步印证了奥乐齐的目标客群定位。

图源:贝壳研究院研报
由此可见,想要在华站稳脚跟,奥乐齐无法避免与国内外的新老友商正面竞争,但上海也并非是唯一的选择。原报道亦指出,奥乐齐的计划远远不止于此,长江三角洲还有许多其他特大城市,如杭州和南京。拉辛格报道说:“目前正在评估下一个城市是哪个城市。”奥乐齐有很大的潜力来填补“供应地图上的白点”。
想要补足“供应地图上的白点”,国内零售市场的大环境也是需要考量的因素。在零售行业增速放缓、利润下滑的困境下,以原本的“折扣”、“低价”为卖点的奥乐齐要面临更大的经营结构压力,此外,以进口商品为主的奥乐齐还要面临供应链的问题,并且,会随着门店的持续扩张愈加凸显。
在上海开三位数门店,奥乐齐还要再练号几年。
参考文献:
1、元气资本:折扣之王ALDI:萧条与欲望
2、贝壳研究院:2019盒区房报告
3、零售氪星球:德国连锁商超巨头ALDI奥乐齐:中国[变形]
4、赛扬集团:德国折扣超市奥乐齐Aldi:首推新概念小型店Corner Store


评论