正在阅读:

2022年6月互联网医疗领域月度观察

扫一扫下载界面新闻APP

2022年6月互联网医疗领域月度观察

高质量监管促进行业高质量发展,互联网医疗告别野蛮生长。

文|analysys易观

《数字经济全景白皮书》浓缩了易观分析对于数字经济各行业经验和数据的积累,并结合数字时代企业的实际业务和未来面临的挑战,以及数字技术的创新突破等因素,最终从数字经济发展大势以及各领域案例入手,帮助企业明确在数字化浪潮下的行业定位以及业务发展方向。

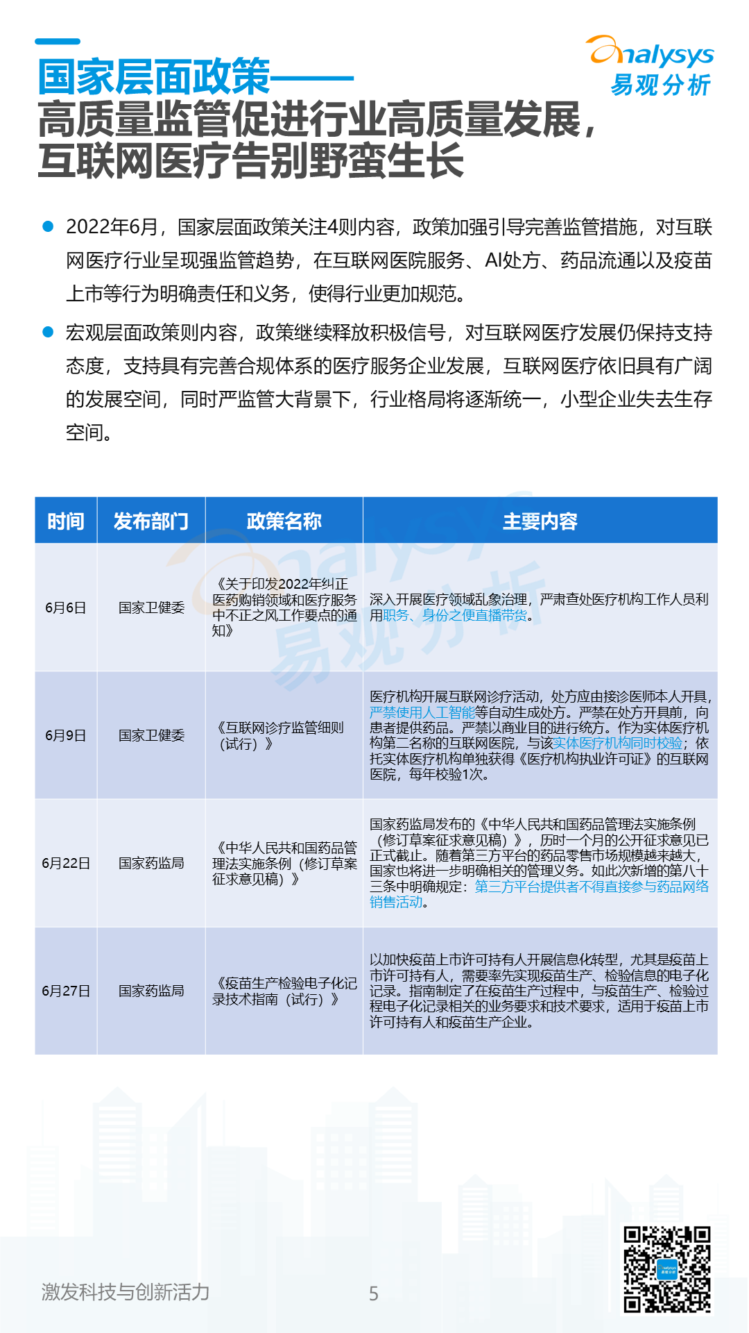
《数字经济全景白皮书》持续关注互联网医疗领域。为了保证线上医疗质量,卫健委推出互联网诊疗监管细则,对整个互联网医疗市场进行强监管,细则聚焦互联网医疗质量与安全,在处方药销售等领域做出明确规定,引领互联网医疗进入到高质量发展的新阶段。易观分析建议不要过分解读,并关注各地卫健委后续政策变化。

 

 

本文为转载内容,授权事宜请联系原著作权人。

评论

暂无评论哦,快来评价一下吧!

下载界面新闻

微信公众号

微博

2022年6月互联网医疗领域月度观察

高质量监管促进行业高质量发展,互联网医疗告别野蛮生长。

文|analysys易观

《数字经济全景白皮书》浓缩了易观分析对于数字经济各行业经验和数据的积累,并结合数字时代企业的实际业务和未来面临的挑战,以及数字技术的创新突破等因素,最终从数字经济发展大势以及各领域案例入手,帮助企业明确在数字化浪潮下的行业定位以及业务发展方向。

《数字经济全景白皮书》持续关注互联网医疗领域。为了保证线上医疗质量,卫健委推出互联网诊疗监管细则,对整个互联网医疗市场进行强监管,细则聚焦互联网医疗质量与安全,在处方药销售等领域做出明确规定,引领互联网医疗进入到高质量发展的新阶段。易观分析建议不要过分解读,并关注各地卫健委后续政策变化。

 

 

本文为转载内容,授权事宜请联系原著作权人。