文|野马财经 卢泳志
编辑|高岩
在前任董事长、总裁曾茂军辞任一个月后,万达电影(002739.SZ)又一位高管递交了辞呈。
8月4日 ,万达电影发布公告称,公司董事会收到副总裁徐建峰提交的书面离任申请,徐建峰因个人原因辞去公司高级管理人员职务。

来源:万达电影公告
财报显示,2021年,徐建峰从公司获得的税前报酬总额196.7万元。截至目前,徐建峰持有公司股份2250股。
万达电影表示,徐建峰的离任申请自送达董事会之日起生效,其离任不会影响公司经营工作的正常进行。
公开资料显示,徐建峰毕业于沈阳电力大学,2007年加入万达集团,历任万达集团成本部副总经理,三亚、武汉等酒店项目总经理、万达酒店建设公司副总经理。
据“财联社”报道,一位接近万达电影的业内人士表示,业绩承压或是引发管理层变动的主要原因。而企业文化“冲突”或是引发高管接连离任的诱因之一。
一个月内管理层“换血”
在过去一年内,万达电影频繁出现高管变动。而仅今年7月份以来,万达电影就经历了3次高管变动。
7月4日,曾茂军因个人原因辞去公司董事长、总裁及董事会专业委员会相关职务,不再担任公司法定代表人。
在曾茂军辞职的第二天,万达电影公告表示,经董事会提名委员会资格审核,同意增补张霖为公司第六届董事会非独立董事。
而据“第一财经”报道,曾茂军辞职当天,张霖在万达OA系统里面的职务已经变成了“文化集团董事长、总裁兼投资集团董事长”。

来源:万达电影公告
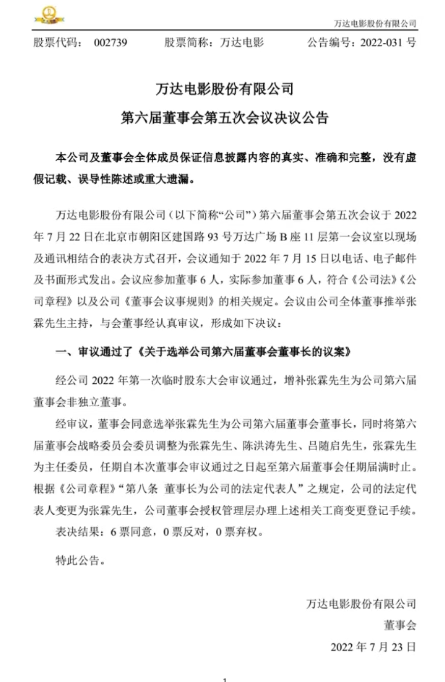
直至7月22日,万达电影发布公告,正式确认张霖为第六届董事会董事长。
一位业内人士分析指出,万达电影是万达影视集团的组成部分,而万达影视集团又是万达文化集团的一部分,所以万达的OA系统里面张霖职务不显示“万达电影董事长兼总裁”。
就在张霖接任董事长的第二天,7月23日,万达电影副总裁卜义飞提交的书面离任申请,卜义飞因工作变动不再担任公司高级管理人员职务。
如今,在前任“一把手”离职一个月后,万达电影副总裁徐建峰也递上了辞呈。据悉,曾茂军、卜义飞、徐建峰均是万达的老臣。
对于曾茂军等人的离任,市场众说纷纭,有观点认为,他们自知无法完成高额的KPI;亦有观点认为,廉颇老矣,曾茂军们已经很难再找到制造爆款的密码。
据《经济观察报》报道,对于管理层的变动,尤其是董事长、副总裁的离职原因,一位万达电影员工认为与万达电影的业绩相关。
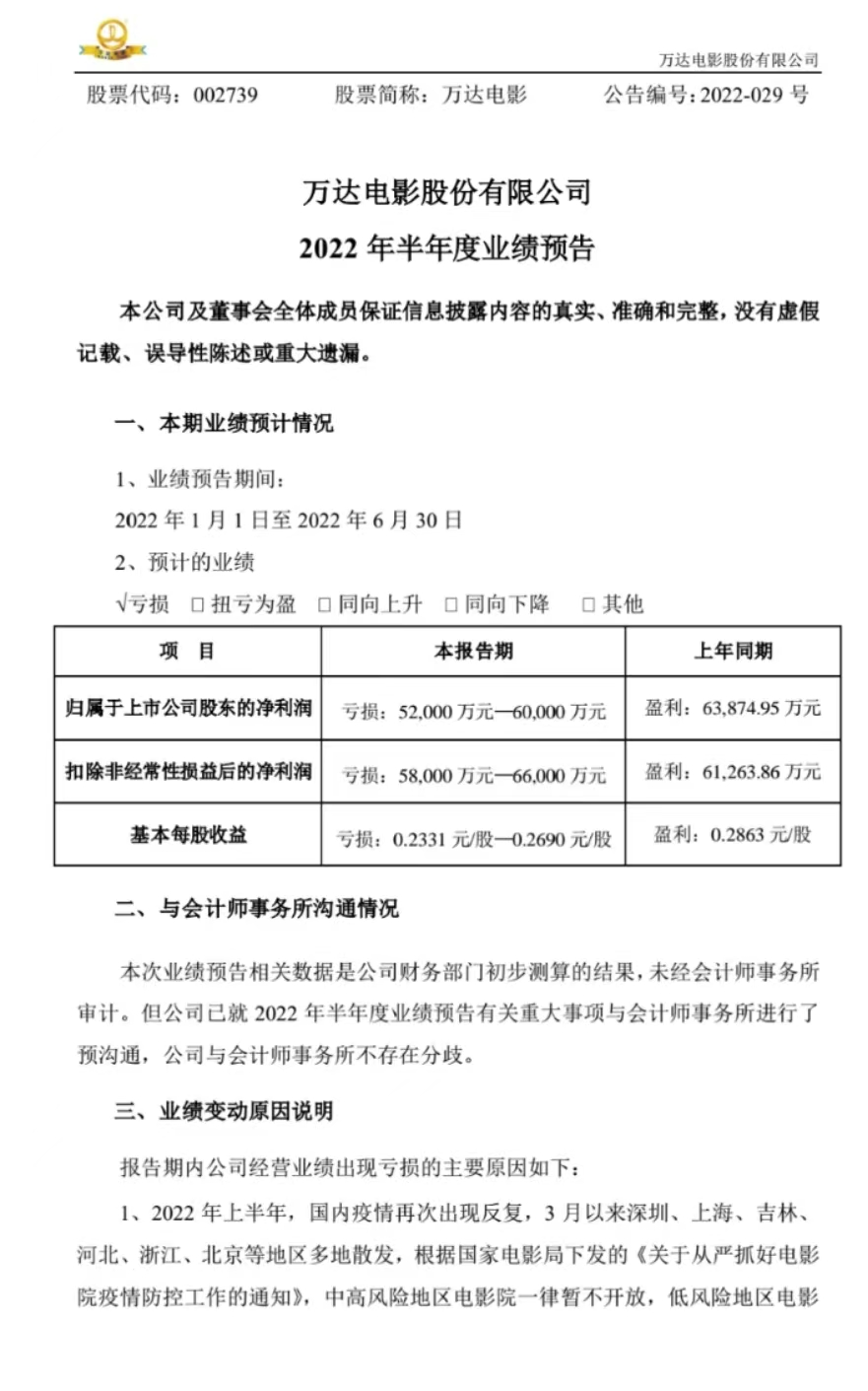
受疫情影响,2022年上半年全国电影票房仅41.1亿元,较去年同期下降65.6%。其中,以影院经营为主的公司亏损严重。
一季度报显示,万达电影前三个月营收34.61亿元,同比下降16.01%;净利润4499万元,同比下降91.42%;扣非后归母净利润2004万,同比下跌96.13%。

来源:万达电影公告
而万达电影发布的业绩预告显示,预计上半年净亏损5.2亿-6亿元,同比扭盈为亏。
对于亏损原因,万达电影表示,受疫情影响公司国内下属影院最多时约410家影院同时暂停营业,占比接近公司国内影院数量的51%,公司票房收入大幅下滑。
“曾茂军时代”的进与退
在离职之前,曾茂军已经涉足影视行业十余年。2020年12月,曾茂军正式接任万达电影董事长。
实际上,曾茂军并非自文娱行业出身,他毕业于中国人民大学,曾先后在北京航空材料研究院、北京百慕航材高科技股份有限公司、金融科技企业恒宝股份有限公司任职。
2006年,曾茂军便加入万达集团,曾历任万达集团人力资源部副总经理、万达酒店建设有限公司副总经理、万达商业管理有限公司副总经理,以及万达院线常务副总经理。
2014年,曾茂军担任万达院线董事、总裁,而真正掌权万达电影,是在2016年时任万达文化集团副总裁叶宁离职后。
如果说“叶宁时代”,万达开始向电影制作上游挺进;那么“曾茂军时代”,则是拓展了万达电影上下游产业链条。
接管万达电影后,曾茂军先后收购互爱互动、新媒诚品两家上游公司以及衍生品公司,另外还整合时光网成立万达传媒。
另外,从2012年开始,万达集团开始海外市场的拓展,以26亿美元收购美国AMC院线——美国第二大院线公司。
曾茂军延续了海外市场拓展的势头。2016年,以36亿美元收购传奇影业。从2019年开始,曾茂军担任AMC院线董事。
然而,从2018年开始,万达电影逐渐放弃海外市场,并于2021年退出AMC院线。
从业绩层面来看,自上市以来,万达电影盈利能力逐渐减弱,主要表现在净利润增速跟不上营收增速。
2015年,万达电影营收80.01亿元,同比增长49.85%;净利润11.86亿元,同比增长48.05%。而2016年至2018年,营收增幅分别为40.1%、18.02%、23.12%,净利润增幅为15.23%、10.92%、38.74%。
2019年,因并表之后的万达影视业绩不达预期、计提减值等影响,万达电影出现负增长,实现营收154.35亿元,同比下降5.23%;实现净亏损47.29亿元,同比下降324.87%。
由于疫情的影响,万达电影2020年营收62.95亿元,同比下降59.21%;期内净亏损66.69亿元,同比下降41.03%。
新任“老臣”的挑战
正是在这样严峻的市场环境下,2020年末,曾茂军接任万达电影董事长一职,在此之前,该职务由张霖担任。
2021年,万达电影开始自救,包括开放“特许经营权”,加速轻资产扩张;在电影院线开展剧本杀等业务合作,充分利用院线闲置空间;发起“万达电影点播影院”项目,解决片荒问题。
另外,万达集团在这一年退出AMC公司董事会,仅保留AMC公司少数股权,累计收回14.76亿美元。
经过一系列自救,万达电影在2021年成功扭亏为盈,实现营业收入124.9亿元,同比增加98.4%,归属于上市公司股东的净利润回正达到1.06亿元。
在万达电影2021年网上业绩会上,曾茂军大谈万达电影这艘文娱航母的未来发展方向,公布了元宇宙、NFT等内容的研发消息。
然而,从2022年一季度财报以及半年度业绩预告来看,曾茂军没能扭转局势。在这种情况下,曾茂军选择了离开。
曾茂军辞任后,张霖再次接过了万达电影的“帅印”。2000年3月,张霖加入万达集团,并于2012年11月至2020年12月期间担任万达电影董事长。
在本次回归之前,张霖的职位是万达集团董事、万达商管集团董事兼总裁、万达地产集团董事长。
据万达电影方面人士表示,张霖非常雷厉风行,是一位高效率的领导,其近两个月的主要工作排期是在全国各区域影城进行了解和整体把控。

来源:猫眼专业版
这次回归,张霖面临严峻的考验。原本被给予厚望的《外太空的莫扎特》票房表现却并不及预期,截至目前仅收获票房2.22亿元。
不过,好在万达电影的“牌面”还在。2022年1-3月,万达电影旗下影院(含轻资产)累计市场占有率为16%,较上年同期增长1.5个百分点,3月市占率达到22%,市占率第一。
而市场也在逐步复苏。据灯塔专业版数据显示,截至7月22日,今年暑期档总票房已突破40亿元,与去年同期基本持平,全国营业影院总数也一度连续25天破万,营业率保持在八成以上。
目前,万达电影的电影项目储备除了今年待映的《哥,你好》《维和防暴队》,还有《鬼吹灯天星术》《想见你》和《寻她》。不过,万达电影能否凭借这几部影片扭转业绩困局还是未知。
面对市场复苏,老将张霖如何排兵布阵成为了下一局的关键。您觉得万达电影能重回巅峰吗?欢迎留言评论!


评论