文|面包财经
编者按:
公募基金在基金合同、募集说明书里是否可以使用“保证资本长期稳定增长”这样的语言?
这是否属于“违规承诺收益”?是否违反了相关法律、法规政策?
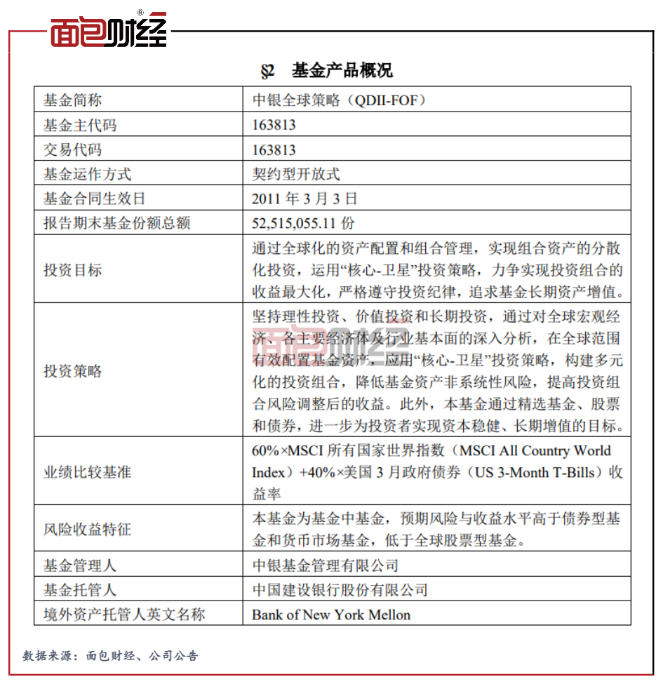
今天研究一只公募基金产品,中银基金旗下的“中银全球策略证券投资基金(FOF)”,简称“中银全球策略(QDII-FOF)”。

这只产品引起我们的兴趣主要是因为该基金招募说明书等信披资料里,多次使用了“……保证资本长期稳定增长”的表述。参照该基金的历史业绩表现和相关公告,相关内容可能与《基金法》等法律法规政策不符。
中银全球策略:运营11年,累计收益率负42.7%
中银全球策略成立于2011年3月,成立时规模约10.6亿元,至今已经运营11年。
2022年二季报显示,自基金合同生效至2022年6月底,中银全球策略净值收益率为负42.7%,期末单位净值仅剩余0.573元。

截至2022年8月5日,该产品最新单位净值为0.633元,仍远低于1元。
长期业绩较差,持有人难以实现“长期稳定增长”
观察该基金成立以来单位净值走势发现,大部分时间单位净值低于1元。2011年7月底之后,单位净值未回到1元上方。其中,2016年1月至今,单位净值均低于0.8元。

这意味着,如果投资者在该产品成立初期即认购该基金并长期持有至今,即便不考虑通货膨胀和资金成本也将面临较为严重的亏损。再考虑申赎费用,最初认购该基金的投资者在建仓期结束后的任意时间点赎回,都大概率面临一定程度亏损。
长期跑输业绩比较基准
根据中银全球策略2022年二季报,截至6月30日的过去3年里,该基金跑输业绩比较基准11.35个百分点;过去5年里,跑输业绩比较基准21.26个百分点。自基金合同生效至6月30日,跑输业绩比较基准达到88.89个百分点。
如下图所示,过去10年,大部分时间里,该基金均跑输业绩比较基准。

关键问题:是否违反《基金法》?投资者是否被误导?
业绩一目了然,投资者盈亏冷暖自知。一个关键的问题是,基金公司是否误导了投资者?
2010年12月31日该基金披露的首份招募说明书中,投资策略部分有这样的语句:“利用‘核心’组合和‘卫星’组合的低相关性进一步分散和控制投资风险,保证资本长期稳定增长”。如下:

2021年8月17日披露的最新一版招募说明书中,仍然有“保证资本长期稳定增长”的表述。
不仅在招募说明书中,翻查该基金的公告发现,在成立至今不同时期更新发布的基金合同中,多次出现同样的表述。
也许,在基金正式成立之前的2010年或成立初期的2011年,使用“保证资本长期稳定增长”的措辞还情有可原。
但是,随后多年,尤其是最近五年,该基金单位净值长期低于1元,认购者处于较为明显的亏损状态,相关策略显然已经被证明无法“保证资本长期稳定增长”。中银基金为何还频繁在信披资料中使用“保证资本长期稳定增长”的措辞?
一个更为严肃的问题是,相关表述是否违反了《基金法》等法律法规?
《中华人民共和国证券投资基金法》第七十七条规定,公募基金公开披露基金信息,不得虚假记载、误导性陈述或者重大遗漏。
《基金法》第二十条规定,公开募集基金的基金管理人及其董事、监事、高级管理人员和其他从业人员不得向基金份额持有人违规承诺收益或者承担损失。
此外,《公开募集证券投资基金信息披露管理办法》第七条规定,公开披露基金信息,不得“违规承诺收益或者承担损失”。
“保证资本长期稳定增长”是否误导了投资者?是否属于“虚假陈述”?是否属于“违规承诺收益”?
中银基金是具有国企、外资双重背景的基金公司,中国银行、贝莱德分别持股83.5%和16.5%。
监管部门当前正在大力整顿基金管理公司的各种违规行为。作为国有大型商业银行的控股子公司,中银基金能否成为合规表率?
免责声明:本文仅供信息分享,不构成对任何人的任何投资建议。
版权声明:本作品版权归面包财经所有,未经授权不得转载、摘编或利用其它方式使用本作品。


评论