文|迈点
在传统文化兴起的热潮之中,酒店行业作为引领生活方式的先锋,继续优化从功能满足到审美社交需求满足的进阶路径,并在国家经济提升、大国崛起,民族自信、文化复兴等系列条件耦合基础上,持续布局精神生活美学。
从酒店品牌竞争力角度来看,伴随着消费迭代升级,品牌如何叙述新的故事话语,积极探索文化价值,进而创造消费新场景,成优化品牌竞争力和延续品牌发展的关键要义。
下文从文化酒店品牌发展背景、历程模式、规模类型和书香酒店作为投资运营范例,来观察分析文化酒店品牌发展以及未来趋势。
一、文化主题酒店发展背景:文化供需资源优化配置、文化消费成长潜力巨大、酒店升级转型解决方案
第一,文化供需资源优化配置。我国设定到2035年建设成为社会主义文化强国的战略目标,文旅业倡导发展兼具特色的新产品新服务新业态,为未来发展提供新引擎。2020年3月,国家发展改革委等23部门联合印发《关于促进消费扩容提质加快形成强大国内市场的实施意见》,要求重点推进文旅休闲消费提质升级。我国文化消费市场规模优势明显,千禧一代、Z世代等群体的新兴需求为文化经济双循环发展提供新的消费动力。
第二,文化消费成长潜力巨大。在疫后艰难复苏的市场环境下,文化与旅游的融合加速提供了更多消费新场景。越来越多承载着独特在地文化、创意设计、现代运营理念的文化旅游空间显著增加了获得感和满足感,如剧本杀与景区融合打造的沉浸文旅、文化融入酒店推出的“可以居住的艺术场馆”等。在此背景下,酒店业正在逐步成为普及文化的新平台,不同形式的文化主题作品、元素、风格融进酒店运营,消费客群实现提升其修养和消费品位的功能。
第三,酒店升级转型解决方案。疫情前后,各领域加速在不同层次地探索城市更新的统筹谋划以及可持续发展,在城市更新的大背景下,文化+酒店存量革新成为典型业态。酒店品牌则在轻资产推进的过程中,力求保持酒店品牌的个性化特征,因此在产品服务标准化基础上植入文化特色,品牌调性更易凸显。
在同质化竞争严重的的市场上,文化成酒店独特的产品要素和品牌特色,可成为酒店升发展升级的解决方案,从而赋能酒店品牌开启新的篇章。
二、文化主题酒店发展现状:已步入“一店一特色”4.0时代,国内酒店集团为发展主力,数量规模渐成量级,融入传统文化、地域文化、民俗民族等元素发展
1. 文化主题酒店发展历程
“文化”渐成消费关键词背景下,酒店业相继试水文化主题,并不断加大投入发展力度,通过重新整合本土元素和资源、重塑品牌标准和行业标准,旅游住宿文化消费与生产中持续优化资源配置,实现国民文化休闲质量的品质提升。目前,文化主题酒店经过4个阶段发展,包括1.0时代的文化元素融入、2.0时代的文化体验融合、3.0时代的连锁品牌化发展以及4.0时代的门店特色化发展,已成为酒店新业态的重要类型。
图1:文化主题酒店发展历程
2.文化主题酒店发展模式
在上述背景下,目前市场上主要有两类酒店集团,对旗下的中高端品牌进行文化主题元素融入。第一类是旗下所有品牌及集团核心品牌均为文化主题,如书香酒店投资管理集团、陌上酒店集团和禅驿酒店集团等;第二类是国内外酒店集团推出文化主题类品牌,进行品牌焕新和新消费客群的获取,如锦江旗下的暻阁、德胧集团旗下的开元名庭和开元颐居以及法国巴黎酒店集团旗下的安珀酒店。整体来看,国内酒店集团为文化主题酒店绝对发展主力,旗下有多个文化酒店品牌的集团竞争力强劲,且基本为区域酒店龙头企业,如书香酒店投资管理集团(江苏)、德胧集团(浙江)、湖南珀林酒店管理有限公司(湖南)。
当前各酒店集团旗下文化酒店品牌正在通过以下路径提升自身竞争力,对酒店产品服务进行改造升级,成为行业市场热点。一是以地域文化、民族文化、特色文化等主题文化赋能,开拓文化体验和新消费空间,从而将酒店打造成为地标建筑、文化展示空间和文化特色的网红消费打卡地,如书香酒店集团旗下的苏州胥城大厦、苏州书香府邸·平江府、海南香水湾书香海景酒店均入围当地抖音种草榜,2021年开业的周庄书香府邸酒店,集中国绘画大系展览、自营书店(舟书店),自建园林于一体,成周庄新晋文旅标签。二是深入挖掘主题文化内涵,使主题与个性化服务相融合,让客群参与到文化主题的互动中,如华里酒店对礼仪文化的呈现不仅仅停留在概念和设计风格上,更是落地化为可被宾客感知的生活方式与内心体会。三是通过打造自身独特品牌服务,提高文化酒店的影响力,增加对高奢、小众、细分客群的吸引力,如倡导禅修体验的禅驿酒店和隐世修身的庐境酒店。
3.文化主题酒店品牌规模
疫后消费形态的急剧变化,客房收入锐减成行业普遍遇到的难题,倒逼酒店品牌通过焕新升级和逻辑转化,加强文化主题等元素在产品服务中的投入应用,以填补产品链的空白从而挖掘更大市场潜力,以文化酒店为代表,其数量规模正在形成量级。迈点研究院数据显示,除商务酒店(酒店数11228)数量居于绝对高位外,梯队效应显著,酒店数量超过1000的主题酒店分别为生活方式酒店(1888)、个性化酒店(1855)、度假酒店(1427)和文化酒店(1057)。文化酒店通过将目标受众从入住酒店客群,扩大为周边社区人群、热爱文化人群等,同时打造酒店文化类衍生品,为酒店打造独特场景体验,将文化与酒店运营融合,提高酒店的非房收入和坪效。
4.文化主题酒店品牌类型
文化主题酒店品牌类型来看,主要为中高端酒店品牌和精品酒店品牌,占比分别为28.8%和27.1%;其次为中端酒店品牌和轻中端品牌,占比分别为22.0%和11.9%;最后为国内高端酒店品牌、经济型酒店和客栈民宿品牌,占比分别为5.1%、3.4%和1.7%。从品牌所属地域来看,主要为全国和华东地区,占比分别为35.6%和23.7%;其次为华中和华南地区,占比分别为16.9%和11.9%;最后为西南、全球和华北品牌,占比分别为6.8%、3.4%和1.7%。
从融入文化主题元素来看,第一类为属地和区域文化,强调富有朝代和区域的独特在地文化,挖掘与众不同和极致的地域文化体验,如书香府邸、书香世家酒店、书香门第酒店(江南文化、吴文化)、喜悦门(岭南文化)和中州华鼎饭店(中原文化)。第二类为中国传统文化中的“八雅”,即琴、棋、书、画、诗、酒、花、茶,它们每一个都代表着一种古代文人的生活方式,也是中华文化的一种符号。如品缦酒店、府上酒店和陌上轻雅酒店。第三类为古韵古风,其中唐宋风雅最获品牌青睐,根据不同的朝代风格打造出不同个性的空间,如珺唐酒店(盛唐文化)。第四类为中国传统文化精髓中的礼仪文化、儒家文化、隐世文化、家文化、禅文化等,以养生休闲类为主,演绎成一种当下的生活方式,也为酒店贴上文化底色标签,如华里酒店(礼仪文化)和庐境酒店(隐世文化)。第五类将民俗、民族等元素融入到酒店的功能化设计以及服务中,打造“酒店+X”的沉浸式空间,如熊猫王子酒店(熊猫文化)、云端酒店(纳西文化)。
三、文化酒店品牌投资运营范例:书香酒店文化元素形态深度落地、产品溢价与回报率高企、品牌指数高位运行
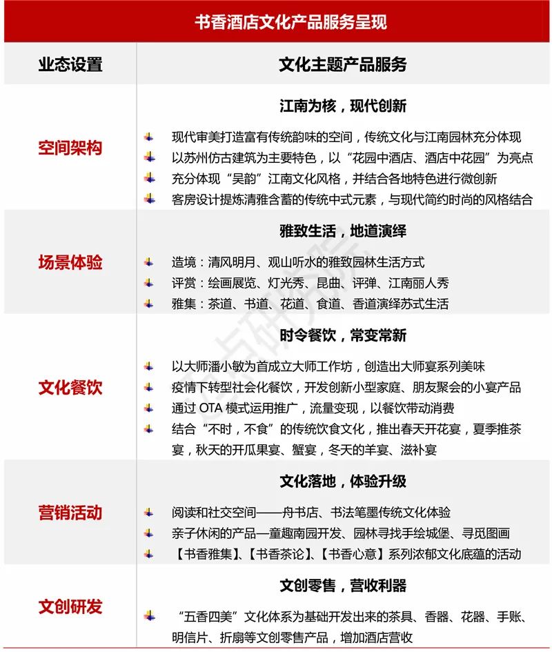
1.书香酒店产品服务呈现
书香酒店投资管理集团是国内文化主题酒店品牌的领军集团,依托于深厚的文化底蕴、发达雄厚的经济基础、升级迭代的消费客群,品牌诞生于2003年8月,以“诗礼之家,书香传世”为愿景,集传统与现代、古典与时尚、婉约与华贵的中国传统文化为一体,以2500年绵延深厚的吴文化为底蕴,融入苏州古典园林、水墨江南之古韵,至今已在江、浙、沪、京、粤、鲁、桂、琼、鄂、湘、黔、滇、皖、蒙、川15省30市发展了80余家书香文化主题酒店。
书香酒店文化元素形态落地,主要表现在以下方面:第一,风格融合,突破传统界限,倡导“体验生活,品味文化”的现代生活理念,“恬淡中和、翰墨飘香”的人文精神,融合艺术展、博物馆、美术馆和图书展览等多场馆的功能性,为住客打造出全新的全方位沉浸式的文化体验。第二,形式呈现,将“雅生活”方式和酒店服务、酒店产品融合,江南在地文化与当地典型风格建筑以抽象的形式呈现,通过分离、糅合、叠加与交错,以现代形式诠释底蕴丰厚的本土建筑符号,用空间探索想象的边界。第三,感官体验,为宾客匠心打造一个充满诗情画意,令人身心愉悦,可赏、可游、可居的起居空间,将文化情结与现代主义、经典与当下进行整合,通过视觉隐喻,给人以深邃的沉浸感体验。第四,产品提供,大堂、客房、餐厅等空间规划灵感来自文化艺术设计、空间形式和美学欣赏,客群可以依据自己的审美需求体验空间的使用情境与意义。
图2:书香文化主题酒店文化体系
2.书香酒店投资运营数据
随着竞争的加剧和客群的日益细分,文化主题酒店除了提供食宿以外,不断在差异化上下工夫,产品正愈加“走心”,以满足消费者日益增长的个性化需求。未来的竞争将聚焦在如何打造特色产品,跨界混搭、IP植入、场景化将会成为文化主题酒店追求高效和溢价的新常态。书香酒店通过将酒店住宿空间与文化体验、文化餐饮体验、文化审美交流深度融合,提升消费者体验,从品牌形象到品牌理念,从空间设计到艺术体感,拓展多维度酒店营收模式,提升品牌投资价值。对于一家新酒店而言,除去预算和市场预期不谈,必须应对运营问题、独特的市场动态和其他挑战,进行一定程度的收益管理策略和方法调整,以实现既定的投资回报预算。通过运营投资数据对比可以看出,书香酒店因具备产品升级与品牌认同的优势,溢价能较强,也能缩短投资回报周期。
3.书香酒店品牌指数验证
从近一年文化主题酒店品牌指数波动来看,品牌指数从200左右下降到180左右。其中,受2022年上半年疫情影响,品牌指数低位徘徊,但从5月开始回升。值得关注的是,疫情之下,书香酒店作为文化主题赛道的标杆品牌,抗风险以及盈利能力优势凸显,品牌影响力持续精进提升,品牌均值始终在220-300之间,2022年4月虽然有所回落,5月呈现出较快上升态势。
从各维度指数来看,书香酒店品牌在潜在客群、媒体聚集、品牌运营、网络口碑四个方面表现均较为突出。搜索指数来看,书香酒店搜索指数最高,达到58.52,与其他文化主题品牌形成断层分布。媒体指数来看,各文化主题品牌酒店媒体推广呈现激烈竞势态势,书香酒店在行业专业媒体覆盖上具备较高优势,如在迈点网、搜狐旅游、网易旅游居榜单前三位,品牌媒体影响力强劲。运营指数来看,疫情期间,文化主题酒店市场面临着市场体量小、运营效率低、获客成本高等难题,书香酒店品牌调整发展战略,加强酒店数字化、线上化的系统构建,精准流量引入等线上线下结合布局,突破发展瓶颈,整体呈现较快发展。点评指数来看,消费端包括群体的细分化、体验丰富化、品质、渠道、价格均成为消费者选择旅游住宿的考虑因素。书香酒店品牌在OTA渠道、自有预订渠道和会员体系,持续加深与客群的长期联系,不断提升其网络口碑和客群满意度。
四、文化主题酒店品牌拓展趋势:文化休闲领域创新成必然趋向,文化主题酒店需在体验蝶变、空间革命和价值重构下足功夫
文化消费包括物质形式消费和精神服务消费,文化旅游部专项调研数据显示,2021年居民文化休闲主要集中在文化熏陶和艺术体验(56.3%)、文化场馆参观(47.4%)、群众文化体验(33.3)、观影赏剧(26.3%)等方面,居民国内文化场景的个体表达与情感抒发(47.8%)、文化传播(47.4%)、人际关系连结(36.1%)、地区文化氛围(35%)的精神价值更为关注,沉浸式体验、情感社交连结、多元娱乐成为文化休闲领域的创新方向。
因此,结合当下客群消费迭代趋势和书香酒店的范式实践,目前文化主题酒店品牌发展趋势可以大致归结为:
第一,体验蝶变。时间、空间皆有主题,五色、五味、五音皆为体验,文化主题酒店为满足新世代族群消费需求,越来越呈现出颜值正义、有趣好玩、互动交流的特色。如书香为吸引年轻一代的文化住宿需求,特别打造书香心泊品牌。
第二,空间革命,文化主题酒店空间设置理念更多表现为:开放、链接、复合、共享;同时因为疫情,室外会议、座位间隔、产品打造都呈现出灵活多变的趋势,如书香因为疫情设置的小餐饮模式。
第三,价值重构,文化主题酒店以人群、年龄、功能等标签来核准人群,需要产生价值、设置吸引点、引入更多客群流量,实现相对于传统酒店而言的价值重构理念,如书香通过呼应市场热点打造的避暑游、亲子游、毕业游等套餐产品,所以文化主题酒店既要打造符合目标客群需求的文化艺术氛围和感受,也要考虑能否被市场认同并产生溢价,带来好的投资回报。


评论