作者:元亨祥经济研究院 杨芹芹
PPP模式,在北京并不陌生,既有声名远扬、誉为经典的成功范本——地铁4号线,又有充满遗憾、半路散伙的失败案例——国家体育场“鸟巢”。在新一轮的PPP热潮来临之际,北京市在PPP模式的推广上不遗余力,并取得了一定的成效,地铁14和16号线、兴延高速、通州区北运河流域水环境治理和生态建设等项目相继落地,北京市PPP模式按下了快捷键。
一、北京市PPP发展特征
PPP模式作为供给侧改革的重要内容,得到北京市的高度重视,并基于前期的经验教训,PPP项目得以继续尝试、创新和推广。归纳起来,北京市PPP发展具有如下特征:
(一)项目数量不太突出,但投资额位居前列
从项目数量上看,北京市入库项目55个,同期全国9285个,占比不足0.6%,不太突出,在332个城市中位居41名;但是从投资额上看,总投资额为1905.93亿元,占比1.80%,位居第4名,表明北京市入库项目虽然项目数量并不出众,但是项目投资额较大,总体规模较为可观。
(二)行业分布十分集中,市政工程占比较高
根据财政部的分类,入库项目涵盖能源、交通运输、水利建设、生态建设和环境保护、市政工程、片区开发、农林业、科技、保障性安居工程、旅游、医疗卫生、养老、教育、文化、体育、社会保障、政府基础设施和其他19个一级行业。北京市的入库项目仅有11个行业,并未涉猎每个行业且项目行业极为不均,从项目数量上看,市政工程项目比重较大,高达45.45%,从投资额上看,这一差异表现地更为突出,市政工程类项目投资额多达70.30%,独占鳌头,其次是交通运输类,占比为16.60%,表明市政基建类项目是北京市入库项目的主力军。
图1:

图2:

(三)运作模式灵活多样,但以BOT为主
从整体合作模式来看,目前我国PPP主要运作模式包括三类:一是外包类,包括O&M(委托-运营)和MC(ManagementContract,管理合同),北京市有10个入库项目采用O&M运作,将已建成的存量项目委托给有经验的社会资本运营,发挥其比较优势;二是特许经营类,尤其是BOT(Build-Operate-Transfer,建设-经营-移交)模式,运用地最为普遍,北京市有22个项目采用此种模式,从数量上看占比40%,从投资额上看多达90.94%,表明大部分投资额较大的项目,如北京地铁14和16号线、兴延高速等大型项目均采用BOT模式;另外还有1个存量项目是采用ROT(Rebuild-Operate-Transfer,重构-运营-移交)模式实施的。三是私有化类,这种模式的合作最为深入,BOO(Build-Operate-Own,建设-经营-拥有)运用较为常见,其中北京市有4个项目是采取此种方式运作,社会资本全程参与项目的建设运营,并不需要移交给政府部门。最后,值得提出的是,北京市入库项目中有18个项目的运作模式为其他,运作模式暂不明确。
图3:

图4:

(四)三种回报机制并行,大项目多为可行性缺口补助
从回报机制上看,现在较为常见的可分为三种:一是政府付费,主要是针对未能产生现金流的非经营类项目,政府承担主要责任;二是可行性缺口补助,对于能产生一定现金流但收益难以覆盖成本的准经营类项目,由政府来补全差额;三是使用者付费,对于能够产生稳定现金流的经营类项目,由使用者为项目买单。从数量上看,北京市55个入库项目中,有14个政府付费,10个可行性缺口补助,31个使用者付费,其中使用者付费采用的频率较高。但是从投资额上看,与上述结论存在一定的分化,85.08%的项目采用可行性缺口补助,11.22%的项目由使用者付费,仅有3.70%的项目政府付费,细究之下,发现北京市5个超百亿的PPP项目均采用可行性缺口补助,由政府和使用者共同承担项目支出。
图5:

图6:
(五)大多数项目仍处于识别阶段,大项目有序落地
按照财政部的分类,PPP项目操作要经历项目识别、项目准备、项目采购、项目执行和项目移交五个阶段。从数量上看,和全国整体情况相同,北京市大部分入库项目仍处于识别阶段,占比63.64%的项目只是作为PPP备选项目,能否成为真正的PPP项目尚未可知。但是从投资额上看,占比最高的竟是处于执行阶段的项目,表明北京市的大型项目正在有序落地。
图7:

图8:

(六)政府发起为主,社会资本发起为辅
PPP项目的发起方可为政府和社会资本两类,从图9和图10可以看出,无论是从项目数量还是从投资额上看,政府均作为PPP项目的绝对主体,超过90%的项目是由政府发起,社会资本作为发起方的寥寥无几。
图9:

图10:

(七)合作期限长短不一,分化十分严重
值得一提的是,虽然北京市入库项目整体上近70%的项目的合作期限在10-30年,但仍存在合作期限长短不一、分化十分严重的现象,如长达70年合作的北京龙祥凤和文化旅游综合服务基地建设项目、由首钢发起的仅合作1年的老山东里小区项目和仅合作3年的门头沟区粪便处理厂项目,后者明显有悖于财政部第三批示范项目申报条件中“合作期限原则上不低于10年”的要求,仅作为备选项目,能否成为真正的PPP项目还有待商榷。
(八)示范项目数量不多,体量较为突出
为了明晰和规范PPP项目的操作流程,财政部分别于2014年12月和2015年9月推出两批示范项目,借助经典项目的示范效应,形成良性循环,加速项目签约速度。北京市入库的55个项目中,有5个示范项目,从数量上看,并不突出,但是从投资额上看,北京市入库项目的示范效应就表现地十分突出,有63.84%的项目投资额都来自于示范项目,尤其是伴随着几大示范项目的落地,其示范性更加凸显。
图11:

图12:

二、北京市PPP落地概况
目前,北京市55个入库项目中有9个项目已经落地,虽然数量上并无突出优势,但是多为优质的大型项目,具备一定的影响力。
(一)落地率为45%,是全国水平的两倍之多
北京市的入库项目中有35个仍处于识别阶段,7个正在准备,4个尚在采购,9个已进入执行阶段,尚无项目移交,按照全国PPP综合信息平台项目季报对项目落地率的定义,可以算出北京市入库项目的落地率为45%,远高于全国23.8%的水平,表明北京市的PPP项目工作进展顺利,项目落地较快。
(二)轨交、生态项目纷纷落地,切实满足百姓需求
现已落地的9个项目中,有4个是市政工程类(其中2个是轨道交通),2个是生态建设和环境保护类,能源、交通运输、保障性安居工程各1个。随着经济发展和城市扩张,北京市的一些“城市病”也逐渐显现,交通拥堵整治、大气污染治理等问题亟待解决。基于此,北京市借助PPP模式,引入社会资本,助力轨交、生态等项目落地,切实满足百姓需求。
(三)合作模式多为BOT,特许经营相伴相生
纵观落地项目的合作模式,有8个是采用BOT,还有一个是其他,可以看出BOT在北京市的适用范围之广,而且是多与特许经营权相伴相生,较为常见的做法是政府将项目的特许经营权在一定时间内授予社会资本,由其负责项目的建设运营,待特许期满后,无偿移交给政府指定部门。
(四)可行性缺口补助为主,政府和使用者共担
从回报机制上看,北京市落地项目中有6个是采用可行性缺口补助,1个是使用者付费,2个是政府付费,以可行性缺口补助为主。针对这类准经营类项目,使用者承担部分支出,不足部分由政府补全缺口,可通过引入绩效考核,提高社会资本提供服务的质量和效率,同时有效缓解地方财政压力,可谓是一举两得。
(五)国企成为社会资本中坚力量,“挤出效应”明显
通过对北京市已落地的8个(有1个未能查询到相关信息)PPP项目社会资本方的企业性质分析可知,其中有7个项目中社会资本方中出现了国企的身影,表明得益于国企与政府的天然联系及其强大的融资能力,国企在参与PPP项目时具有得天独厚的优势,成为社会资本方的中坚力量,对民企“挤出效应”明显。
表1 北京市落地项目的社会资本性质分析

(六)示范项目落地率为100%,示范效应放大
北京市PPP入库项目除了落地率表现突出外,示范项目的落地情况也不甘示弱,5个财政部示范项目除丰台河西有轨电车一期T1T2工程项目尚处于识别阶段外,其他4个全部落地,落地率为100%,且地铁14和16号线、兴延高速投资额均超过100亿,广为人知,示范效应逐步放大。
三、北京市成功推进PPP的原因分析
基于上述对北京市入库项目和落地项目的分析,不难看出,北京市的PPP模式推广顺利,落地情况位居前列,成效已现。但是任何的成功都不是必然的,北京市亦不例外,在PPP的推广过程中一直在精心部署,步步为营。
(一)设立主管机构,确保PPP工作有序推进
中国特色的九龙治水之困在PPP工作中体现的尤为突出:管项目的发改委,管财政的财政部,管城市建设的住建部,管银行的银监会等,涉及的部门众多,要想保障PPP项目的有序推进,必须将这些部门协调起来,形成合力推广PPP。
北京市清楚地认识到这一点,在财政局正式成立政府和社会资本合作促进中心,负责政府和社会资本合作政策研究、项目储备、项目评估、宣传引导、信息统计等辅助性事务性工作。如在北京地铁14和16号线的落地过程中,北京市政府和社会资本合作促进中心积极参与PPP模式的研究和融资方案的研讨论证,会同其他部门促进PPP模式在基础设施建设领域的推广运用。
(二)完善制度设计,指导PPP项目操作实施
PPP项目是复杂的,为了规范政府和社会资本合作,必须要有完善的顶层制度设计,培育双方的法制观念、平等视角、契约精神、风险意识等,敦促其践行“收益共享、风险共担”的合作精神。
基于此,北京市着力构建“1+2+N” 的PPP制度体系:
“1”指的是由北京市印发《关于在公共服务领域推广政府和社会资本合作模式的实施意见》,重点明确PPP模式的适用范围及操作模式,从公开征集项目、科学筛选项目、择优选择合作伙伴、规范合同管理、增强履约能力以及完善退出机制等方面规范PPP项目全生命周期管理,从审批流程、财税政策、价格改革、项目用地、金融服务、信用体系、监督管理等方面推出政策和制度保障。“2”是建立由北京市财政局、发改委双主责的PPP项目联评联审机制,研究制定符合北京市特征的PPP项目操作指南。“N”是由各行业主管部门会同市财政局研究制定分行业推进PPP模式的引导方案。在上述一系列框架文件的保驾护航下,北京市的PPP项目在运作过程中将有法可依,前期摩擦减少,加速落地。
(三)明确重点领域,引领PPP投资有的放矢
众所周知,并不是所有的项目都宜采用PPP模式,但是哪些领域是适用的呢?北京市给出了自己的答案:将PPP模式的适用范围,初步选择为轨道交通、高速公路、垃圾、污水处理、供暖、保障房、停车、养老、教育、文化、郊区旅游、生活性服务业等领域,并及时将适宜的新增或存量项目纳入可采用PPP模式的范围。
在此基础上,北京市更加突出交通、生态、产业“三个优先”,携手PPP模式撬动社会资本,着重聚焦“城市运行、生态治理、创新驱动、改善民生、区域协同”五大领域,主攻大气污染治理、垃圾污水处理、交通拥堵整治、城乡环境改善、棚户区改造以及行政副中心建设等民生工程,为社会资本投资指明了方向。
(四)立足经典范本,探索PPP模式突破创新
当前,PPP项目落地难的一大原因是对PPP模式认识不全,缺乏实操经验,无所适从,不知从何下手。而北京市之前成功运作的地铁4号线,可为其推广PPP模式提供宝贵经验。
地铁14和16号线可谓是北京市PPP项目中浓墨重彩的一笔,如此大体量的项目顺利落地主要是得益于地铁4号线这一可借鉴、可复制、可操作的示范性案例,京投公司、首创集团和港铁公司的默契配合催生了经典范本在地铁14和16号线上的复刻。同时,北京市并不满足于此,为把控公共利益最大化与社会资本收益合理化的平衡点,确保项目互利共赢,探索实行“市场定价类”“价格调整类”“购买服务类”“资源配置类”和“收益约束类”等五类项目差异化运作模式,寻求PPP模式突破创新。
附:部分北京市落地PPP项目运作信息
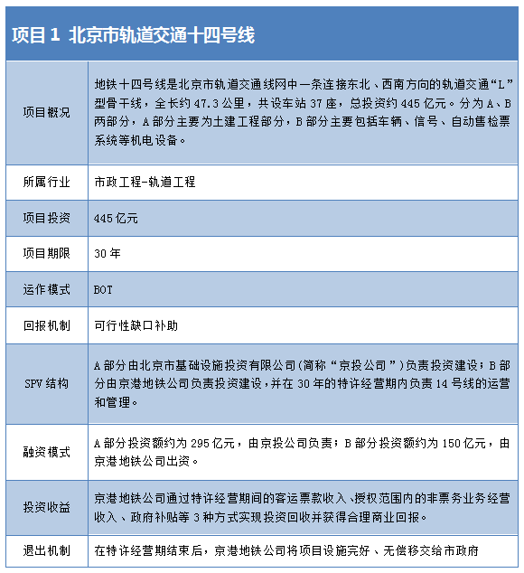
项目1 北京市轨道交通十四号线

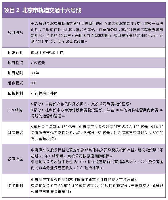
项目2 北京市轨道交通十六号线

项目3 北京市兴延高速公路

项目4 北京市房山区琉璃河湿地公园PPP项目

项目5 北京市平谷新城01街区集中供热热源厂工程



评论