王宝强离婚事件已经持续发酵近一周,各种网络爆点、谣言不断,其中一则,跟借势营销有关

起初,很多网友以为这是杜蕾斯的借势营销,蹭热点营销自己的产品,很快辟谣出来,杜蕾斯营销方声称:有些热点,不是你想蹭就能蹭;绝不做社交网络的造粪机器!

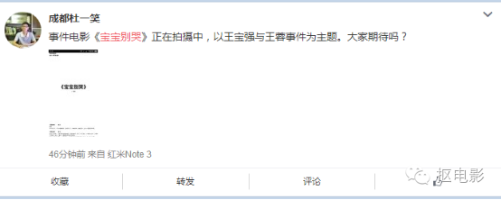
但就在昨天,有报道称一部名为《宝宝别哭》的网络大电影,却在王宝强离婚事件发生4天后,开机了!!!

小抠已开始看到这个图片,是怀疑的。毕竟,稍微有点常识、底线的影视公司,是绝不可能拿王宝强离婚事件来炒作的。但是,小抠明显高估了某些人的善良和底线,根据现有资料,这部网络大电影,极有可能真实存在 下面是某演员晒出的开机照片和开机位置

这位“演员”自己表示很“荣幸”参演这部“事件电影”

还有网友不忘帮腔

还有网友晒出剧本,并询问“大家期待吗?”

还有网友对投资人“对商机的把握速度真是相当精准快速”表示钦佩


很快,这部网大的导演也被挖了出来

这位名为李博华的导演,号称是旅英编剧,此前曾拍过一些不知名网络剧。另一位旅日“大导演”赵锦波则在网上搜不到任何资料。就是这样的团队,这样的创作人员,以自己对“商机的精准把握”,搞出了这么一个《宝宝别哭》的网剧

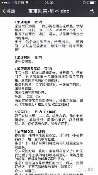
据说,就是这么个网大,只用了一天,人家就把剧本搞出来了。给大家晒一个,这个剧本可以告诉你:人可以无耻到什么程度!!!



对于这样的行为,不少网友也鲜明表达出自己的感受


此外,女星甘薇也发出微博,代表乐视网对这样的网大表示“抵制”

其实,就像当年某杂志在四川地震废墟上拍摄大尺度写真一样,某些脑袋被驴踢了的人,也会做出冒天下之大不韪的缺德事来。而这一切,恰恰在“网大”这个缺乏监管的领域里表现的尤为明显,拿马蓉作为炒作点的《宝宝别哭》无疑是一个极致! 冯小刚执导的《我不是潘金莲》将于今年9月30日国庆节上映,可你知道吗,借助“潘金莲”这一热点诞生的那些网剧、网大,简直污瞎了小抠的双眼 《我是潘金莲》

《她才是潘金莲》

《暴走の潘金莲》

据某媒体统计,近期有20部左右的“潘金莲”及衍生的“西门庆”系列网大涌现,这些所谓的“作品”,有的已经上映,有的正打算趁着冯小刚电影上映时蹭热度

小抠都不禁想爆粗口,尼玛在这说绕口令呢!!! 实际上,冯小刚执导的《我不是潘金莲》不是第一个也绝不是最后一个“受害者”,去年的《道士下山》上映前后,也曾出现《道士出山》、《道姑下山》等网大,《捉妖记》更是带火了《捉妖济》等

一位伟人曾经说过:“如果有10%的利润,资本就保证到处被使用;有20%的利润,资本就活跃起来;有50%的利润,资本就铤而走险;为了100%的利润,资本就敢践踏一切人间法律;有300%的利润,资本就敢犯任何罪行,甚至冒绞首的危险。” 最近,一篇标题为“国产电影用八个月,交出了一份令人恶心的答卷”的文章获得广泛关注,感慨今年以来,国产电影不如人意、票房口碑双双下跌。

这背后的尴尬,资本所起到的逐利作用显而易见。另一方面,行业内从业人员尤其是编剧、导演的屈从、无底线,恐怕也是重要原因吧!而网大作品,则更加不堪! 最后,送给某些“文艺工作者”一句话



评论