文|新经济e线
新经济e线获悉,今年来迷你ETF保壳不再是优选项,行业内部正在加速出清。9月13日,广发基金发布关于以通讯方式召开广发中证京津冀协同发展主题交易型开放式指数证券投资基金基金份额持有人大会的第一次提示性公告称,由于市场环境变化,广发中证京津冀ETF(512780)的基金管理人经与基金托管人工商银行协商一致,决定召开本基金的基金份额持有人大会,审议终止《基金合同》并终止上市。
广发基金表示,会议投票表决起止时间:自2022年9月14日起,至2022年10月17日15:00止(投票表决时间以本次大会指定的收件人收到表决票时间为准)。不过,本次议案须经参加本次持有人大会的本基金基金份额持有人或其代理人所持表决权的三分之二以上(含三分之二)通过,存在无法获得持有人大会表决通过的可能。

来源:基金公告
公开资料表明,广发中证京津冀ETF成立于2015年6月25日,基金募集规模约2.73亿元。从基金业绩回报来看,截至2022年9月9日,广发中证京津冀ETF单位净值为0.8789元,成立至今净值增长率为-12.11%,同类排名419/457,业绩表现落后。该ETF最新份额录得2858.65万份,对应基金资产净值已跌破5000万元的清盘红线,仅有2512.47万元,较成立之初的规模已缩水超过九成,达91.26%。
集中清理“门户”
新经济e线注意到,鉴于迷你ETF的退市风险,头部管理人正在集中清理“门户”。仅2022年9月10日一天,公募“一哥”易方达基金旗下就有4只股票型ETF齐齐发布了风险预警,分别包括易方达中证港股通中国100ETF(159788)、易方达中证石化产业ETF(516570)、易方达中证沪港深300ETF(517030)、易方达中证物联网主题ETF(159895)。
如易方达中证港股通中国100ETF当天发布基金资产净值连续低于5000万元的提示性公告称,根据《基金合同》的规定,《基金合同》生效后,连续50个工作日出现基金资产净值低于5000万元情形的,基金合同终止,不需召开基金份额持有人大会。
截至2022年9月9日,易方达中证港股通中国100ETF已连续45个工作日基金资产净值低于5000万元。若截至2022年9月19日日终,基金的基金资产净值连续50个工作日低于5000万元,则触发上述《基金合同》规定的终止情形,《基金合同》应当终止,基金管理人将根据相关法律法规、《基金合同》等规定对基金进行清算。
同样,截至2022年9月9日,易方达中证物联网主题ETF和易方达中证沪港深300ETF均已连续40个工作日基金资产净值低于5000万元;易方达中证石化产业ETF已连续46个工作日基金资产净值低于5000万元。
从上述ETF成立时间来看,易方达中证港股通中国100ETF为今年2月22日刚成立,基金募集规模约2.54亿元。截至9月9日,短短半年多时间里,该ETF规模已快速下降至4100万元左右,降幅超过八成,达83.86%。
而易方达中证石化产业ETF、易方达中证沪港深300ETF、易方达中证物联网主题ETF等3只股票型ETF则是去年相继成立的次新ETF,其成立时间分别为2021年6月9日、9月15日、10月13日,基金募集规模分别为3.36亿元、2亿元、2.85亿元。截至9月9日,以上3只ETF份额分别减少至3735.76万份、4204.03万份、4824.19万份,对应基金资产净值分别为3511.61万元、3699.55万元、3823.17万元。不仅如此,3只ETF最新单位净值也均在面值以下,分别是0.94元、0.88元、0.7925元。
Wind统计还表明,截至9月9日,除了以上只4只ETF外,在易方达基金旗下40余只股票型ETF中,基金资产净值低于5000万元的ETF还有易方达中证沪港深500ETF(517010)和易方达中证全指建筑材料ETF(159787),分别为4580.06万元和2009.47万元。这2只ETF的成立日期分别为2021年8月3日和2022年3月4日,各募集2.34亿元和2.41亿元。
前后对比的话,易方达中证沪港深500ETF和易方达中证全指建筑材料ETF自上市以来,基金规模分别大幅缩水80.44%和91.65%。特别是后者,该ETF成立至今仅过去半年多时间。
此外,易方达中证装备产业ETF(562910)、易方达中证消费50ETF(159798)、易方达中证现代农业主题ETF(562900)、易方达中证消费电子主题ETF(562950)等4只股票型ETF规模也已不足亿元,分别仅录得5133.29万元、6772.47万元、6773万元、7853.06万元。自成立以来,基金规模分别缩水79.49%、79.30%、73.41%、69.23%。其中,易方达中证消费50ETF和易方达中证消费电子主题ETF分别于今年4月和1月才成立。
行业加速出清
另据新经济e线不完全统计,仅今年9月以来,包括易方达基金旗下4只股票型ETF在内,共计有11只ETF披露了风险提示公告。与此同时,在今年来终止上市的基金中,ETF占据了绝对主角。2022年的前8月,每月都有一只或数只ETF清盘,此举表明行业在加速出清。

来源:基金公告
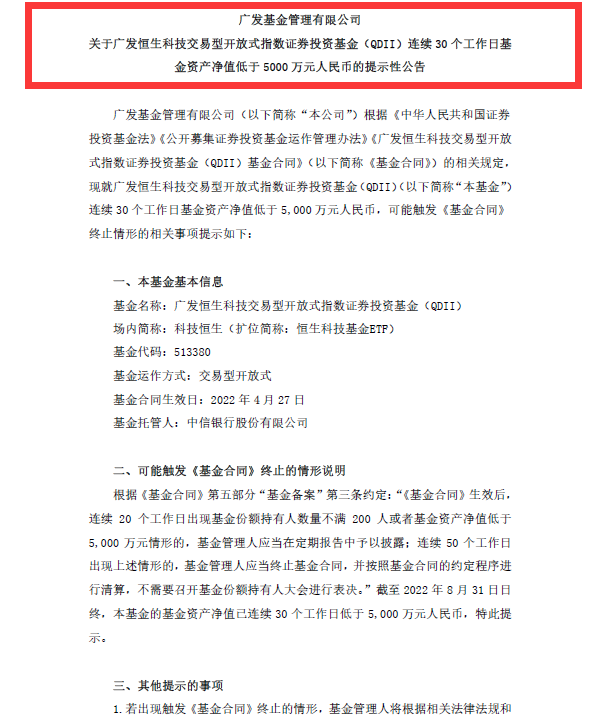
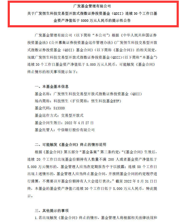
就在今年9月2日,广发恒生科技基金ETF(513380)发布提示性公告称,截至2022年8月31日日终,因该基金连续30个工作日基金资产净值低于5000万元人民币,可能触发《基金合同》终止情形。实际上,广发恒生科技基金ETF刚于4月27日才宣告成立,基金募集规模约2.19亿元。然而,短短4个月之后,广发恒生科技基金ETF便触发了退市警报。
针对头部管理人中为何也有ETF产品成立不足一年就触发清盘的现象,有机构人士认为,市场行情低于预期、机构资金离场、同类型基金数量过多带来的同质化竞争等或是主要诱因。在后续基金新发上,只有更加重视提高产品的独特性,把握先发优势,不盲目跟风,才能减少此类现象发生。
Wind统计还显示,截至2022年9月9日,在广发基金旗下近30只股票ETF中,基金规模不足5000万元的ETF共计有4只,分别包括广发粤港澳大湾区创新100ETF(159979)、广发中证全指原材料ETF(159944)、广发中证京津冀ETF、广发中证全指能源ETF(159945)。
其中,广发粤港澳大湾区创新100ETF资产净值已不足千万元,仅934.21万元,较成立之初的24493万元,基金规模缩水率高达96.19%。从净值回报来看,广发粤港澳大湾区创新100ETF成立至今仍没有实现正收益。截至9月9日,该基金单位净值为0.9409元,今年来的净值回报率是-20.59%,自成立至今累计收益率为-5.91%,同类排名657/746。
此外,广发基金旗下另有广发中小企业300ETF(159907)、广发中证沪港深科技龙头ETF(517350)、广发中证稀有金属主题ETF(159608)、广发中证全指可选消费ETF(159936)等4只股票型ETF自成立至今,基金规模缩水率均超过六成以上。特别是广发中小企业300ETF规模降幅更是接近九成,从成立之初的7.19亿元下降至如今的1亿元左右。
9月8日,嘉实 H 股 50ETF(159823)也发布提示性公告称,截至9月6日,该基金连续40个工作日基金资产净值低于5000万元,可能触发基金合同终止情形。
Wind统计表明,在嘉实基金旗下近30只股票型ETF中,嘉实中证医药卫生ETF(512610)、嘉实中证500成长估值ETF(515510)、嘉实创业板ETF(159955)、嘉实先进制造100ETF(515870)等4只ETF均已跌破5000万元的清盘红线,特别是前三只ETF甚至已不足2000万元,分别仅有1191.54万元、1375.76万元、1403.81万元。
此前于8月6日,嘉实先进制造100ETF发布公告称,截至2022年8月4日,本基金已连续45个工作日基金资产净值低于5000万元,可能触发基金合同终止情形。等到9月9日,该基金规模仍在5000万元以下,为4229.34万元。
截至9月13日,今年来共计已有12只ETF退市。其中,居首的兴业基金旗下多达三只,分别为兴业上证180金融ETF、兴业上证50ETF、兴业中证福建50ETF,均于今年3月终止上市。截至9月9日,兴业基金仅剩的2只ETF分别是兴业沪深300ETF和兴业中证500ETF,但规模均只有千万元出头,处于退市边缘。


评论