它一出场,所有区都不说话了。“海淀你抢我的互联网公司,那么,我就抢你互联网公司的人。虽说互联网的半壁江山在海淀,巴特,这些打拼江山的人却都住在昌平。”
这个“霸气”的区域就是北京市昌平区。
Q1:新房涨了多少钱?
2016年上半年(1月-7月),昌平区新房成交量不断攀升,7月创新高,达1475套,环比上月,成交量涨幅196﹪,新房市场火热。
2016年4月,新房成交均价达2.69万元/平,创上半年(2016年1月-7月)新高,从5月起,虽有回落,但整体仍然稳步上涨,有望“破三”。


昌平区新房月度量价走势(2016年1月-7月)
Q2:二手房涨了多少钱?
上半年(2016年1月-7月),二手房成交均价不断攀升,从6月始“破三”。7月环比6月,二手房成交均价涨幅达3.6﹪。
3月,二手房成交量创新高,达4473套。虽然后几个月,成交量有所回落,但仍相对稳定。

昌平区二手房月度量价走势(2016年1月-7月)
Q3:10年前,在昌平买套房,现在赚了多少钱?
据链家研究院数据显示,昌平区从2006年初,到2016年4月30日,新房年均增长率为13.9﹪,房价翻了3.7倍。
换而言之,假如我2006年初,在昌平买一套100平新房(06年1月,均价5962元/平),总价60万,2016年4月(均价2.69万元/平),总价269万。十年升值209万。
Q4:2016年上半年最“热”商圈在哪儿?
据链家大数据显示:2016年上半年,二手房市场最“热”的三大商圈,昌平区占据了2个,分别回龙观商圈和天通苑商圈,分别摘得“状元”和“榜眼”的称号。

昌平区2016年上半年最“热”商圈
2016年上半年,上地信息产业园新搬进了小米、腾讯、网易、新浪、链家网等互联网公司,在海淀区房价高不可攀的情况下,转战就近回龙观买房,这促使回龙观商圈热度高涨,成为上半年最热商圈。
Q5:哪个小区涨幅最大?
近一年,昌平区涨幅前三小区分别是随园、首开国风美唐一期、海德堡花园。其中,随园涨幅过半,成为昌平区近一年涨幅最大的小区。

近一年昌平小区房价涨幅榜

昌平区
紧挨着海淀,房价却是海淀的一半。
Q6:交通有多“霸气”?
目前,昌平区初步建成了以4条高速公路、4条轨道交通和众多铁路干道为框架的交通网。

昌平区交通现状

北京地铁图
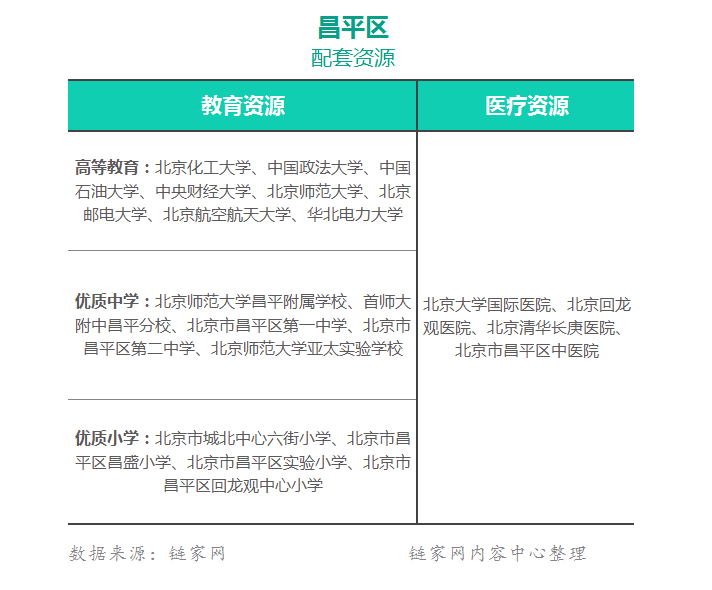
Q7:基础设施配套有多“霸气”?
虽然教育资源不能与海淀同日而语,但也不差,各种高校和优质的中小学资源散布在昌平。

昌平区配套资源

Q8:交通有何规划?
未来,昌平线将从西二旗站一路南延7站到达蓟门桥站,其间增加5座换乘车站,一改西二旗站拥堵站的“名号”。

地铁13号线西二旗站
未来昌平线南延规划。 
昌平线南延
Q9:政府有何规划?
近来,政府加大对昌平区重点项目的规划,包括昌平新城的建设及文化旅游的发展。同时,正打造一个“回+”双创社区另一个标志性项目,即宅创部落/极客丛林众创空间。

未来昌平区政府规划
Q10:昌平区未来房价如何?
据链家大数据显示:2016年7月,昌平房价均价32256元/米,环比上月上涨3.33%,同比去年上涨31.64%。昌平房价看涨趋势明显。
目前,昌平区项目分布相对分散,仅就昌平城区来看,包括新城和老城两部分。
具体来说,老城区内配套相对完善,无论是上学、聚餐、购物、休闲、就医都非常便捷,依山靠水,生态环境好。而新城东区位于老城区东侧,与老城区一水相隔,是未来昌平新城重要的建设发展区域。配套愈臻完善,新城东区的开发建设与地铁的开通,给昌平的楼市带来生机。
从区域内房地产企业布局情况来看,品牌房企的比重明显加大,昌平成为品牌房企集中争夺的新“战场”。在北京房价不断飙升背景下,城区人口向郊区转移,北京昌平房价很难下降。



评论