记者|赵阳戈
安天利信是一家身处IPO进程的公司,其2022年3月30日获得受理,2022年4月份进入问询环节,如今公司已回复了第二轮的问询。不过相关问询却显示,公司在近期遭遇投诉举报,举报内容剑指此前招投标的乱象。
9成收入来自安徽
资料显示,安天利信保荐方为国元证券,预计融资金额2.8471亿元,公司主要从事招标代理、工程造价咨询和建筑设计等专业技术服务。自成立以来,安天利信以招标代理业务为主,同时发展工程投资咨询、造价咨询、建筑设计、工程监理及项目管理等工程咨询服务业务,目前拥有工程设计建筑行业(建筑工程)甲级资质、房屋建筑工程监理甲级资质、市政公用工程监理乙级资质、城乡规划编制乙级资质,已初步具备全过程工程咨询服务能力。安天利信立足总部所在地合肥,深耕安徽以及周边市场,目前已在全国范围内设立24个分公司,其中省外分公司7个,分别为北京、上海、南京、武汉、长沙、福建、海南分公司,逐步布局全国市场。
虽说公司四处布局,但数据显示,公司业务主要集中在安徽省,来自安徽省的主营业务收入占公司主营业务收入的比重超过90%。
根据住房和城乡建设部统计公报资料显示,截至2020年末,全国工程招标代理机构共9106家,较上年增长3.1%,其中,国有企业和国有独资公司共298家,私营企业4742家;工程造价咨询企业有10489家,比上年增长28%,其中,甲级工程造价咨询企业5180家,乙级工程造价咨询企业5309家;工程勘察设计企业23741家,其中,工程勘察企业2410家,工程设计企业21331家; 建设工程监理企业9900家。

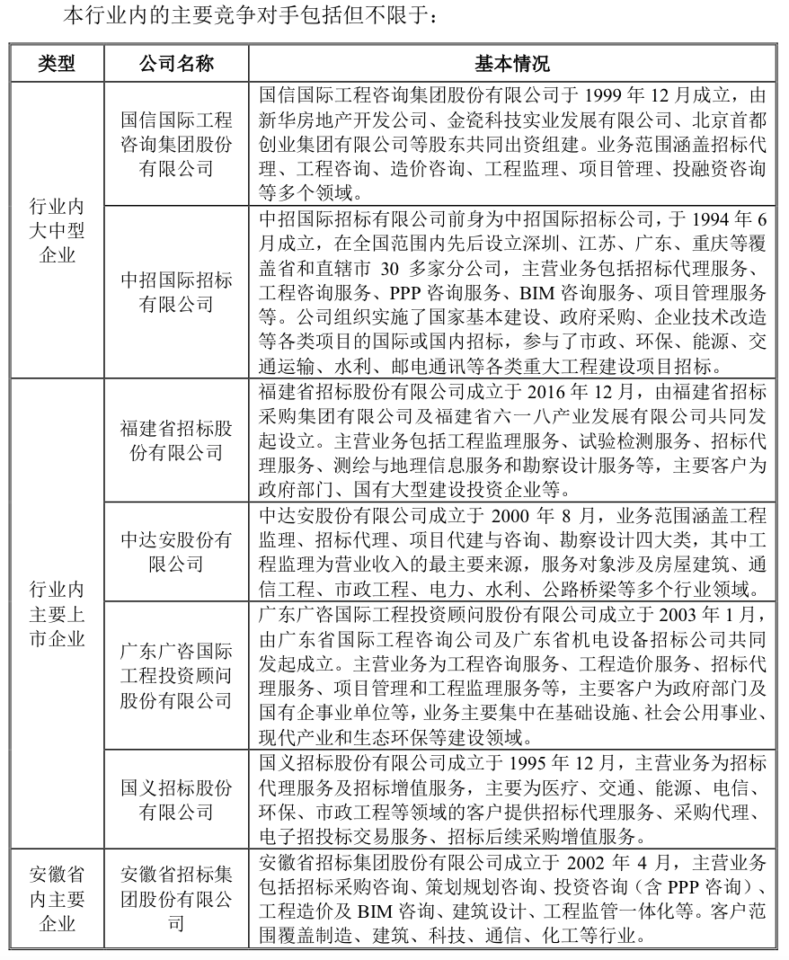
数据可见,安天利信所处行业参与主体众多、市场化程度高,竞争对手中,主要上市企业有招标股份(301136.SZ)、中达安(300635.SZ)、广咨国际(836892.BJ)和国义招标(831039.BJ)等。
经营数据上看起来是保持着增长态势。2019年-2021年公司的营业收入分别为1.4亿元、1.57亿元、2.29亿元,净利润分别为4866.92万元、5205.98万元、6684.64万元。另外2022年1-6月营业收入1.35亿元,同比增长46.65%,净利润4011.73万元,同比增幅36.18%,扣非净利润3815.17万元,同比增长32.75%。2022年1-9月预计营业收入1.98亿元-2.18亿元,较上年增长30.26%-43.42%;净利润6000万元-6600万元,增幅28.03%-40.83%;扣非净利润5600万元-6150万元,同比增长28.28%-40.88%。
此番募资计划中的1.9亿元将投入“总部基地几运营研发中心建设项目”,有6185.78万元投入“信息化建设项目”,剩下的3241.07万元投入到“营销与服务网络升级项目”,合计2.8471亿元。
投诉举报
安天利信第一份回复意见是在7月份,那个时候监管层的问询重点还在于公司成长性、创业板定位、业务合规性、关联交易等等,而第二次问询中,最吸引眼球的便是第二条的“关于投诉举报”。
据悉,交易所收到举报信称:2019年发行人员工温亮涉嫌串通投标被判缓刑,2020年员工孙志强、韦新成涉嫌串通投标罪被公安机关带走协助调查,发行人解除与上述人员劳动合同。上述情况未在招股说明书中披露。
针对此,安天利信道出始末。
2019年底,东莞银行股份有限公司合肥分行(以下简称“东莞银行合肥分行”)委托公司代理其办公楼装修装饰工程施工项目招标事项,由于合肥澳达环境艺术设计工程有限公司(以下简称“澳达公司”)已私下与东莞银行合肥分行达成工程承包协议,公司原招标六部经理温亮安排发行人员工韦新成按照招标方要求修改评分细则等招标文书,确保澳达公司中标。2020年5月,温亮、韦新成分别被侦查机关通知配合调查,2020年12月,合肥市瑶海区人民检察院对参与该项目的相关人员共18人依法提起公诉。2021年3月,18名被告被合肥市瑶海区人民法院判处串通投标罪,其中,温亮判处有期徒刑八个月,缓刑一年,并处罚金人民币八千元,韦新成判处拘役四个月,缓刑八个月,并处罚金人民币六千元。
安天利信表示,根据判决书,合肥市瑶海区人民检察院提起公诉的对象及合肥市瑶海区人民 法院判处刑事处罚的对象均为18名自然人,不涉及发行人单位犯罪。
另一个即2021年10月,合肥市公安局蜀山分局经济犯罪侦查大队对公司员工孙志强、蔡兴杰涉嫌串通招投标案立案侦查,目前尚在侦查阶段。
2022年8月5日合肥市公安局蜀山分局经济犯罪侦查大队出具《情况说明》,“2021年10月19日,合肥市公安局蜀山分局经济犯罪侦查大队对孙志强等人 涉嫌串通招投标案立案侦查,现已对其采取强制措施。经侦查查明,孙志强、蔡兴杰所涉案件系其两人与他人(非安徽安天利信工程管理股份有限公司人员)进行串通投标犯罪,该行为并无安徽安天利信工程管理股份有限公司相关部门及其他人员参与,合肥市公安局蜀山分局经济犯罪侦查大队也无计划对安徽安天利信工程管理股份有限公司立案侦查。”
根据披露,相关人员均已经离职。安天利信表示,报告期内,公司及其董事、监事、高级管理人员不存在因串通投标、围标被司法机关处罚、行业主管部门处罚的情形。一般员工中,除温亮、韦新成因个人参与串通投标行为被处以刑罚、孙志强、蔡兴杰因个人涉嫌参与串通投标行为被立案侦查外,不存在其他员工因串通投标、围标被司法机关处罚、行业主管部门处罚的情形。



评论