文|连线Insight 王慧莹
编辑|周晓奇
当“酱油龙头”海天味业碰上“海克斯科技”这一网络热词,海天味业的日子有些难过。
这几天,“海克斯科技”一词火了起来,其原本用于游戏世界,指魔法与科技的融合技术。如今,却成了海天味业及其他工业食品的标签。
这自然是食品企业不愿意看到的。回到海天味业本身,网友们讨论的核心,是海天酱油在中国市场与一些海外市场对添加剂使用的“双重标准”。
有网友晒出在日本、加拿大等国家购买的海天酱油,配料表中只有水、大豆、小麦、食盐等原料,而在国内购买的海天酱油,配料表中含有多种添加剂。
作为中国企业,为什么会“双标”?海天味业的做法难免引发了中国网友的愤怒和讨伐。
对于“双标”的风波,海天味业接连发出两纸声明,更是将其推到了舆论的风暴中心。两纸声明中,海天味业第一次声明对食品添加剂避而不谈,第二次声明的态度也十分强硬,引发网友对于海天味业态度的质疑。
此次的“双标”风波,给海天味业的情况雪上加霜。
作为调味品行业龙头,海天味业上半年业绩增速放缓。其2022年上半年财报显示,海天味业实现营收135.32亿元,同比增长9.73%;归母净利润33.93亿元,同比增长1.21%。
这与海天味业2022年的业绩目标相差甚远。在2021年年报中,海天味业提出“2022年计划实现营收280亿元,利润74.7亿元,营收利润双12%增长”的目标。此次的风波,或许让原本寄希望于下半年业绩的海天味业,难以完成KPI。
如今,资本市场已经不再看好海天味业,曾经的“酱油茅”跌落神坛。截止发稿,其收盘价为82.82元/股,距离史上最高股价152.14元/股,已经下跌45.6%,市值几近腰斩。
更重要的是,随着消费者越来越注重食品健康化,各个酱油企业也推出了更健康、更贵的高端化产品,经历此次风波后,海天味业想要重拾消费者的信赖并不容易,海天味业真正的挑战,还在后头。
1、“双标”风波中,海天失败的回应
不到一周时间,两纸声明,将海天味业推到了风口浪尖上。
近期,调味品龙头海天味业因食品添加剂一事深陷舆论漩涡之中。事情要追溯到国庆假期时,海天味业的部分酱油被爆出产品里有5'-呈味核苷酸二钠、5'-肌苷酸二钠、苯甲酸钠等添加剂。
实际上,消费者对食品添加剂并不陌生。伴随着食品行业的整体进化,尤其到了工业化阶段,食品添加剂几乎成了不可或缺的要素。
真正令消费者不满的是,针对于同一个产品,海天味业在国内国外有明显的“双标”区分。
按着网友的说法,从美国、日本等国超市购买的海天酱油,里面除了水、大豆、食盐、砂糖等天然物质外,并无化学类食品添加剂。而在国内购买的海天酱油,配料中有水、非转基因黄豆、食用盐、焦糖色小麦、小麦粉、谷氨酸钠、5'-呈味核苷酸二钠、5'-肌苷酸二钠、三氯蔗糖、黄原胶、苯甲酸钠等多种食品添加剂。
两种配料表的强烈反差,引得网友众议。这期间,还有短视频博主将海天酱油与网络用语“海克斯科技”联系在一起,称海天酱油是典型的“科技与狠活”。
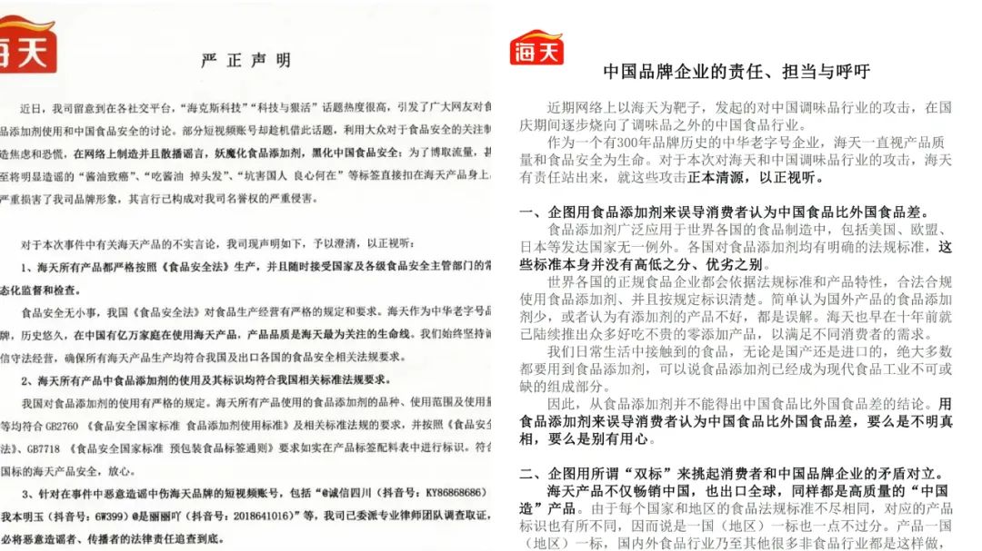
出乎意料的是,面对舆论的质疑,海天味业虽然迅速回应,却选择了“正面硬刚”。
9月30日晚间,海天味业首次回应称,海天味业所有产品都严格按照《食品安全法》生产,均符合《食品安全国家标准》;并称部分短视频账号“恶意造谣中伤海天”“黑化中国食品安全”,将委派律师调查取证、追查法律责任。
态度如此强硬,海天味业非但没有将食品添加剂一事说清楚,反而避重就轻,消费者显然并不买账,舆论也跟着继续发酵。
紧接着,10月4日晚,海天味业再度发表声明,称各国对食品添加剂均有明确的法规标准,这些标准本身并没有高低之分、优劣之别。“用食品添加剂来误导消费者认为中国食品比外国差,要么是不明真相,要么是别有用心。”

海天味业的两次声明,图源海天味业官方微博
表面上,海天味业对“双标”一事做出了回应。海天味业解释称,由于每个国家和地区的食品法规标准不尽相同,对应的产品标识也有不同,说是一国(地区)一标也不过分,这不意味着哪国就一定比哪国好,也不意味着出口的及一定都比国内的好。
但新的声明中,海天味业依然没有掩饰强硬的态度,让消费者看不到诚意。正因如此,两次回应都没有平息舆论,反而越描越黑。甚至有网友表示,“你选择发声明,我选择不买”“合不合法是你的事,买不买是我的事”。
对此,中国食品产业分析师朱丹蓬向连线Insight表示,“消费者和海天的立场都正确,本质原因在于国标问题。目前酱油的国标是2000年制定的,在22年后的今天,国标已经无法匹配消费端的核心诉求。国标的与时俱进才是解决所有矛盾的根源。”
10月5日,“双标”添加剂事件引来中国调味品协会的发声,该协会认为,食品生产企业在我国境内的生产经营应符合我国的法律法规及相应的规定,出口产品应符合出口国的法律法规及相应标准的规定或遵照双方认同的签署的进出口贸易合同的技术条款。因各国的饮食和消费习惯不同,同一类产品的标准会有所不同。
事实上,随着消费水平的提高和观念的升级,消费者需求已经从吃饱,变为吃好,“双标”事件中,海天失败的回应导致的消费者逃离,可以说是屋漏偏逢连夜雨。
2、市值腰斩、增速不再,海天味业的艰难时刻
如果说“双标”风波只是暂时的,那业绩难增长、股价下滑,才是海天味业面临的最大危机。
2014年上市以来,没人质疑海天味业的造富能力。在日常消费品行业中,海天的市值仅次于茅台和五粮液,被市场称为“酱油茅”。
这期间,海天味业的业绩一直保持着两位数的增长速度。但海天味业的造富故事停留在了2021年。
2021年,海天味业营收约250.04亿元,同比增长9.71%;归属于上市公司股东的净利润约66.71亿元,同比增长4.18%。这是自上市以来,海天味业营收增幅首次下滑至10%以下。
此外,去年,由于上游原材料价格上涨,海天味业的酱油、调味酱毛利率同比分别下降4.47%、4.68%。
这样的成绩给了海天味业不少的压力。更大的问题在于,疫情给餐饮业带来重创,2021年国内餐饮行业收入46895亿元,相比2019年的46721亿元几乎没有增长。
上游的餐饮需求减少,对海天味业这样依赖餐饮渠道的企业来说,损失是巨大的。据浙商证券研究所的数据,从调味品渠道结构来看,餐饮渠道占比高达 56%,海天味业2021年业绩下降便不难理解。
重重压力之下,海天仍需要拿出业绩来提振市场信心。在2021年年报中,海天味业提出“2022年计划实现营收280亿元,利润74.7亿元,营收利润双12%增长”的目标。
如今,现实是残酷的。2022年上半年,海天味业依旧陷入需求疲软、成本上涨的双重压力之中。其半年报显示,海天味业实现营收135.32亿元,同比增长9.73%;营业成本达85.76亿元,同比增长14.58%,高于同期营收增速。

海天味业2022年上半年营收情况,图源海天味业上半年财报
这样一来,海天味业的盈利能力就被压缩。上半年,海天主营业务毛利率同比下滑2.39%至38.05%,为上市8年来最低;归母净利润33.93亿元,同比增长1.21%,净利润增速也是上市以来的最低水平。
三大核心产品中,对营收贡献最大的酱油实现营收74.93亿元,同比增长6.81%;其次是蚝油,上半年营收22.09亿元,同比增长3.69%;调味酱实现营收14.22亿元,同比下滑3.6%,也是唯一收入下滑的品类。
营收乏力、毛利下降,面对乏善可陈的业绩,资本市场给出了反应。今年以来,海天味业的股价一路下跌,市值不断蒸发。
在9月的业绩说明会上,海天味业也坦言,从全年的目标来看,目前确实面临非常大的压力。
朱丹蓬向连线Insight坦言,“海天味业的业绩放缓是必然的,股价也是虚高的,目前海天味业正进入一个平缓期。”
值得一提的是,海天味业将赌注压在了今年下半年。

图源海天味业官网
在业绩说明会上,海天味业表示,“对于目标,海天一向是非常严肃的,下半年还有几个月的时间,不会轻易放弃和放松目标,不会对目标进行调整,公司也在通过各种措施提振员工和经销商信心,保存量,抢增量。”
众所周知,经销商是海天味业的重要客户,其也凭借经销商网络迅速占领市场,如今,海天味业拥有7000家以上经销商网络。
“有人烟处,必有海天。”海天味业创始人庞康曾在企业巅峰时提出这一构想。但今时不同往日,海天想要实现这一目标,面临的压力仍然不小。
3、健康化、高端化的路上,海天摔了一跤
俗话说,开门七件事,柴米油盐酱醋茶。其中,酱便指的是酱油,一瓶小小酱油的背后是一个庞大的市场。
作为日常生活必需品,酱油是中国调味品行业中最大的一个子品类。2020年,我国酱油市场规模就已达850亿元。
但相比于以前,酱油市场发生了悄然的变化。据国家统计局数据,国内人均年酱油需求量已从2015年的7.28千克降至2020年的4.86千克,随着消费需求打折,无疑会让场上玩家的日子不太好过。
相对应的,国内调味市场规模增速也跟着下降。数据显示,2014年至2020年,国内调味品市场规模仅由2595亿元增至3950亿元,年均增长率不过7.3%。
以海天味业为例,其酱油销量在突破200万吨大关后,增速逐年放缓。2019年-2021年,分别为217.13万吨、245.33万吨和266.03万吨,同比增长分别为15.62%、12.99%和8.44%。
更重要的是,酱油并非高门槛行业,入场的玩家越来越多,海天味业正处在群狼环伺的局面中,优势逐渐缩小。参照日本最大的酱油品牌龟甲万,在日本市场占有率高达30%,而海天味业仅占10-15%左右。
如今,明显的趋势是,随着消费者对食品健康、品质的追求,场上的玩家纷纷将眼光投向了高端化、健康化。
酱油变得越来越细分,品类也越来越多。有机酱油、零添加、减盐、原酿、提鲜……狼多肉少,想要分得仅有市场的蛋糕,企业们使出浑身解数。
健康化成了企业们的新卖点。比如。海天推出“留鲜瓶”、口味全推出0添加、非日晒的酵素“活酱油”产品、六月鲜推出轻盐系列、太太乐的减盐系列……
想要在有限的市场提高盈利能力,高端化策略必须要执行。华鑫证券研报显示,海天味业的高端酱油占比已从20%升至40%左右,凭借有机系列、零添加系列打开了高端市场。

图源海天味业官网
据中国调味品协会大数据中心近期数据显示,在有机酱油一线品牌中,好记酱油成为京东超市销量最高的有机酱油品牌。此外,千味行业推出近50元一瓶的有机酱油,李锦记也推出30元以上的酱油产品。
正如朱丹蓬向连线Insight所言,食品行业中“多品类,多场景,多品牌,多渠道,多消费人群”的布局必不可少。早在2014年,海天味业就通过并购开平广中皇食品,入局腐乳行业;2017年收购镇江丹和醋业,到了2020年,海天味业还推出4款火锅底料,进入火锅行业。
遗憾的是,海天味业的步子迈得足够快,可却忽略了消费者最关心的健康问题。毕竟,符合标准并不代表着绝对的健康和安全。
回归到此次“双标”风波事件本身,在行业整体走向健康化、高端化时,海天味业损伤的不仅是消费者的信心,更在高端化、健康化的路上狠狠地摔了一跤。此次的事件,造成的长远影响,或将影响未来海天高端产品线的销售。
回想上市之初,凭借不错的市值,海天味业被资本市场冠以“酱油茅”的称号。但自2021年初至今,海天的股价下跌、市值腰斩。资本不再青睐,消费者在逃离,海天要度过危机时刻,并不容易。
( 本文头图来源于海天味业官方微博。)


评论