文︱星途
在这个传统的“金九银十”的节点上,广州传出了新房限价政策松动的消息。
财联社消息,广州新备案项目“一房一价”将由原来楼栋均价上下浮动6%,调整为上浮10%、下浮20%,楼栋均价不能超项目核定线均价。对此,知情人士向财联社证实,该消息属实,其中黄埔区相关部门已组织房企开会进行了传达。
然而,这一宽松信号要传达到市场端,并且在当前充满不确定性的市场环境中起效,道路将会是漫长的。广州中原研究发展部数据显示,截至今年8月末,广州全市新房去化周期17个月,而去年8月的去化周期为9.8个月,同比增长了73%。
如何更好地获取保障就成为了购房者重点关注的问题。其中关键一点就体现在房企的交付能力上,“逆境”中的实力交付,才能给购房者带来极致的安心。
“保交付”成年度关键词 多家房企提交亮眼答卷
今年7月中央政治局会议首提“保交楼”,支持性政策进一步加码。随着“保交楼”如期推进、经济稳定复苏,今年下半年的市场信心和预期将稳定恢复。
与此同时,“保交付”成为了今年房地产行业的关键词。多家房企不再强调业绩的增速,而是转移到能够体现企业发展韧劲的交付能力上。
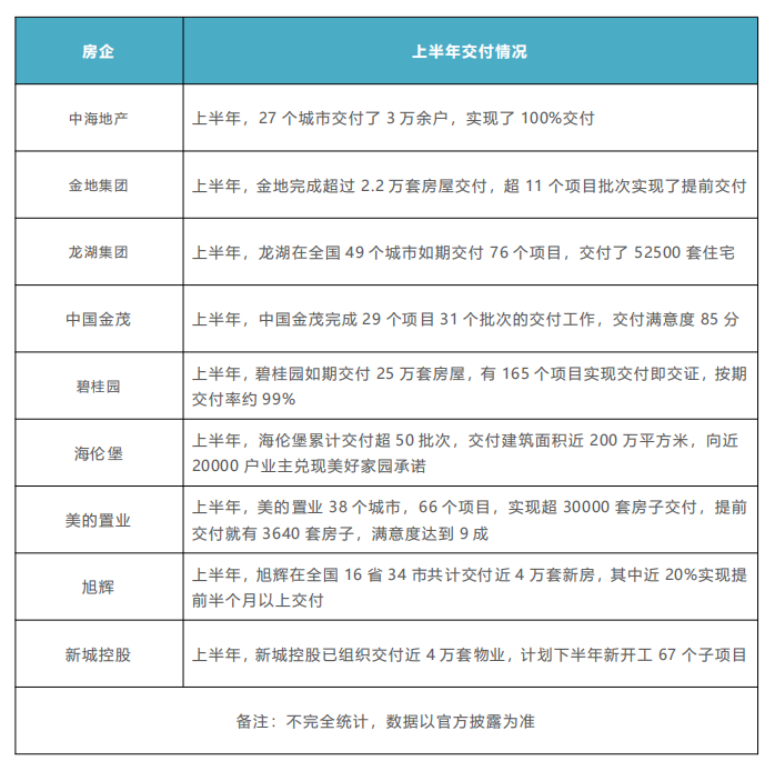
在关注到的房企动态中,中海、金地、龙湖集团等数家房企表现出色,上半年均围绕“交付”交出了不错的答卷。
其中,上半年中海地产27个城市交付了3万余户,实现了100%交付,提前交付的户数占比约33%。
在此期间,中海总体客户满意度保持TOP20房企前3。中海左岸蓝庭入围第三方机构发布的2022上半年全国十大交付力作品榜单。
而金地顺利完成超过2.2万套房屋交付,超11个项目批次实现了提前交付,市场认可度较高。其中,金华都会之光项目交付率99%。
官方数据显示,龙湖集团在全国49个城市如期交付76个项目,交付了52500套住宅,其中超30%项目实现提前一个月以上交付。如广州白云区的天钜提前约180天交付,龙湖天著提前80天交付……
不仅上述房企,今年上半年多数房企都力图在交付上面做出实绩。在信心尚未完全恢复的当下,这一动作显得尤为可贵。
克而瑞研究中心分析认为,“交付力”作为房企销售阶段产品力的有力答卷,亦成为房企实力与竞争力的印证。
选房需参考两大维度 稳健发展至关重要
判断置业是否安全,还需考虑到房企们在经营及财务上的稳健发展,这也是保障交付的重要一环。
纵观当前市场环境,属于房地产行业的黄金时代已然过去,高周转和高杠杆这两大曾经帮助房企们扩张的武器将不会再被沿用。而保持较低杠杆的运转,就成为众多房企们营造安全壁垒、抵抗风险的重要利器。
如上半年实现100%交付的中海地产,在财务方面一直执行谨慎的策略。目前公司“三道红线”指标继续保持在绿档之中,净负债率39.0%,剔除预收款后的资产负债率54.6%,债务情况控制得较为合理。
虽然受整体大环境影响,中海地产上半年的销售额同比下降33%,但下降幅度还是优于大多数房企,这主要得益于其聚焦核心城市布局的发展策略。数据显示,公司在主流城市的销售份额持续提升,一线城市北上广深和香港的合约销售额超1000亿元。
在稳健发展上,金地集团也是实力过硬的选手,其是为数不多的获得境外评级机构的评级确认和稳定展望的中资房企之一。
就业绩而言,2021年公司销售增幅处于TOP20房企前列,在百强房企的排名也由去年的15位提升至11位,同时也是2021年为数不多能够完成年初销售目标的房企之一。另一方面,公司的财务表现也一直较为稳健,“三道红线”已连续6年保持绿档,且2021年净负债率仅55.2%,算得上行业内的“优等生”了。
值得一提的是,行业内融资环境现阶段稍有改善,这将助力信心提升。据了解,目前已经有8家房地产企业获得增信支持发债试点,除了龙湖集团、金地集团、碧桂园、旭辉控股、新城控股、远洋集团以外,美的置业和滨江集团两家资质较好的公司也在列。
虽然恢复信心的过程注定漫长,但可以看见的是,目前多数房企都在为走出“逆境”做积极的准备,对于购房者来说,这也是一个好现象。


评论