文|螺旋实验室 牧歌
编辑|坚果
千亿市值的“酱油茅”海天味业,在这个国庆假期过得并不顺心。酱油的颜色有多深,海天遭遇的误解就有多深。
短视频平台上的“海克斯科技”,成为了海天酱油新的标签,而随着被扒出国内外产品标准不一致,更是瞬间点燃了大众的怒火。
关于食品安全的专业问题,自然也该由专业人士给出解答,公众和媒体可以给出质疑,但却无法定下结论。不过抛开添加剂方面的争论,海天在公关上所展现出的姿态也并不讨喜,甚至于从某种方面来说,海天的傲慢回应给本就棘手的舆情危机浇上了一层油。
1、“双标门”后的灾难级公关
9月下旬,有网友质疑海天酱油疑似在国内和国外采用双重生产标准,并晒出了相关图片。其中,在日本销售的海天酱油仅有水、大豆、小麦等天然原料,以及食盐、砂糖等调味剂,而在国内销售的部分海天酱油产品,则多了焦糖色、苯甲酸钠、三氯蔗糖等添加剂。

除此之外,更有网友指出,海天酱油为了压缩成本,在低端产品中没有使用更安全但价格稍高的山梨酸钾,使用的为食品防腐剂苯甲酸钠,而后者则具有一定的致癌性。
顶着国内调味品行业龙头企业头衔的海天味业,无论是在市场规模还是品牌认知上都鲜有对手,作为上市公司,其市值曾一度逼近7000亿元,成为A股市场风光一时的“酱油茅”。
而对于普通消费者而言,海天系产品更是国民级别,尤其以海天酱油最为代表,去年全国酱油产量为788.15万吨,海天一家就独占了265万吨,市场领先地位可见一斑。
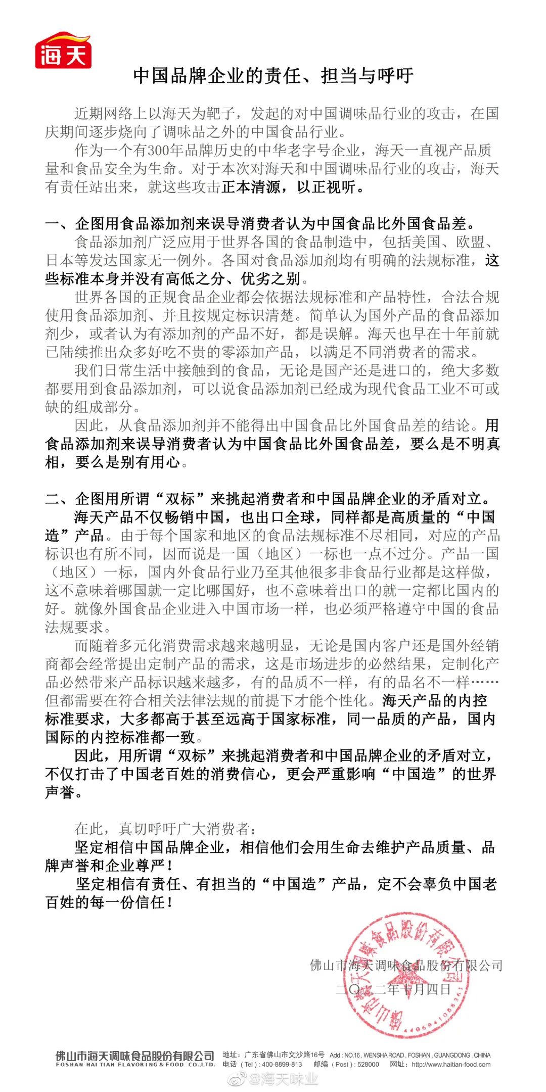
但即便已经是行业霸主,此次突然爆发的负面舆情还是让海天味业慌了阵脚,海天味业先后在9月30日和10月4日连发两则公开声明,表示“所有产品添加剂的使用均符合我国相关标准法规要求”,并不存在所谓的“双标”行为。
不过,这两封义正言辞的声明并没有让海天味业在舆论上挽回颓势,尤其是发布的第二篇公告,傲慢的态度更是给本就紧张的消费者关系浇上了一泼热油。

在这篇公告中,海天认为,“用食品添加剂来误导消费者认为中国食品比外国食品差,要么是不明真相,要么是别有用心”。此外,海天还表示,“用所谓‘双标’来挑起消费者和中国品牌企业的矛盾对立,不仅打击了中国老百姓的消费信心,更会严重影响‘中国造’的世界声誉。”
这种“扣帽子”式的声明,一边把提出质疑的网友安上居心不良的“罪名”,一边又标明自己“民族企业”的身份不容亵渎,在事件真相并不明朗的情况下,这种公关方式不仅没有直面问题,反而刻意上升高度和绑架公众情绪,无异于是火上浇油。
2、海天为何急于自证清白
除了公关回应上的失败之外,海天味业选择“硬刚”的时机似乎也撞在了枪口上。在刚刚过去的9月,正是短视频博主“辛吉飞”靠着“科技与狠活”在网络上大火的节点,在短视频中,辛吉飞通过用各种食品添加剂“合成”了人们常吃的东西,吸引了大批网友的关注。
不过翻开辛吉飞的历史作品则可以发现,其并没有发表过针对海天酱油的言论,唯一一期与酱油有关联的视频内容,也没有与海天味业联系到一起,。
而海天味业在外部舆论都在讨论食品添加剂问题的时候,却突然站出来“自证清白”,甚至还宣称要起诉造谣者,难免会让不清楚事件来龙去脉的普通网友将其与辛吉飞联系起来,进一步造成了海天味业在舆论场上的被动。
在回应的过程中,海天味业的公关路径还走了一步臭棋,那就是拉上了行业协会。10月5日,中国调味品协会官网发布声明称,“支持因舆情受到影响的调味品企业依法维权,追究网络造谣者的法律责任。”
虽然行业协会在一定程度上代表着客观独立的第三方,但在整起事件中,由于辛吉飞过早的奠定了网友们心中“食品安全吹哨人”的形象,因此大企业和行业协会的不同声音,就更容易被认定成“无良资本”的化身,即便真的占理,也很难挽回路人缘。
而海天酱油之所以如此急切地想要撇清关于自身的负面传闻,也很有可能与其今年并不理想的业绩表现有关。
今年上半年,海天味业交出了近年来最差的中报成绩单,虽然净利润仍有33.93亿元之多,但1.21%的同比增速,已经降到了近些年的最低点。

在2021年年报中,海天味业给2022年定下的目标是“计划实现营收280亿元,利润74.7亿元,营收利润双12%增长”。在上半年业绩表现不佳的情况下,海天味业自然将更多的希望都寄托在了下半年。
在这种因素驱动下,企业急于摆脱负面舆情困扰的心情可以理解,只不过并不恰当的回应时机和并不高明的回应方式,让原本的小问题酿成了大危机,绵延近半个月仍然不乏批评的声音。
按此形势预计,口碑大大受损的海天味业,今年的总体业绩目标恐怕将更难完成。
3、传统企业的公关反面教材
在国内的调味品企业中,海天味业算得上是比较善于“借势”的企业之一,尤其在营销宣传上花费了不少精力,近五年来,海天味业的广告费用的投入分别为4.54亿元、5.06亿元、4.65亿元、4.86亿元和4.53亿元。
尤其在一些比较受年轻人关注的渠道中,海天味业更是不遗余力,冠名了《青春环游记》、《中国诗词大会》、《谁是宝藏歌手》、《吐槽大会》等热门综艺节目,此外,还积极与头部的带货主播和种草达人开展合作。

从某种意义上来说,虽然是一家老牌的调味品企业,但海天对于新媒体营销和网络传播的把握并不亚于某些新消费品牌,但在这次事关企业声誉的公关战役上却失去了往日的水准。
螺旋实验室认为,这可能与一些传统企业的市场部运行机制有关系,在正面宣传和市场营销方面,往往会有专业的第三方服务机构来承接需求,根据品牌调性量身打造推广方案。
但遇到重大的舆情危机时,企业更倾向于把主动权掌握在自己手中,渠道和服务商更多承担执行的任务,比如稿件分发和资源洽接等。
而传统的消费品企业由于过去很多年都依赖于渠道出货,和消费者实际上缺乏直接对话的场景,也并没有太多处置负面舆情的经验,因而很容易对当下的互联网语境产生误判,往往出发点和立意都没有问题,但在方式和路径上吃了亏。
复盘海天酱油的这波负面舆情,其实一开始并不会演变成一场公关危机,甚至于用冷处理的方式也未尝不可,但激进的态度和缺乏温情的公关辞令,让整起事件最终走向了难以翻转的地步。
而对于其他企业来说,尤其是传统的调味品企业,海天公关灾难级的表现也确实该引起思考,在大众情绪需要发泄出口的时候,盲目硬刚也许并不是个明智的办法。


评论