文|投资界PEdaily
投资界-解码LP从广州方面获悉, 10月8日,广州市科学技术局发布《广州科技创新母基金第五批拟合作机构(子基金管理人)名单公示》,本次拟定合作机构由上批10家增至17家,为历次最多。
公告显示,此次拟合作17家机构中有9家为创业投资类机构,包括软银中国资本、国聚投资、中金资本、阿米巴资本、光速中国、金沙江联合资本、高捷资本、云九资本、创钰投资。

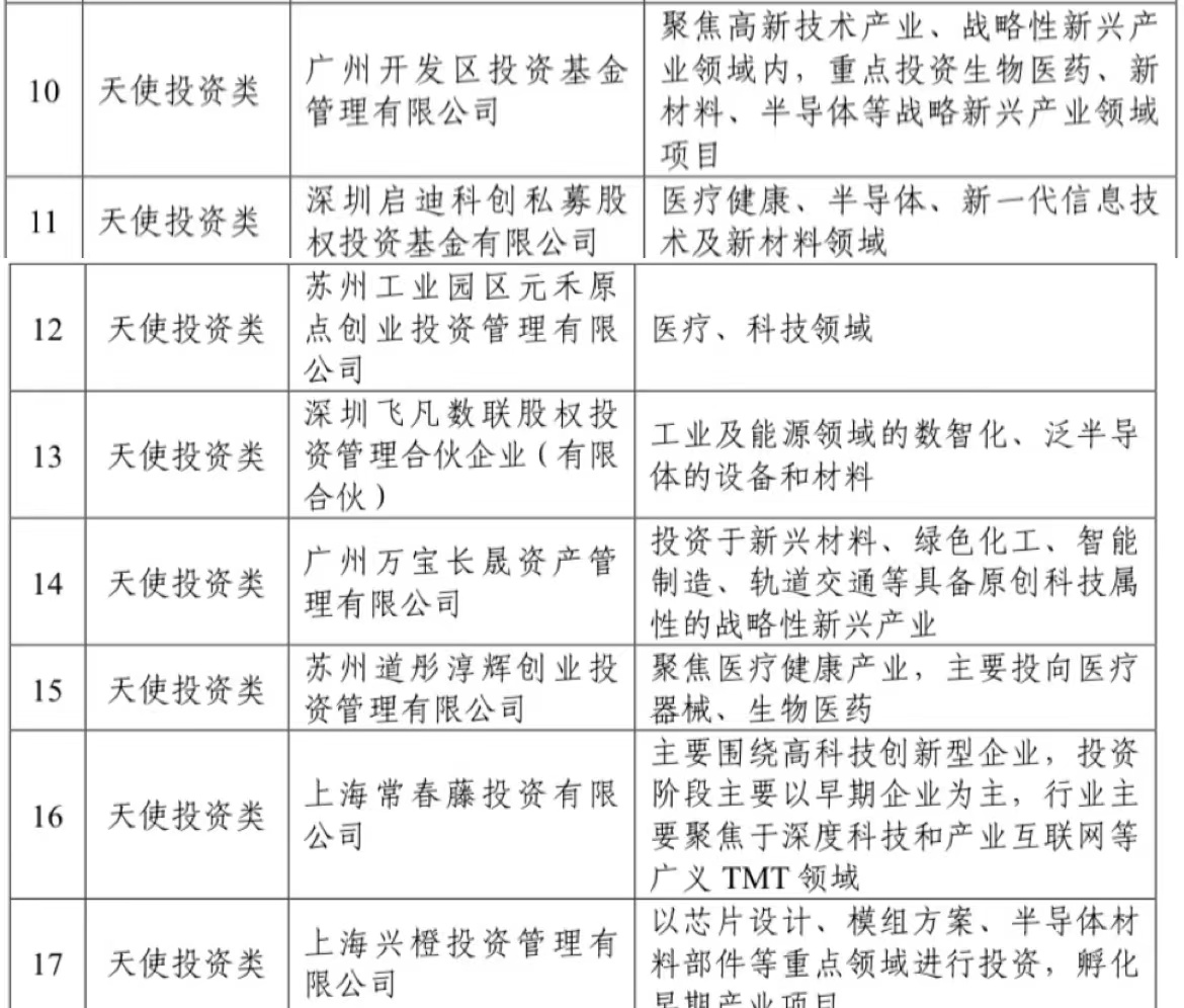
另外8家为天使投资类机构,包括广州开发区投资基金管理有限公司、深圳启迪科创、元禾原点、飞凡创投、万宝长晟、道彤投资、常春藤资本、兴橙资本。

早在今年4月,广州科技创新母基金已公示第四批拟合作机构,当时出现了明势资本、武岳峰资本、大米创投、亦联资本、元璟资本、越秀产业基金、幂方资本、中科创星、丹麓资本、海汇投资10家机构。至此,我们看到越来越多境内外知名创业投资机构齐聚广州。
50亿,这一支母基金怎么投,培育战略性新兴产业
资料显示,广州科技创新母基金由广州市科技局牵头设立,总规模50亿元,其中广州金控集团认购35亿元份额,通过旗下广州金控基金受托管理。
作为按照市场化方式运作、不以盈利为目的的政策性母基金,广州科技创新母基金重点投向以原创性技术、关键核心技术产业化为主要投资方向的子基金,旨在通过引导社会资本投向科技创新项目,促进科技成果转化,培育战略性新兴产业,助力广州科技创新强市建设。
从出资比例及投资标的上看,该基金投资天使类子基金和创投类子基金,对天使类子基金的出资比例不超过子基金规模的50%,对创投类子基金的出资比例不超过子基金规模的20%。天使类子基金须100%投资于天使类项目,创投类子基金主要投资中后期项目。
在受托管理机构选择上,广州科技创新母基金将按公开征集、尽职调查、专家评审、确定机构的程序公开遴选确定,原则上应为股权投资机构或创业投资机构,须满足以下条件:
(一)具有独立法人资格的公司;(二)注册资本不低于1亿元人民币;(三)至少5名从事3年以上投资基金相关经历并具备基金从业资格的从业人员;(四)有完善的投资基金管理制度;(五)有作为出资人参与设立并管理投资基金的成功经验;(六)最近三年以上保持良好的财务状况,没有受过行政主管机关或司法机关重大处罚的不良记录,严格按照委托管理协议管理政府出资资金;(七)其他国家省市法律法规的规定。
除了出资GP,广州科技创新母基金还将开展直接股权投资——2022年6月,广州市科技局印发《广州科技创新母基金直接股权投资管理实施细则的通知》,其中指出:母基金直投不以盈利为目的,按照“政府引导、科学决策、市场运作、风险容忍”的原则进行管理和运作。领投时单个项目投资金额不超过人民币1500万元,跟投时单个项目投资金额不超过1000万元。鼓励受托管理机构的团队按照母基金直投金额的1%—10%进行跟投。
这是广州科技创新母基金开展的一次新尝试。据了解,该母基金直投将主要投资于中国创新创业大赛等“双创”赛事企业、国家(省、市)级“专精特新”中小企业,以及在穗高校、科研机构、新型研发机构等的科技成果在穗转化设立的企业。母基金直投资金通过有限合伙企业进行直接股权投资。
问渠那得清如许,为有源头活水来。眼下粤港澳大湾区母基金接踵而来,广州产业母基金更是表现抢眼,这座省会之城正充分挖掘母基金引导作用,向全球优秀VC/PE伸出了橄榄枝。


评论