文|迈点
一、行业动态
1、文旅业月度总况:9月稳中向好, 微度假成趋势,夜游、夜宿受到市场追捧
9月文旅市场整体稳中向好,受暑期游热度的间接影响以及中秋小长假的加持,文旅业数据可观,中秋出游热度达到今年小长假顶峰。文旅部数据显示,2022年中秋假期,全国国内旅游出游7340.9万人次,同比下降16.7%,按可比口径恢复至2019年同期的72.6%;实现国内旅游收入286.8亿元,同比下降22.8%,恢复至2019年同期的60.6%。携程数据显示,今年中秋日均订单量较端午呈双位数增长、较清明和五一增长一倍以上,出游人群主要由本地、周边客群构成,占比超六成。
周边本地深度游持续走热,微度假已是大势所趋;露营、夜游、夜宿等新业态成为市场焦点。受疫情管控影响,周边本地深度游依旧是9月出行主旋律,与旅游大市场缩减相反,国内露营经济市场火热,规模可达千亿。飞猪数据显示:中秋露营订单量环比增超4倍。“露营+赏月”、“露营+月饼手作”的多业态聚合加强了本地游供给的多样化,也给文旅业发展提供了更多可能性。
伴随着商业业态的不断升级,挖掘本地多元化的生活体验逐渐成为主流,体验性、探索性文旅项目成为主要驱动力。需求端的瞬息万变给市场带来了不小的挑战,也给文旅业发展注入新鲜血液。因此,文旅集团只有不断推陈出新,才能占有一席之地。


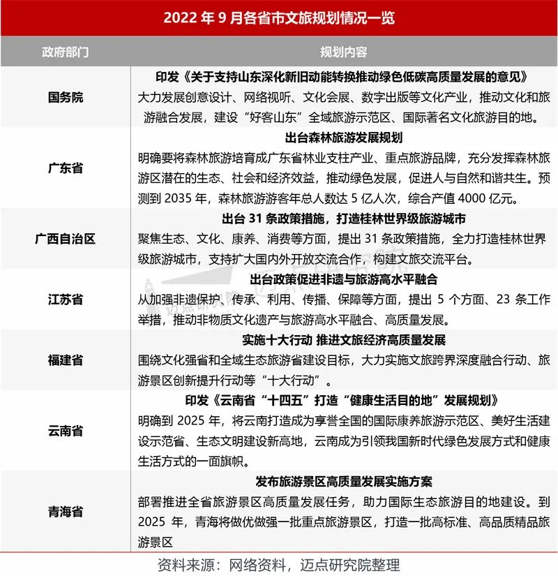
2、文旅项目投资发展:9月市场回暖,推介会成促进重要媒介
9月,文旅市场投资宗数明显上升,单体项目投入资本显著增加,与过往两个月的沉寂形成鲜明对比。大宗文旅投资项目的增多得益于各地举办的旅游投促会和推介会。如福建召开文化和旅游项目招商推介会,投资热点聚焦于滨海度假、康体养生、研学旅行、乡村休闲、夜游经济、露营体验等新业态。


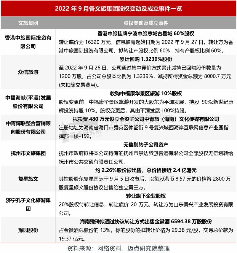
3、文旅集团融资动态:股权变动、项目融资频速不减, 多元化融资渠道助力文旅发展
在文旅融合大背景下,大批文旅新业态涌现,融资成为文旅项目落地的重要推动力。进入9月,文旅集团股份变动频速不减,融资项目频出。复星旅文约2.26%股份被出售,作价近2.4亿港元;中青博联拟投资480万设立全资子公司中青旅(海南)文化传媒有限公司。
旅游业正处于发展转型的关键时期,投资需求旺盛,但资金缺口大,融资成为文旅项目落地最大阻碍,加上投资大、回报慢、培育周期长的行业特点更是加剧融资困难。但随着政策利好,普惠金融政策加码以及多元化融资渠道的拓宽,未来文旅融资难、融资贵的问题在一定程度上可以得到缓解。



二、百强榜单及分析
9月,携程集团、豫园股份、华住集团位列百强榜单前三,另有复星旅文、中国东方演艺集团、首旅集团、中国旅游集团、华侨城集团、锦江国际集团、中免集团进入榜单前十。9月100强榜单中,共有34家品牌排名环比上升,45家品牌排名环比下降,2家品牌排名没有发生变化,2家新纳入监测并入围。另有17个新晋百强品牌,它们分别是:洛阳文旅集团、大同文旅集团、乡伴文旅集团、三峡旅游集团、鹳雀楼旅游集团、济源市文旅集团、河南文旅投资集团、江西省旅游集团、重庆旅游集团、菏泽文旅集团、青浦文旅集团、武汉旅游体育集团、雅安文旅集团、新疆文旅投、厦门旅游集团、蜗牛景区管理集团、济南文旅发展集团。

经迈点研究院监测,9月所有监测的文旅集团MBI指数的均值为30.19,整体文旅集团品牌指数环比下降9.66%;TOP100品牌指数均值为168.55,环比下降9.79%。从5月开始,文旅集团品牌指数出现拐点,整体呈上升趋势;9月,随着暑期热度冷却,出行热度随之降低,品牌指数略有回落。

三、文旅集团细分榜单
1、文旅集团类型指数与细分榜单
1)文旅集团类型分布与品牌指数
9月,各类型文旅集团分布情况较之上月略有出入,地方国有文旅企业上榜数量最多,有40家;与上月相比,百强文旅集团中,省市级文旅集团、民营产业服务企业上榜数量略有增加。本月百强榜单MBI指数均值为168.55,地方国有文旅企业、民营产业服务企业、民营投资公司、民营项目公司未达到均值,省市级文旅集团、大型民营企业、大型央企超过均值,其中大型央企以376.41的绝对优势占据高位。相比上月,各类型文旅集团MBI指数中,仅有大型央企呈现上升趋势,环比增长6.97%;剩余集团均呈现下降态势,民营产业服务企业下降幅度最大,为39.10%。
后疫情时代产业链出现激变,疫情和地产的双重影响,民营资本相继退出,国有企业凸显出强抗风险能力,逐渐成为旅游开发和运营的主流。国有文旅集团凭借对旅游资源的把控能力,加强品牌建设,进行项目品质提升。其中地方国有文旅集团加快发展转型探索,由重资产向轻资产转型,由强资源向强运营转型,提高服务水平,提高运营竞争力。唐山文旅集团将文创产品开发作为丰富文旅消费业态、延伸消费链条、传播本地文化的重要抓手,持续深化文创产品的设计及研发,努力实现转型升级、新业态经营。9月,6大类108款惟妙惟肖的纸板创意玩具陆续在南湖景区亮相,成为景区消费新热点、业态经营新亮点和文创产业提档升级新起点。

2)文旅集团类型细分榜单

2文旅集团区域指数与细分榜单
1)文旅集团区域分布与品牌指数
2022年9月百强榜单区域文旅集团分布中,全国品牌和华东品牌数量最多,分别有34和26家文旅集团进入百强榜单,保持住暑期以来的领先地位。从各区域文旅集团品牌指数来看,全国性文旅集团以绝对性的优势领先,其次分别为华北、华南、西北、西南、华中、华东、东北。各区域品牌指数平均值为132.71,全国性品牌、西北品牌、华南品牌、华北品牌高于平均值,其他区域品牌均未达到平均线。与上月相比,仅有华中区域文旅集团品牌指数实现上升趋势,为58.75%,其他区域品牌均有不同程度下降,下降幅度最明显为东北区域品牌,下降52.18%。

2. 文旅集团区域细分榜单

四、品牌指数分析
1.主流指数
从主流指数均值来看,9月整体文旅集团品牌主流指数均值为4.72,环比上升9.01%;TOP100文旅集团品牌主流指数均值为33.31,环比上升13.42%。9月文旅集团主流媒体关注度前十的是:豫园股份、携程集团、中国东方演艺集团、华住集团、复星旅文、海南旅投、首旅集团、中国旅游集团、中免集团、华侨城集团。
其中豫园股份的主流指数为200.24,表现出强劲竞争力,品牌9月在主流媒体发布和相关报道的相关内容中主要包含股权变动、集团投资发展规划等。第一,上海市黄浦区历史风貌保护项目公布实施主体为豫园股份联合体,由豫园股份和蚂蚁集团携手完成,豫园股份借助该项目补齐了“大豫园片区”版图中的重要组成内容,豫园股份线下商业版图进一步扩容。第二,豫园股份及其全资子公司海南豫珠拟通过协议转让方式出售金徽酒6594.38万股股份,占金徽酒总股份的13%,标的股份的拟转让价格为29.38元/股,交易总价款为19.37亿元。

2.大众指数
从大众指数均值来看,9月整体文旅集团品牌大众指数均值为5.33,环比下降40.51%;TOP100文旅集团品牌大众指数均值为38.83,环比降低36.82%。9月文旅集团大众媒体关注度前十的是:豫园股份、携程集团、华住集团、复星旅文、中免集团、首旅集团、中国旅游集团、华侨城集团、中国东方演艺集团、锦江国际集团。
其中中国东方演艺集团表现亮眼,为9月文旅集团大众媒体关注度前十榜单新上榜集团,成为9月大众关注焦点。第一,中国东方演艺集团与九天互动(北京)文化投资有限公司双方达成战略共识,双方将以中国东方数字剧院、东方数字藏品博物馆、中国东方数字舞者等内容的设计、建设、运营为合作重点,全面推动中国东方演艺集团的数字化发展。第二,中国东方演艺集团的经典剧目——舞·乐《中国故事·十二生肖》,在腾讯艺术指尖剧院、东方新大陆视频号上线直播,集团全资子公司北京东方新大陆文化艺术有限公司已经在腾讯视频、微信视频号、抖音、哔哩哔哩、小红书、微博等多个平台搭建了线上新媒体矩阵,打造“东方艺术+”品牌,全面推进“线下支持线上、线上赋能线下”的跨媒介融合传播新模式。

3.行业指数
从行业指数均值来看,9月整体文旅集团品牌行业指数均值为7.44,环比上升8.77%;TOP100文旅集团品牌行业指数均值为53.27,环比上升16.97%。9月文旅集团行业关注度前十的是:携程集团、豫园股份、华住集团、复星旅文、锦江国际集团、中国旅游集团、中国东方演艺集团、首旅集团、华侨城集团、山西文旅集团。
其中,行业关注品牌聚焦于携程集团,行业指数环比上升55.49%。行业新闻主要关注财报公示、报告发布、产品升级。第一,携程集团发布Q2财报:净营收40亿元 超越市场预期。国内本地酒店市场在二季度后半程的加速回暖,租车、私家团等新兴业务的大幅增长成为携程在国内市场的主要业绩亮点;海外业务在整个季度的高速增长,营业收入贡献不断增加。第二,携程集团发布《2022年可持续旅行消费者报告》显示,疫情对近70%受访者起到了催化作用,提升了他们选择可持续旅行的意愿。携程集团CEO孙洁表示,这份报告体现了当下消费者对于可持续旅行接受度越来越高的趋势,并再次证实了携程“LESS·可持续旅行计划”的发展价值。

4.运营指数
从运营指数均值来看,9月整体文旅集团品牌运营指数均值为12.7,环比下降4.37%;TOP100文旅集团品牌运营指数均值为52.73,环比上升4.46%。9月文旅集团运营指数前十的是:华侨城集团、田园东方、首旅集团、豫园股份、中国东方演艺集团、山西文旅集团、凯撒旅业、陕旅集团、长隆集团、横店集团。
其中华侨城集团的运营指数为100.13,环比下降0.02%,位列第一。华侨城集团作为大型央企,在疫情期间展现出强有力的抗风险能力,投资、运营能力也显现出显著优势。9月,深圳华侨城入围首批广东省夜间文化和旅游消费集聚区;襄阳华侨城奇幻度假区奇趣童年酒店开业,以四星级标准打造亲子度假新体验。



评论