文 | 张颗
10月10日,重庆银保监局在其官网发布了一份行政处罚信息公开表,处罚对象为新华信托前高管郝雅军。
新华信托及内部人员多次被罚
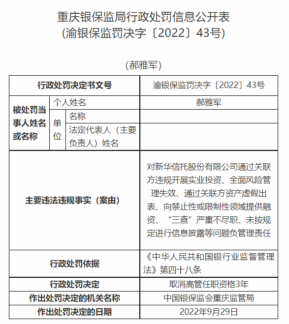
渝银保监罚决字〔2022〕43号信息显示,郝雅军对新华信托股份有限公司通过关联方违规开展实业投资、全面风险管理失效、通过关联方资产虚假出表、向禁止性或限制性领域提供融资、“三查”严重不尽职、未按规定进行信息披露等问题负管理责任。
重庆银保监局根据《中华人民共和国银行业监督管理法》第四十八条决定取消郝雅军高管任职资格3年。
此外,新华信托及公司多位前高管也曾遭到处罚决定。
据银保监会网站7月11日披露,新华信托因13项违法违规事实被罚款1400万元。同一天,新华信托包括多名高管在内的16名责任人同步收到监管罚单,其中包括曾担任新华信托董事长的李桂林,曾担任新华信托总经理的项琥、张立文,还有曾担任新华信托副总经理胡立新、赵暖、李荻。
8月,新华信托又有2人因“三查”严重不尽职等,分别被处终身禁业。其中,詹春光因对“三查”严重不尽职问题负主要责任,被终身禁止从事银行业工作;卢广开因对全面风险管理失效、向禁止性或限制性领域提供融资、“三查”严重不尽职等问题负直接责任,被监管终身禁止从事银行业工作。
据澎湃新闻报道,詹春光曾任新华信托的信托(执行)经理,并曾被公司表彰为2015年年度优秀员工、2016年上半年先进个人。卢广开曾任新华信托副董事长、董事、总经理等职位,其任职资格分别于2013年2月25日、2009年3月26日、2009年2月24日被重庆银保监局核准。
43年新华信托走向破产
官网显示,新华信托成立于1979年,是中国最早成立的信托公司之一,注册资本为人民币42亿元,业务主要包括资金信托、动产信托、不动产信托、有价证券信托、财产权信托等。
天眼查APP显示,目前,新华信托有六位股东。上海珊瑚礁信息系统有限公司,持股比例40.00%;上海纪辉资产管理有限公司,持股比例21.43%;宏达信资产经营有限公司,持股比例10.00%;新产业投资股份有限公司,持股比例17.33%;人和投资控股股份有限公司,持股比例5.67%和巴克莱银行有限公司持股5.57%。
根据新华信托2019年年报披露数据,截至2019年年末,新华信托资产总计73.58亿元,同比减少5.47%;负债合计13.97亿元,同比减少23.99%。2019年全年营业收入实现1.71亿元,同比下滑66.98%;净利润1558万元,同比下滑73.34%。
新华信托官网显示,2022年6月16日,中国银保监会依法批复同意新华信托关于破产清算的行政许可申请,自2022年7月6日起,公司依法进入破产程序。
截至2021年12月31日,新华信托清查后账面资产为约56亿,负债合计约123亿,所有者权益合计为-67亿。


评论