记者|赵阳戈
四川首批科创板公司苑东生物(688513.SH)如约出炉三季报。
数据显示,公司2022年前三季度营业收入8.98亿元,同比增长了16.05%,净利润1.95亿元,同比增幅5.06%,前三季度扣非净利润1.44亿元,增幅有24.37%。不过,单三季度净利润6085.64万元,同比下滑了11.46%。
苑东生物2020年和2021年的净利增幅分别有64.04%和30.46%。不过进入2022年增幅逐步在缩小,2022年第一季度净利润同比增长率24.28%,上半年增幅14.74%,前三季度增幅5.06%,营业收入方面,趋势有所不同,2022年第一季度同比增长率21.56%,上半年为15.38%,前三季度为16.05%。
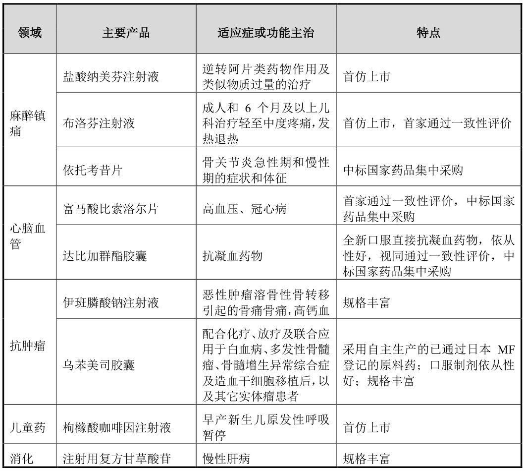
资料显示,苑东生物是一家以研发创新驱动,集化学原料药、高端化学药品及生物药品研发、生产、销售全产业链于一体的高新技术企业,高端化学药品方面,已成功实现32个高端化学药品产业化,其中包括5个国内首仿产品,22个通过一致性评价(其中8个为首家通过)产品。
根据米内网全国重点省市公立医院数据库2021年度数据,公司9个主要产品中的盐酸纳美芬注射液、布洛芬注射液、伊班膦酸钠注射液3个产品市场占有率排名第 一,富马酸比索洛尔片、枸橼酸咖啡因注射液、依托考昔片、乌苯美司胶囊4个产品市场占有率排名第二,注射用复方甘草酸苷市场占有率排名第三,达比加群酯胶囊市场占有率排名第四。

小分子创新药及生物药方面,苑东生物已有10余个1类创新药在研,其中已经开展临床试验的有3个,分别是优格列汀片、CX3002片、EP-9001A注射液,此外,公司尚有一系列新分子实体的候选药物EP-0093I+EP0093A、EP-0108O+EP-0108A等多个项目正在进行临床前药学研究。
原料药方面,公司主要化学原料药产品为盐酸可洛派韦、富马酸比索洛尔和盐酸纳美芬,其中盐酸可洛派韦为北京凯因的化学1类新药盐酸可洛派韦胶囊提供CMO/CDMO服务。
根据苑东生物披露,上半年经营数据增长主要系公司富马酸比索洛尔片、依托考昔片、达比加群酯胶囊等产品销量增长所致。达比加群酯胶囊为2021年公司的产品,中选过第五批集采。而就在不久前的7月份,第七批集中,采苑东生物的伊班膦酸钠注射液、枸橼酸咖啡因注射液、盐酸美金刚缓释胶囊、富马酸丙酚替诺福韦片为拟中选产品。上述四产品2021年合计销售额32383.56万元,占苑东生物2021年营业收入比例31.66%;四产品在2022年第一季度,销售额占比为28.42%。
浙商证券研报点评,综合考虑集采中标对毛利率及销售费用影响、公司研发投入、在建工程转固影响,预计2022-2024年苑东生物净利润率将呈现先下降后上升的趋势。浙商证券表示,公司正处于存量品种基本完成集采、“光脚”中标品种贡献增量、制剂国际化渐进的窗口期,2023年国际化大单品有望获批、2024年收入增长加速,研发品种/技术转化、API销售等贡献额外增量,该券商看好公司差异化立项及产品储备,高端仿制药可以持续为公司贡献充沛的现金流,随着未来1-2年内制剂国际化以及创新升级品种落地,成长空间和弹性可期。
股东方面,2021年年底公司拥有9397户,三个季度下来,2022年9月末股东户数下降为5138户,筹码有集中趋势。
不过10月21日三季报出炉当日,苑东生物以大涨10.2%示人。从10月12日算起的话,苑东生物的股价已经累计涨了30.65%。



评论