文|闻旅 李玲玉
编辑|郭鸿云
近日,广州岭南集团控股股份有限公司(以下简称“岭南控股”)发布公告,称为拓展全资子公司广州岭南酒店管理有限公司(以下简称“岭南酒店”)酒店管理业务规模,拓展高端酒店式公寓品牌管理项目直营店,岭南酒店的全资子公司广州岭南酒店物业管理有限公司(“岭南物业”)租赁广州多处物业。

从公告中可以看出,岭南控股正在加速酒店布局扩张。闻旅注意到,2020年以来,岭南控股酒店经营业务贡献的收入逐年攀升,占据公司营业收入的“大头”。一系列的动作下,是否意味着岭南控股正在寻找新的业务增长点,加大酒店业务的布局是优解还是挑战?
实际上,疫情冲击下,许多旅行社企业的团队游业务无法开展,业绩亏损成为主基调,很多旅行社企业都在寻找新方向。
01 业绩“焦虑”,寻找新的业务增长点
岭南控股将目光瞄向酒店业务。事实上,酒店经营业务一直是岭南控股布局的业务之一。时间回到1993年,公开资料显示,岭南控股前身为东方宾馆,1993年上市后至2014年,公司一直以单体酒店经营为主业。
直到2014年5月,东方宾馆收购广州岭南国际酒店管理有限公司100%股权,彼时公司从单体的酒店投资经营转型为酒店品牌管理运营商,并在2015年更名为岭南控股。而后又在2017年岭南控股进行重组,收购广州花园酒店有限公司(以下简称“花园酒店”)、中国大酒店,至此公司转型成为综合性旅游集团,业务涉及旅行社、住宿、会展、景区及汽车服务。
值得注意的是,自岭南控股业务综合后,商旅出行业务为主要业务,酒店经营业务占比较小。纵观岭南控股财报,2017年-2019年,公司旅行社业务营收占比达到80%以上,酒店经营业务营收占比在12%-15%左右。转折点在2020年,受疫情影响,岭南控股的业务结构有所调整,自此旅行社运营业务收入明显下降,酒店经营业务逐年增长。截止至2022上半年,岭南控股酒店经营业务占公司营收59.26%,成为公司新的增长点。

业务结构的调整或离不开疫情的原因。具体来看,2020年,公司实现营业收入18.78亿元,与去年同期相比下降76.45%,净利润亏损2.40亿元,比去年同期下滑超190%。
2021年,出入境旅游组团业务尚未恢复运营,且受国内疫情点状出现及跨省游随机熔断的影响,其业绩依然是亏损状态。2021年岭南控股实现营收15.26亿元,同比去年下降18.71%,净利润亏损1.28亿元。2022年上半年净利润亏损1.00亿元,亏损金额快赶超2021年整年净利润亏损。

疫情三年来,岭南控股营收连续下滑,净利润持续亏损,面临较大的经营压力。在业绩承压之下,为了突破疫情带来的不利影响,岭南控股调整业务结构,试图寻找新的增长点,岭南控股瞄向酒店业务。据其2022半年报披露,今年上半年,其子公司岭南酒店新增拓展管理项目12个,新增房量超过2000间。此外,岭南酒店全资子公司广州岭南酒店物业管理有限公司拟租赁广州多处物业,来拓宽岭南酒店业务规模。
02 加大酒店业务布局是优解还是挑战?
无论是岭南控股加快酒店布局扩张,还是岭南物业租赁多处广州物业,都能看到岭南控股对其酒店业务的期待。疫情常态化下,加大酒店业务布局,能否成为其新的业务增长点?
就目前来看,岭南控股拥有4家酒店,其中有全资子公司岭南酒店,还有三家自有产权酒店,分别是花园酒店、中国大酒店和东方宾馆分公司(以下简称 “东方宾馆”)。岭南控股的住宿业经营管理的核心企业是岭南酒店,岭南酒店以粤港澳大湾区及“9+2”核心城市为主要布局区域。
业绩方面,岭南酒店在2020年营收净利润同比双双下降,其中营收比上年同期减少2.02%,而实现归属于母公司所有者的净利润131.28万元,比上年同期减少92.48%。对于净利润下滑,岭南酒店表示新增直营酒店项目,因此成本与费用相应增长。
此外,2021年酒店业务恢复,营收同比上年增长26.80%。2022上半年,岭南酒店营收持续增长,与去年同期相比增长5.43%,但归母净利润方面与去年同期相比下降4.01%,实现归属于母公司所有者的净利润为159.47 万元。下滑原因主要是为积极拓展管理酒店业务使拓展项目相关人工、租金及系统建设等成本费用有所增加。
三家自有产权酒店方面,在疫情影响下,业绩同样也不理想。特别是2022上半年,受疫情冲击严重,营收净利润同比均有所下滑,净利润均为亏损状态。
其中花园酒店实现营收11800.92 万元,与去年同期相比下滑11.20%,净利润方面亏损 3046.35 万元,与去年同期相比下降 282.80%。
中国大酒店实现营收6112.51万元,同比上年下降21.55%,净利润方面亏损2780.17万元,与去年同期相比下降 35.22%。
东方宾馆实现营收4372.64 万元,同比上年下降 27.31%,归属于母公司所有者的净利润亏损4068.56 万元,同比上年下降80.97%。
除此之外,岭南控股酒店经营业务的毛利率也存在较大波动,从2018年的45.99%下降到2020年的17.07%,2021年稍微恢复到21.14% 。
再来看岭南控股酒店业务的业务构成,岭南控股的住宿业务主要涉及酒店管理业务和酒店经营业务,酒店经营业务占大头。其中酒店管理业务除以轻资产品牌输出获得委托管理合约外,也以租赁经营的方式运营部分酒店项目。而酒店经营业务主要是经营自有产权酒店,为顾客提供酒店住宿、餐饮、会议、会展及商业物业租赁等服务以获得收入利润。
而就酒店分布情况来看,据其2022半年报披露,其住宿业务持续深耕湾区并辐射广东省其他主要城市地区,从这一点看,岭南控股目前仍是聚焦区域酒店市场的竞争,与专注酒店管理的大集团品牌相比不论是规模还是品牌影响力都具有一定的差距,未来是否会向着全国酒店布局的方向发展,仍需时间观察。
03 疫情冲击下,各个旅企尝试新突破
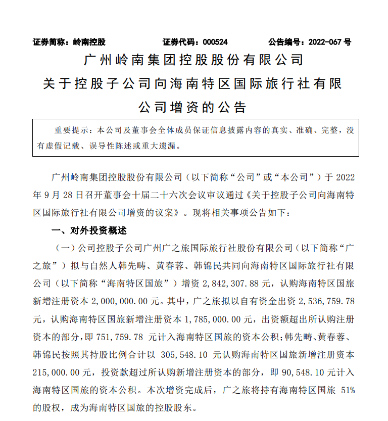
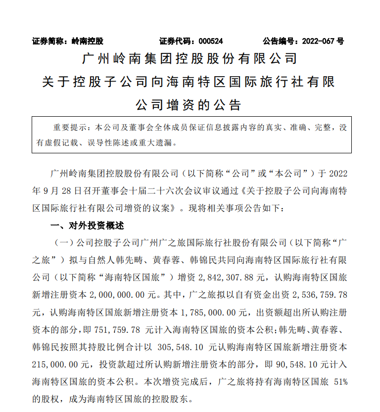
除扩大酒店业务布局之外,岭南控股近期也有新动作。9月28日,岭南控股公告披露旗下广之旅增资收购海南特区国际旅行社有限公司(以下简称“海南特区国旅”)51%股权,加强对海南旅游资源掌控力,布局国际旅游岛+自由贸易港。海南是国内唯一具备自由贸易试验区、保税区、国际旅游岛、国际旅游消费中心、海南自由贸易港等多项战略定位的区域,也是免税业务及其活跃的市场所在,收购海南特区国旅这一动作,给岭南控股延伸旅游业务提供了更大的想象空间。

预制菜、露营也是岭南控股布局的方向。据其年报披露,在传统堂食之外,公司旗下酒店2021年在“新赛道”上找到突围之路,广州花园酒店、中国大酒店、广东方宾馆持续丰富完善外卖产品和预制菜式。商旅出行方面,据岭南控股董秘在投资者平台上透露,岭南控股深挖周边游优质小众资源,策划推出一系列满足家庭出游私密化、品质化、个性化需求的“一家一团”“精品小团”产品,并于今年五一假期上架 “轻露营”和“房车露营”等产品,在“易起行”电商平台上架露营相关板块。
实际上,不仅仅是岭南控股,多个头部旅行社企业也都在积极转型,摆脱疫情对其主营业务旅游板块造成的影响。众信旅游方面,布局亲子农场,向周边亲子游进军。7月23日,众信旅游集团开发参与的优沃得世界主题亲子自然教育农场正式开业,农场加入了露营、研学等时下热门的旅游休闲方式。其实对于转型,众信旅游曾在2021年年报中提到,将加快战略转型布局,拓宽“旅游+N”发展边界,并继续在健康、购物、体育、艺术等细分领域深度发展。
同样瞄准本地游市场转型的还有凯撒旅业。凯撒旅业则是选择增加非旅游业务,深化在海南市场的布局,瞄准免税业务。凯撒旅业董事长陈杰在接受媒体采访时介绍到,凯撒旅业已在海口和三亚两地分别设立三亚同盛商贸有限公司和海口同盛世嘉商贸有限公司,作为拟开展在岛免税业务的运营主体。
旅游产品结构调整、持续转型,各个旅企都在积极寻找新出路。对此,北京第二外国语学院中国文化和旅游产业研究院副教授吴丽云此前在接受媒体采访时表示,近年来,旅行社企业正在从需求端向资源端渗透,并利于此前已经建立的优势资源,来实现营收的多元化,增强企业抗风险能力。
另外,近期行业利好消息的发布,也给旅企注入了信心。10月下旬起,中国东航、南方航空、海南航空等多家航空公司纷纷恢复并加密国际航线,利好的政策使旅游板块止跌反弹,多只股票飘红。此外,内地赴澳门团队游11月将恢复的利好信号也给旅游企业注入“强心剂”。对于2023年的旅游市场,或许可以抱有会更好的期待。


评论