文|艾瑞咨询
核心摘要:
背景简述
体育赛事IP特征:体育赛事IP培育周期长、壁垒高,但一旦形成生命周期也较长,且由于全民性属性,赛事的商业价值也较高
体育赛事IP发展:体育比赛从“游戏化”、“宗教化”发展至今,专业化程度不断提升,一些具有市场认知度的赛事的IP属性也在不断强化
体育赛事IP产业链:体育赛事IP商业化路径中主要涉及到核心的赛事IP方、赛事运营和传播方、赛事赞助商和衍生内容供给方几个角色
现状分析
发展现状及痛点:我国体育产业总体上总量偏低的同时,体育服务业有效供给不足导致内部结构失衡;而我国赛事IP的价值链仍不完善,赛事商业化程度低,收入过分依赖商业赞助
发展驱动力:随着政策利好、全民健身风潮涌起和资本方的助力,相信我国体育赛事方面发展必将逐步步入正轨
中国体育赛事规模预测:预计2025年我国体育赛事市场规模将接近400亿元
策略分析
我国体育赛事IP商业化发展现状:自主赛事市场化运营程度低,良性循环难;代理赛事IP的本土化是IP价值关键
自主赛事IP在赛事打造上应当注重找准赛事定位打造合理赛程,凝练赛事价值观,向IP化发展;对于代理赛事IP则应当注重小众赛事运动的国内推广
赛事传播策略:体育赛事IP有必要丰富内容供给,实现广触达与深交互,构建赛事文化内核
赛事商业化变现策略:兼重实物产品与衍生IP开发,紧贴用户现实需求,结合新技术与新内容,丰富IP消费场景,实现IP价值最大化

体育赛事IP商业化概述
体育赛事IP概念及研究范畴界定
本报告重点关注具有一定市场认知的体育赛事
体育赛事IP是赛事进行商业化运营的前提条件,体育赛事IP是指具有一定商业价值的体育赛事的产权及其相关的衍生产品。一般来说,体育赛事的IP权益是指赛事门票销售权、赛事赞助权、赛事媒体转播权益和特许衍生开发权这四种,对于有广泛影响力的体育赛事来说赛事的媒体转播权往往是其最核心的资源。

体育赛事IP商业化产业链


中国体育赛事IP商业化现状分析
中国体育产业发展现状
体育产业总量偏低、结构失衡,体育服务业有效供给不足
据国家体育总局公布的我国体育产业细分结构可知,我国体育用品及相关产品制造长期以来占据较大份额,虽然近年来产业结构在优化,体育服务业和体育场馆设施建设的份额在不断提升。但是与美国等体育强国相对比,我国目前的体育产业仍过分偏重体育用品及相关产品,在体育管理活动、体育竞赛表演、体育健身休闲活动等体育服务业方面有效供给不足。以英国、美国等典型的体育强国为例,其体育产业已经发展百余年,产业结构复杂多样,普通大众的参与度高且消费能力强,大多数国家的体育服务业在其整个体育产业中的占比都在60%以上,因此我国体育产业的结构仍有较大优化空间,体育服务业的供给有待提升。


中国体育赛事IP的发展现状
国内体育赛事商业化程度低,收入渠道较为单一
目前我国体育赛事在IP商业化上仍处于较为初级的阶段。我国的体育赛事IP可以分为竞赛型赛事和大众赛事两类,竞赛型赛事一般由专业运动员参与,赛事的观赏性强,因此赛事的营收主要由转播权、商业赞助、门票收入和衍生品组成;大众赛事则是一般由广大热爱相关运动的群众参与,专业性要求低观赏性差,因此一般的典型收入包括商业赞助、选手报名费和现场餐饮及其他衍生服务组成。以我国目前较有影响力的CBA和中超的营收结构,与国际上较有影响力的欧冠和世界杯的营收作对比可知,目前我国体育赛事IP商业化上过分依赖商业赞助,收入渠道较为单一。



中国体育赛事IP发展驱动力分析
全民健身风潮叠加政策引导,利好全民体育氛围培养
在全民健身口号的号召之下,崇尚运动的风气也在不断影响当下中国人的生活态度。据艾瑞针对运动人群的调研发现,高线城市中尤其崇尚运动,中国年轻人为运动花费呈增长趋势。此外,全民健身大背景下教育部发布“强基计划”,越来越多地方政府和高等院校推出相应的政策。据统计,近几年北京、江苏、广东等强省市均陆续推出地方政策,将体育合格考作为高中毕业必要条件;以清华、北大为代表的36所高校也均将体育纳入高考。在各级政策的引导下,在青少年群体中强健体魄、参与体育运动的社会氛围会进一步形成,全民体育氛围的培养也会进一步利好体育赛事商业价值提升。


中国体育赛事市场规模测算
体育赛事营收受疫情影响明显,用户需求待释放
2014年的“46号文件”以来,我国体育赛事的市场经历了几年快速的发展,然而我国的体育赛事商业化程度仍较低,用户的消费习惯尚未形成,体育赛事的市场规模在高速下回落。2019年底新冠疫情的到来,对于严重依赖线下活动,并且参与人数众多的线下体育赛事而言,打击不言而喻,市场下挫明显。2021年总体疫情可控,为体育赛事恢复提供了窗口期,然而,2022年新冠变异株的传播使得疫情始终呈现多点散发,地域性爆发的状态,全年体育赛事也再度蒙受较大压力。艾瑞认为,随着时间推移,疫情的影响将越来越可控,体育用户积压的消费需求有望在23年逐步释放,2024年还将迎来巴黎奥运会,体育赛事市场有望受其影响增速较快,至2025年体育赛事市场规模将接近400亿元。

中国体育赛事运营产业图谱
中国体育赛事商业化产业链企业图谱


体育赛事IP商业化策略分析
自有赛事IP的商业化探索现状
自有IP赛事商业化良性循环难,总体市场化程度低
从整体上看,我国体育产业仍处于发展初期,人均体育产值仅2094元,与美国等发达国家仍有很大的差距,消费者群体中的体育消费习惯仍有待培育。目前我国已有的自主IP赛事多有行业协会、地方政府或体育总局的参与,市场化的程度较低,纯商业化运营的体育赛事少之又少,并且缺乏合理的商业化路径,大多难以实现盈利。特别是在疫情的持续冲击之下,自主IP的赛事维系更显艰难,体育赛事的举办严重依赖线下,疫情第三年面对赛事的延期和取消,如何维持赛事IP的良性运行,实现商业正循环给自主IP的赛事带来极大挑战。回看CBA和中超联赛这两个头部的自由赛事IP,近几年CBA不断改革,在视觉和赛事营销体系上做创新、提升赛事频次,注重打造“超级周末”等举措都在强化其IP价值,提升用户认知和粘性;反观中超疫情以来一直采用赛会制并进一步压缩赛程,阻碍了用户对其情感粘性,对整个赛事IP价值影响极大。

代理赛事IP商业化探索现状
头部赛事版权价格高处回落,后疫情时代版权价值重估
2015年以来,受“46号文件”对体育产业的利好,入局较早的NBA、英超联赛等在国内已有大批粉丝基数的赛事,被各大平台争相竞购,版权价格屡创新高。然而热度过后,砸下重金购买英超赛事国内版权的平台方转播权的PP体育却提前解约。究其原因,除了新冠疫情对赛事的冲击外,更重要的是国内代理方通过高昂的版权费用获得赛事代理权,但是却难以实现盈利,一方面是沉重的版权费压力,另一方面用户端的付费意愿并不高。正因如此,2020年后海外赛事版权估值被重构,除全球性大赛和本土化运营较好的头部IP外,以欧洲足球五大联赛和北美四大体育联盟为首的海外商业赛事转播版权在国内市场遇冷,MLB、UFC、WTT等赛事甚至白送也要播出。

体育赛事IP商业化策略要点
自主赛事与代理赛事的定义与侧重点差异
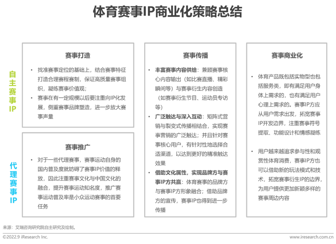
就自主赛事IP和代理赛事IP而言,两者的商业化策略有所不同。在代理赛事IP的运营上,运营方的重点更多在于如何利用有限的赛事资源,结合自身优势打造出更强的赛事话题度,提升赛事版权价值,实现更好的商业变现;关键环节包括赛事推广、赛事传播和赛事商业化。而对于自主赛事IP而言,则既要考虑到赛事传播方面的内容,更要考虑到一系列赛事打造的内容,平衡赛事的观赏性与娱乐性、打造赛事品牌IP、丰富赛事商业化渠道帮助赛事实现自我造血能力;自主赛事IP涉及的关键环节主要是赛事打造、赛事传播和赛事商业化。

自有IP赛事的赛事打造策略分析
找准赛事定位打造合理赛程,凝练赛事价值观,向IP化发展
对于自主IP的体育赛事,赛事打造是重中之重。在选择举办的体育赛事时就应充分考虑赛事在目标区域内的普及度及观众基础,选择观众基础好的体育赛事是赢得更多用户关注的前提。同时,在赛事选择上也应注重差异化打造,体育赛事具有高壁垒的特征,在同一领域内若已经有较强影响力的同类型赛事,想打造与其内容相似的另一个赛事难度较高。同时,合理的赛程设计可以达到体育比赛竞技性与观赏性的平衡,进而更有利于赛事的影响力扩大。而将赛事爱好者转化为赛事粉丝,更需要关注赛事价值观的打造,深挖体育用户热爱此项赛事的原因,联结用户情感从而提升整个赛事的价值。而做好赛事塑造的定位、组织和价值观凝练之外,随着赛事越来越成熟,注重赛事品牌的塑造,打造出鲜明的赛事IP品牌,也是赛事破圈的关键一步,利用好IP化的形象,能更好的帮助赛事扩大影响力,实现赛事价值跃升。


策略一:自有IP赛事的打造策略分析
对于大众体育赛事,挖掘赛事定位、发扬赛事内涵
近几年国家推出全民健身计划,引发全民健身热情,大众体育运动的市场规模也不断提升,能够参与其中达到强身健体和舒缓压力目的大众体育赛事市场空间也会随之提升。目前,国内的大众体育赛事更多的还是路跑类项目,并且相对而言商业化程度仍偏低,部分赛事营收过分依赖于商业赞助和地方政府补助,但对于赛事商业价值的挖掘程度低,同时赛事组织水平也有待提升。在市场上大量大众体育赛事同质化竞争激烈的背景下,如何确立自身的商业化道路,塑造起赛事IP品牌是摆在每一个大众体育赛事IP方面前的考验。由于赛事性质不同,大众体育赛事更注重参与性、趣味性和文化性,而非竞技体育赛事所关注的竞技性和观赏性。因此,大众体育赛事在赛事打造上的侧重点也会有所不同。

策略二:自有IP赛事的品牌策略分析
多维度打造赛事品牌,塑造用户立体感知,向IP化发展
在对体育赛事用户进行的调研中发现,目前用户对关注的赛事IP感知度较高的是明星运动员/队伍、办赛理念和赛制。但是对于赛事的周边产品、logo和赞助商的认知较低。可见目前的赛事IP在品牌识别要素的建设上仍有待加强,通过logo、宣传口号打造出鲜明的品牌形象,让用户形成强烈的品牌认知是品牌建设的第一步。而找准差异化的赛事定位、通过完善的规则、高水平的竞技表现打造赛事观赏性则是提升赛事IP价值的有效方式。同时,赛事品牌的形成也离不开品牌传播和后续的品牌维护与管理。赛事IP的建设初期可以利用明星运动员/队伍的热度,以赛事的内容为驱动;依赖优质的赛事内容供给,逐渐形成赛事IP为驱动;最终还是要用体育赛事的精神与用户形成价值观的共鸣,打造情感联结,塑造品牌忠实用户。


代理赛事IP赛事推广策略分析
对于小众运动,加速本体化进程、 扩大赛事认知是首要任务
对于一些小众运动的海外赛事,在国内缺乏商业化土壤,国内观众认知程度低,提升国内观众对赛事的认知是赛事运营方的首要任务。对于棒球、橄榄球等运动项目,海外已有较成规模的观众群体但是由于进入国内较晚、参与成本较高等原因,国内运动普及度较低,超级碗、MLB等海外赛事在国内的商业价值释放受到阻碍。对于此类小众运动赛事IP的运营,有必要结合国内的体育文化与流行文化,进行一系列的赛事运动推广活动,扩大赛事运动在国内的受众群的同时也提升赛事IP在国内的知名度。以小众运动所具有的特性出发,从娱乐化、个性化、圈层化的角度发力,进行赛事运动的宣传推广。从赛事IP的长期商业价值塑造来看,运营方应在运动文化科普方面进行长期部署,打造赛事运动进校园、赛事规则科普等活动,早年轻一代中培育赛事文化。同时,通过文化产品引流和名人效应的方式,以“体育+娱乐”这种更具娱乐性的方式可以相对较快的塑造起用户对于赛事的认知,快速打开市场。

赛事IP的传播策略分析
丰富内容供给,实现广触达与深交互,构建赛事文化内核
体育赛事IP的传播上关键是结合多个渠道去触达潜在用户,触达是赛事IP获得广泛传播的基础。这其中既包括广泛意义上的泛体育用户的触达,也包括针对体育核心人群的精准触达。社交媒体时代,赛事的传播性直接影响赛事IP的商业价值,而传播则是建立在话题基础之上,赛事运营方要围绕赛事内容助推事件/话题的热度,形成赛事IP扩散。最终在触达并留存了体育用户的基础上,体育赛事核心还是要创造与用户之间的情感联结,赛事粉丝才是赛事商业价值的核心,而粉丝对赛事IP所产生的文化共鸣和身份认同才是其愿意付费的根本原因。体育赛事那种热血、拼搏的精神,结果的不可预知性带给观众的刺激感等等都是用户热衷于观赛的核心原因,通过塑造鲜明的赛事价值观联结用户对赛事的情感,引发观众共鸣和互动,最终形成赛事文化形成赛事IP内核。

策略一:赛事IP品牌传播的内容策略
扎实内容实现用户留存,体娱结合实现营销扩散
在赛事IP的传播上,最关键的核心还是赛事自身内容质量与赛事内容丰富度。只有赛事本身的观赏性与趣味性达到标准,才能让宣传推广获取到的赛事用户真正留下来,成为赛事观众,并通过不断地运营最终成为赛事粉丝。而打造具有观赏性和趣味性的赛事IP,除了直接的赛事内容的供给外,也有必要提供更多衍生的赛事内容,才能更好满足不同程度赛事用户的需求,并一步步加深用户对赛事的情感联系留住赛事观众。其中,核心赛事内容供给主要指赛事直播与点播、制作赛事集锦和相关技战术分析;而赛事衍生内容则是指更加外围的一些赛事讯息,既包括更具传播力的赛事的花边新闻又包括较为专业硬核的赛事运动技巧和策略科普,赛事衍生内容的供给有必要尽量提供趣味性,从而达到扩大赛事覆盖人群的作用。

策略二:赛事传播的渠道策略
矩阵式营销与裂变式传播结合,实现赛事营销的广泛触达
体育赛事营销始终应当以赛事内容为核心,通过矩阵式的传播矩阵和与用户更深的交互来达到扩大赛事影响的目的,并通过与赛事用户的不断交互沟通最终形成赛事IP的独特形象。同时,由于体育赛事高情感卷入,并具有强社交属性,也非常利于在用户人际圈中实现裂变式扩散,实现赛事影响力的进一步传播。移动互联网时代,赛事的品牌传播不但需要有传统媒体的强势曝光,也需要与视频媒体和社交资讯媒体为代表的新媒体平台结合,为不同程度的体育用户提供多元的体育赛事产品,才能更好地满足体育用户的诉求,提升赛事的曝光度和品牌知名度,从而提升赛事的整体IP价值。体育赛事营销也应适当拓展营销范畴,形成泛体育爱好者、赛事观众和狂热赛事迷的赛事受众阶梯,从而推动赛事影响力和赛事周边消费扩散。


策略三:赛事IP品牌传播的文化构建
体育是情感营销载体,品牌方与赛事IP文化融合互助共赢
品牌方通过赞助、冠名等形式利用赛事IP资源,整合广告和公共,向消费者传达品牌信息的同时也帮助赛事IP进一步提升了自身价值。对于品牌方来说,提炼品牌精神与赛事价值观进行深度融合,进一步通过赛程中热点事件打造整合营销链路才是实现商业价值最大化的选择。同时,对于赛事IP而已,品牌方的赞助既保障了赛事的商业化运行,两者价值观高度融合的宣传也是对赛事精神的又一次传播,两者通过文化共鸣的挖掘可以实现双方的共赢,更好的宣传品牌的同时也扩大赛事IP商业价值。


赛事IP开发的商业化策略分析
丰富体育产品供给,完善赛事IP延伸
我国体育赛事IP在发展过程中,有必要创新盈利模式,以赛事IP的本土文化价值出发,利用赛事IP和体育明星的影响力,开发自主体育赛事的IP延伸。依据尚克的划分,体育产品可以分为实物与服务两类。根据其满足体育用户心理/身体不同方面的需求可以得到体育产品地图,即体育赛事、体育用品、个人体育训练和体育信息。运动员/运动队伍借助体育赛事展现其价值,因此体育赛事是“生产”其他周边产品的核心,而体育赛事用户除了对核心体育赛事有需求外,满足用户对于获取体育信息、使用体育用品并进行体育训练同样存在着需求,赛事方在寻求商业变现时,不应局限于传统的门票、转播权等变现方式,而是有必要根据用户的需求,根据体育产品地图为用户提供不同维度的产品与服务,满足其从内容资源获取到衍生内容各层级的需求。


策略一:赛事IP的衍生品开发策略分析衍生品开发既包括实物产品,也包括利用赛事开发衍生IP
体育赛事IP的衍生品开发不仅包括常见的实物产品,如服饰、文具、贵金属等产品形态;也包括围绕赛事IP所创造的衍生虚拟产品/服务,其中比较典型的代表有赛事IP结合游戏IP、赛事IP衍生的影视剧电影或综艺、结合赛事运动衍生的运动健身IP或运动培训IP。在赛事IP开发上,虽然大多数现有赛事均有涉及,但是专业化程度不高、同质化较强同时设计美感也稍差,在产品开发上有必要深入洞察用户消费行为和实际需求,根据用户的偏好有针对性的提供体育产品,并且对衍生产品进行深度挖掘,并注重赛事感知符号的设计创作,达到传递赛事IP信息、符合赛事用户表达情感归属的诉求。


策略二:赛事IP的衍生品开发策略分析
贴合用户现实需求,探索新内容与新技术拓展IP消费场景
在具体赛事运营上,运营方需要根据市场反馈和目标群体偏好,有针对性的拓展赛事IP消费场景,才能在多变的市场环境中尽可能的维持自身影响力。据调研,我国体育人群的消费结构已经发生了显著变化,体育用户更乐于接受参与性和观赏性消费。在这种市场环境下,体育赛事IP方也需要不断尝试提供新的IP消费内容形式,开发更符合用户消费习惯和需求的IP周边产品;也可以围绕核心的赛事IP开发新的衍生IP,将IP的价值外延,打造IP衍生游戏、衍生综艺、体育训练培训等内容,更好的贴合体育用户需求从而获得更佳的IP变现效果。同时,在IP内容供给上也可以尝试新的技术形式,与NFT、虚拟人等新兴数字技术结合,开创新颖的IP衍生玩法,帮助赛事IP在实现商业化的同时又能达到宣传推广的作用。


体育赛事IP商业化策略总结
小结



评论